Suppr超能文献

新型小分子STAT3抑制剂LLL12B可诱导三阴性乳腺癌细胞凋亡并抑制其细胞迁移和肿瘤生长。

LLL12B, a Novel Small-Molecule STAT3 Inhibitor, Induces Apoptosis and Suppresses Cell Migration and Tumor Growth in Triple-Negative Breast Cancer Cells.

作者信息

Pan Li, Chen Xiang, Rassool Feyruz Virgilia, Li Chenglong, Lin Jiayuh

机构信息

Department of Biochemistry and Molecular Biology, School of Medicine, University of Maryland, Baltimore, MD 21201, USA.

Department of Radiation Oncology, School of Medicine, University of Maryland, Baltimore, MD 21201, USA.

出版信息

Biomedicines. 2022 Aug 18;10(8):2003. doi: 10.3390/biomedicines10082003.

Abstract

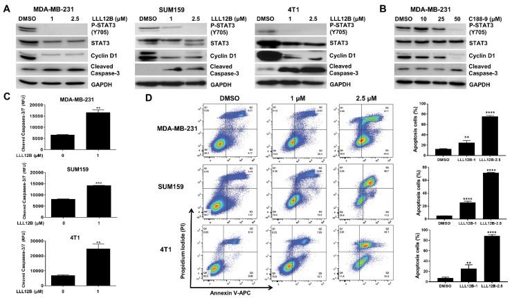
Persistent STAT3 signaling plays a pivotal role in human tumor malignancy, including triple-negative breast cancer (TNBC). There are few treatment options currently available for TNBC; thus, given its importance to cancer, STAT3 is a potential cancer therapeutic target and is the focus of drug discovery efforts. In this study, we tested a novel orally bioavailable small-molecule STAT3 inhibitor, LLL12B, in human MDA-MB-231, SUM159, and murine 4T1 TNBC cell lines. TNBC cells frequently expressed persistent STAT3 phosphorylation and their cell viability was sensitive to STAT3 knockdown by siRNA. LLL12B selectively inhibited the IL-6-mediated induction of STAT3 phosphorylation, but had little effect on the IFN-γ-mediated induction of STAT1 phosphorylation nor the EGF-mediated induction of ERK phosphorylation. In addition, targeting STAT3 with LLL12B induced apoptosis, reduced colony formation ability, and inhibited cell migration in TNBC cells. Furthermore, LLL12B suppressed the tumor growth of the MDA-MB-231 TNBC cells in a mammary fat pad mouse tumor model in vivo. Together, our findings support the concept that targeting persistent STAT3 signaling using the novel small-molecule LLL12B is a potential approach for TNBC therapy.

摘要

持续的信号转导和转录激活因子3(STAT3)信号在包括三阴性乳腺癌(TNBC)在内的人类肿瘤恶性进展中起关键作用。目前TNBC的治疗选择很少;因此,鉴于STAT3对癌症的重要性,它是一个潜在的癌症治疗靶点,也是药物研发工作的重点。在本研究中,我们在人MDA-MB-231、SUM159以及小鼠4T1 TNBC细胞系中测试了一种新型口服生物可利用的小分子STAT3抑制剂LLL12B。TNBC细胞经常表现出持续的STAT3磷酸化,并且它们的细胞活力对siRNA介导的STAT3敲低敏感。LLL12B选择性抑制IL-6介导的STAT3磷酸化诱导,但对IFN-γ介导的STAT1磷酸化诱导以及EGF介导的ERK磷酸化诱导几乎没有影响。此外,用LLL12B靶向STAT3可诱导TNBC细胞凋亡、降低集落形成能力并抑制细胞迁移。此外,在体内乳腺脂肪垫小鼠肿瘤模型中,LLL12B抑制了MDA-MB-231 TNBC细胞的肿瘤生长。总之,我们的研究结果支持这样一个概念,即使用新型小分子LLL12B靶向持续的STAT3信号是TNBC治疗的一种潜在方法。

https://cdn.ncbi.nlm.nih.gov/pmc/blobs/737a/9405793/d527b566f266/biomedicines-10-02003-g001.jpg

文献AI研究员

20分钟写一篇综述,助力文献阅读效率提升50倍。

立即体验

用中文搜PubMed

大模型驱动的PubMed中文搜索引擎

马上搜索

文档翻译

学术文献翻译模型,支持多种主流文档格式。

立即体验