Suppr超能文献

认知衰退和行为精神症状是与老年 SAMP8 小鼠中 G9a 改变相关的自噬和突触缺陷伴随发生的。

Cognitive Decline and BPSD Are Concomitant with Autophagic and Synaptic Deficits Associated with G9a Alterations in Aged SAMP8 Mice.

机构信息

Department of Pharmacology and Therapeutic Chemistry, Faculty of Pharmacy and Food Sciences, Institut de Neurociències, Universitat de Barcelona, Avda. Joan XXIII, 27, 08028 Barcelona, Spain.

Tecnologico de Monterrey, Escuela de Medicina y Ciencias de la Salud, Zapopan 64710, Mexico.

出版信息

Cells. 2022 Aug 21;11(16):2603. doi: 10.3390/cells11162603.

Abstract

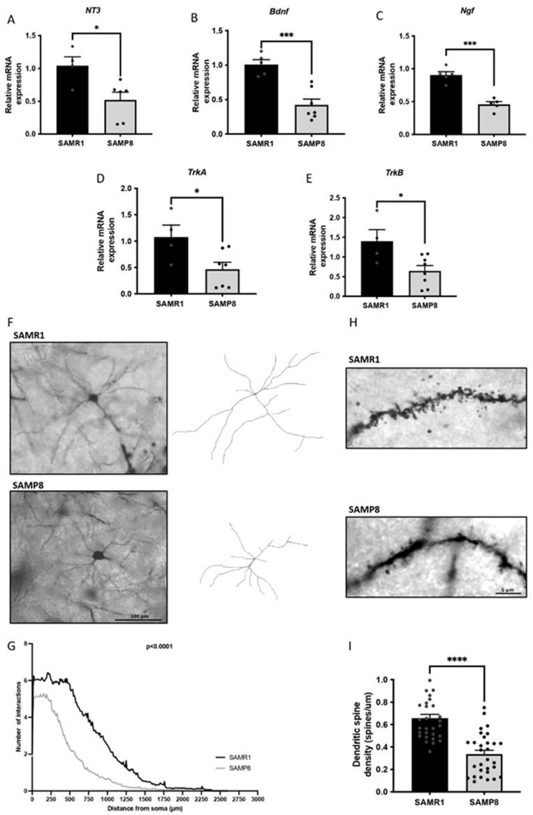
Behavioural and psychological symptoms of dementia (BPSD) are presented in 95% of Alzheimer's Disease (AD) patients and are also associated with neurotrophin deficits. The molecular mechanisms leading to age-related diseases are still unclear; however, emerging evidence has suggested that epigenetic modulation is a key pathophysiological basis of ageing and neurodegeneration. In particular, it has been suggested that G9a methyltransferase and its repressive histone mark (H3K9me2) are important in shaping learning and memory by modulating autophagic activity and synaptic plasticity. This work deepens our understanding of the epigenetic mechanisms underlying the loss of cognitive function and BPSD in AD. For this purpose, several tasks were performed to evaluate the parameters of sociability (three-chamber test), aggressiveness (resident intruder), anxiety (elevated plus maze and open field) and memory (novel object recognition test) in mice, followed by the evaluation of epigenetic, autophagy and synaptic plasticity markers at the molecular level. The behavioural alterations presented by senescence-accelerated mice prone 8 (SAMP8) of 12 months of age compared with their senescence-accelerated mouse resistant mice (SAMR1), the healthy control strain was accompanied by age-related cognitive deficits and alterations in epigenetic markers. Increased levels of G9a are concomitant to the dysregulation of the JNK pathway in aged SAMP8, driving a failure in autophagosome formation. Furthermore, lower expression of the genes involved in the memory-consolidation process modulated by ERK was observed in the aged male SAMP8 model, suggesting the implication of G9a. In any case, two of the most important neurotrophins, namely and were found to be reduced, along with a decrease in the levels of dendritic branching and spine density presented by SAMP8 mice. Thus, the present study characterizes and provides information regarding the non-cognitive and cognitive states, as well as molecular alterations, in aged SAMP8, demonstrating the AD-like symptoms presented by this model. In any case, our results indicate that higher levels of G9a are associated with autophagic deficits and alterations in synaptic plasticity, which could further explain the BPSD and cognitive decline exhibited by the model.

摘要

痴呆的行为和心理症状(BPSD)出现在 95%的阿尔茨海默病(AD)患者中,也与神经营养因子缺乏有关。导致与年龄相关的疾病的分子机制尚不清楚;然而,新出现的证据表明,表观遗传调节是衰老和神经退行性变的关键病理生理基础。特别是,已经表明 G9a 甲基转移酶及其抑制性组蛋白标记(H3K9me2)通过调节自噬活性和突触可塑性在塑造学习和记忆方面很重要。这项工作加深了我们对 AD 中认知功能丧失和 BPSD 的表观遗传机制的理解。为此,进行了几项任务来评估 12 个月大的快速衰老小鼠品系 8(SAMP8)的社交(三腔测试)、攻击性(居民入侵者)、焦虑(高架十字迷宫和旷场)和记忆(新物体识别测试)参数,然后在分子水平评估表观遗传、自噬和突触可塑性标志物。与健康对照品系 SAMP8 相比,12 个月大的快速衰老小鼠易感品系 8(SAMP8)的行为改变伴有与年龄相关的认知缺陷和表观遗传标记物的改变。衰老 SAMP8 中 JNK 途径的失调伴随着 G9a 水平的升高,导致自噬体形成失败。此外,在衰老雄性 SAMP8 模型中观察到参与由 ERK 调制的记忆巩固过程的基因表达降低,表明 G9a 的作用。在任何情况下,两种最重要的神经营养因子,即 BDNF 和 NT-3,均发现减少,并且 SAMP8 小鼠的树突分支和棘密度水平降低。因此,本研究对衰老 SAMP8 的非认知和认知状态以及分子改变进行了描述和提供信息,证明了该模型呈现出 AD 样症状。在任何情况下,我们的结果表明,较高水平的 G9a 与自噬缺陷和突触可塑性改变相关,这可能进一步解释该模型表现出的 BPSD 和认知能力下降。

https://cdn.ncbi.nlm.nih.gov/pmc/blobs/6971/9406492/b49d0c5f0bb1/cells-11-02603-g001.jpg

文献AI研究员

20分钟写一篇综述,助力文献阅读效率提升50倍。

立即体验

用中文搜PubMed

大模型驱动的PubMed中文搜索引擎

马上搜索

文档翻译

学术文献翻译模型,支持多种主流文档格式。

立即体验