Suppr超能文献

靶向长读长亚硫酸氢盐测序揭示野生型和突变型癌细胞启动子甲基化谱的差异

Targeted Long-Read Bisulfite Sequencing Identifies Differences in the Promoter Methylation Profiles between Wild-Type and Mutant Cancer Cells.

作者信息

Lee Seungjae, Chang Ti-Cheng, Schreiner Patrick, Fan Yiping, Agarwal Neeraj, Owens Charles, Dummer Reinhard, Kirkwood John M, Barnhill Raymond L, Theodorescu Dan, Wu Gang, Bahrami Armita

机构信息

Department of Pathology, St. Jude Children's Research Hospital, Memphis, TN 38105, USA.

Center for Applied Bioinformatics, St. Jude Children's Research Hospital, Memphis, TN 38015, USA.

出版信息

Cancers (Basel). 2022 Aug 19;14(16):4018. doi: 10.3390/cancers14164018.

Abstract

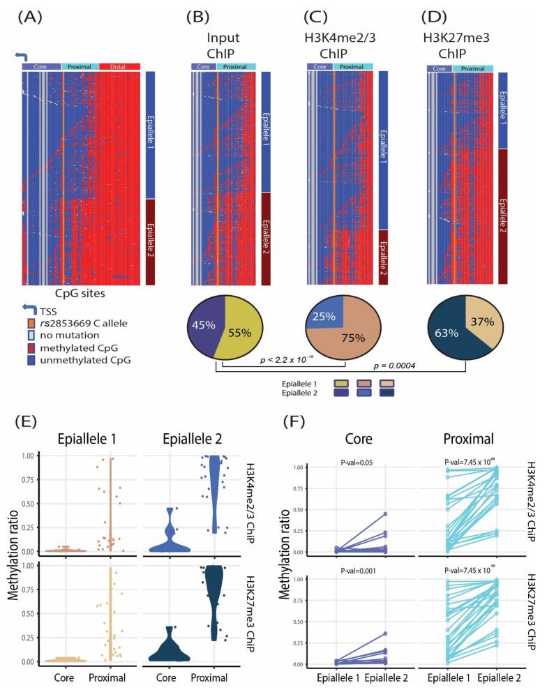
Background: TERT promoter methylation, located several hundred base pairs upstream of the transcriptional start site, is cancer specific and correlates with increased TERT mRNA expression and poorer patient outcome. Promoter methylation, however, is not mutually exclusive to TERT activating genetic alterations, as predicted for functionally redundant mechanisms. To annotate the altered patterns of TERT promoter methylation and their relationship with gene expression, we applied a Pacific Biosciences-based, long-read, bisulfite-sequencing technology and compared the differences in the methylation marks between wild-type and mutant cancers in an allele-specific manner. Results: We cataloged TERT genetic alterations (i.e., promoter point mutations or structural variations), allele-specific promoter methylation patterns, and allele-specific expression levels in a cohort of 54 cancer cell lines. In heterozygous mutant cell lines, the mutant alleles were significantly less methylated than their silent, mutation-free alleles (p < 0.05). In wild-type cell lines, by contrast, both epialleles were equally methylated to high levels at the TERT distal promoter, but differentially methylated in the proximal regions. ChIP analysis showed that epialleles with the hypomethylated proximal and core promoter were enriched in the active histone mark H3K4me2/3, whereas epialleles that were methylated in those regions were enriched in the repressive histone mark H3K27me3. Decitabine therapy induced biallelic expression in the wild-type cancer cells, whereas the mutant cell lines were unaffected. Conclusions: Long-read bisulfite sequencing analysis revealed differences in the methylation profiles and responses to demethylating agents between TERT wild-type and genetically altered cancer cell lines. The causal relation between TERT promoter methylation and gene expression remains to be established.

摘要

背景

端粒酶逆转录酶(TERT)启动子甲基化位于转录起始位点上游数百个碱基对处,具有癌症特异性,与TERT mRNA表达增加及患者预后较差相关。然而,启动子甲基化与TERT激活基因改变并非相互排斥,正如功能冗余机制所预测的那样。为了阐明TERT启动子甲基化的改变模式及其与基因表达的关系,我们应用了基于太平洋生物科学公司技术的长读长亚硫酸氢盐测序技术,并以等位基因特异性方式比较了野生型和突变型癌症之间甲基化标记的差异。结果:我们在一组54个癌细胞系中对TERT基因改变(即启动子点突变或结构变异)、等位基因特异性启动子甲基化模式和等位基因特异性表达水平进行了分类。在杂合突变细胞系中,突变等位基因的甲基化程度明显低于其沉默的、无突变的等位基因(p < 0.05)。相比之下,在野生型细胞系中,两个表观等位基因在TERT远端启动子处均被同等程度地甲基化至高水平,但在近端区域甲基化程度不同。染色质免疫沉淀分析表明,近端和核心启动子低甲基化的表观等位基因富含活性组蛋白标记H3K4me2/3,而在这些区域甲基化的表观等位基因富含抑制性组蛋白标记H3K27me3。地西他滨治疗在野生型癌细胞中诱导双等位基因表达,而突变细胞系则不受影响。结论:长读长亚硫酸氢盐测序分析揭示了TERT野生型和基因改变的癌细胞系之间甲基化谱和对去甲基化剂反应的差异。TERT启动子甲基化与基因表达之间的因果关系仍有待确定。

https://cdn.ncbi.nlm.nih.gov/pmc/blobs/6980/9406525/2d7c2e947538/cancers-14-04018-g001.jpg

文献AI研究员

20分钟写一篇综述,助力文献阅读效率提升50倍。

立即体验

用中文搜PubMed

大模型驱动的PubMed中文搜索引擎

马上搜索

文档翻译

学术文献翻译模型,支持多种主流文档格式。

立即体验