Suppr超能文献

饮食来源的循环抗氧化剂与消化系统肿瘤风险:一项孟德尔随机研究。

Diet-Derived Circulating Antioxidants and Risk of Digestive System Tumors: A Mendelian Randomization Study.

机构信息

Department of Digestive Diseases, The Second Hospital of Nanjing, Nanjing University of Chinese Medicine, Nanjing 210046, China.

Medical Center for Digestive Diseases, Second Affiliated Hospital, Nanjing Medical University, Nanjing 210029, China.

出版信息

Nutrients. 2022 Aug 10;14(16):3274. doi: 10.3390/nu14163274.

Abstract

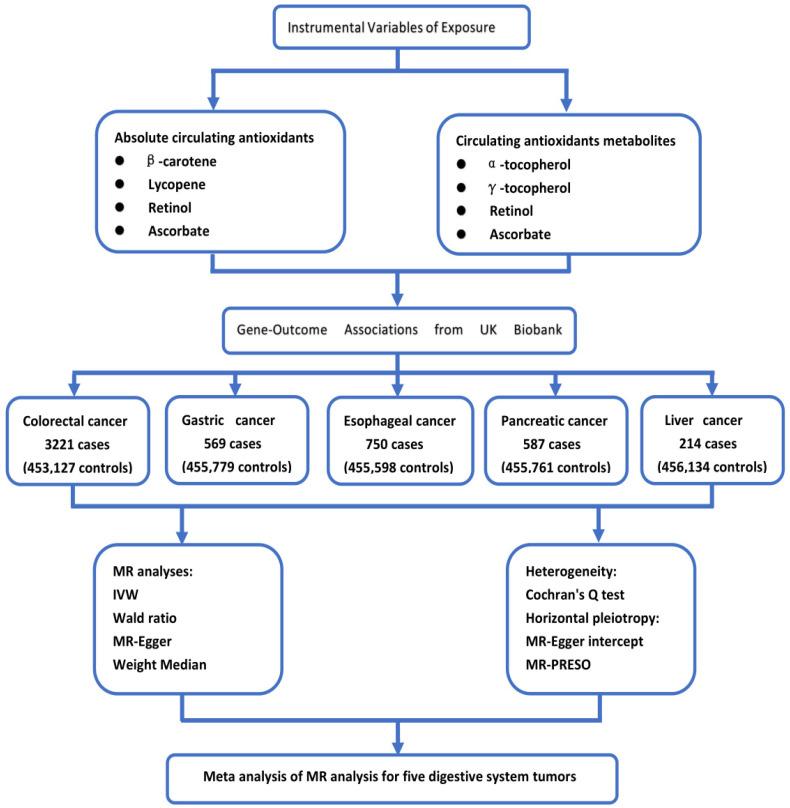
Previous observational case-control studies have shown significant controversy over the impact of dietary intake-related circulating antioxidants on the risk of digestive system tumors. We conducted a two-sample Mendelian randomized (MR) analysis to determine whether there was a significant causal relationship between increased levels of circulating antioxidants and digestive system tumors. Our circulating antioxidants (vitamin C, carotenoids, vitamin A, and vitamin E) were derived from absolute circulating antioxidants and circulating antioxidant metabolites, and their corresponding instrumental variables were screened from published studies. The digestive system tumors we studied included colorectal, gastric, pancreatic, liver, and esophageal cancer, and the corresponding summary GAWS (genome-wide association study) data were obtained from the UK Biobank database. We first evaluated the causal relationship between each tumor and circulating antioxidants and then used meta-analysis to summarize the results of MR analysis of different tumors. No significant associations were noted for genetically predicted circulating antioxidants and higher risk of digestive system tumors in our study. The pooled ORs (odds ratio) are 0.72 (95% CI: 0.46-1.11; β-carotene), 0.93 (95% CI: 0.81-1.08; lycopene), 2.12 (95% CI: 0.31-14.66; retinol), and 0.99 (95% CI: 0.96-1.02; ascorbate) for absolute circulating antioxidants; for circulating antioxidant metabolites, the pooled ORs for digestive system tumors risk per unit increase of antioxidants were 1.29 (95% CI: 0.39-4.28; α-tocopherol), 1.72 (95% CI: 0.85-3.49; γ-tocopherol), 1.05 (95% CI: 0.96-1.14; retinol), and 1.21 (95% CI: 0.97-1.51; ascorbate), respectively. Our study suggested that increased levels of dietary-derived circulating antioxidants did not reduce the risk of digestive system tumors.

摘要

先前的观察性病例对照研究表明,饮食摄入相关循环抗氧化剂对消化系统肿瘤风险的影响存在显著争议。我们进行了两样本孟德尔随机(MR)分析,以确定循环抗氧化剂水平升高与消化系统肿瘤之间是否存在显著的因果关系。我们的循环抗氧化剂(维生素 C、类胡萝卜素、维生素 A 和维生素 E)来自绝对循环抗氧化剂和循环抗氧化代谢物,其相应的工具变量是从已发表的研究中筛选出来的。我们研究的消化系统肿瘤包括结直肠癌、胃癌、胰腺癌、肝癌和食管癌,相应的汇总 GAWS(全基因组关联研究)数据来自英国生物银行数据库。我们首先评估了每种肿瘤与循环抗氧化剂之间的因果关系,然后使用荟萃分析总结了不同肿瘤的 MR 分析结果。在我们的研究中,没有发现遗传预测的循环抗氧化剂与消化系统肿瘤风险升高之间存在显著关联。荟萃分析的汇总 OR(比值比)分别为 0.72(95%CI:0.46-1.11;β-胡萝卜素)、0.93(95%CI:0.81-1.08;番茄红素)、2.12(95%CI:0.31-14.66;视黄醇)和 0.99(95%CI:0.96-1.02;抗坏血酸),用于绝对循环抗氧化剂;对于循环抗氧化代谢物,抗氧化剂每单位增加与消化系统肿瘤风险的汇总 OR 分别为 1.29(95%CI:0.39-4.28;α-生育酚)、1.72(95%CI:0.85-3.49;γ-生育酚)、1.05(95%CI:0.96-1.14;视黄醇)和 1.21(95%CI:0.97-1.51;抗坏血酸)。我们的研究表明,饮食来源的循环抗氧化剂水平升高并不能降低消化系统肿瘤的风险。

https://cdn.ncbi.nlm.nih.gov/pmc/blobs/a051/9413447/66f20928b6e6/nutrients-14-03274-g001.jpg

文献AI研究员

20分钟写一篇综述,助力文献阅读效率提升50倍。

立即体验

用中文搜PubMed

大模型驱动的PubMed中文搜索引擎

马上搜索

文档翻译

学术文献翻译模型,支持多种主流文档格式。

立即体验