Suppr超能文献

新型去铁胺化合物能有效螯合多余的铁,用于治疗铁过载疾病和预防铁死亡。

New Deferric Amine Compounds Efficiently Chelate Excess Iron to Treat Iron Overload Disorders and to Prevent Ferroptosis.

机构信息

State Key Laboratory of Environmental Chemistry and Ecotoxicology, Research Center for Eco-Environmental Sciences, Chinese Academy of Sciences, Beijing, 100085, P. R. China.

University of Chinese Academy of Sciences, Beijing, 100049, P. R. China.

出版信息

Adv Sci (Weinh). 2022 Oct;9(29):e2202679. doi: 10.1002/advs.202202679. Epub 2022 Aug 28.

Abstract

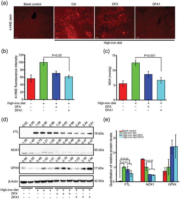
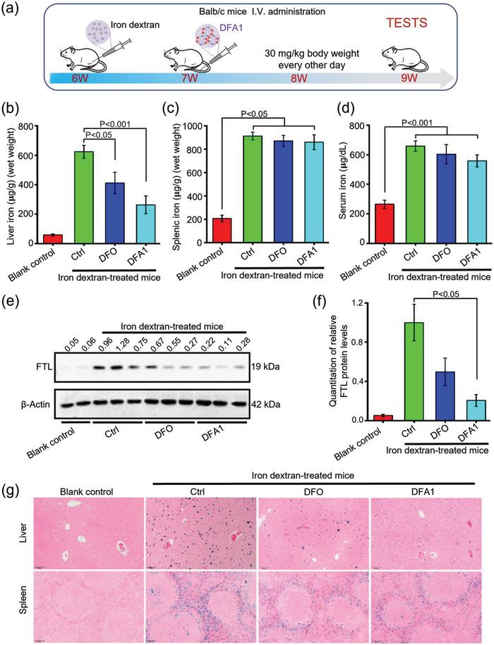
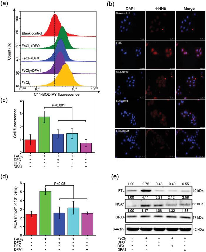
Excess iron accumulation occurs in organs of patients with certain genetic disorders or after repeated transfusions. No physiological mechanism is available to excrete excess iron and iron overload to promote lipid peroxidation to induce ferroptosis, thus iron chelation becomes critical for preventing ion toxicity in these patients. To date, several iron chelators have been approved for iron chelation therapy, such as deferiprone and deferoxamine, but the current iron chelators suffer from significant limitations. In this context, new agents are continuously sought. Here, a library of new deferric amine compounds (DFAs) with adjustable skeleton and flexibility is synthesized by adopting the beneficial properties of conventional chelators. After careful evaluations, compound DFA1 is found to have greater efficacy in binding iron through two molecular oxygens in the phenolic hydroxyl group and the nitrogen atom in the amine with a 2:1 stoichiometry. This compound remarkably ameliorates iron overload in diverse murine models through both oral and intravenous administration, including hemochromatosis, high iron diet-induced, and iron dextran-stimulated iron accumulation. Strikingly, this compound is found to suppress iron-induced ferroptosis by modulating the intracellular signaling that drives lipid peroxidation. This study opens a new approach for the development of iron chelators to treat iron overload.

摘要

过量的铁在某些遗传性疾病患者或反复输血后的器官中积累。目前没有生理机制可以排出多余的铁,铁过载会促进脂质过氧化,从而诱导铁死亡,因此铁螯合对于预防这些患者的离子毒性至关重要。迄今为止,已经有几种铁螯合剂被批准用于铁螯合治疗,如去铁酮和去铁胺,但目前的铁螯合剂存在显著的局限性。在这种情况下,人们不断寻求新的药物。在这里,通过采用传统螯合剂的有益特性,合成了具有可调节骨架和灵活性的新型去铁胺化合物(DFA)库。经过仔细评估,发现化合物 DFA1 通过酚羟基中的两个氧原子和胺中的氮原子以 2:1 的化学计量比与铁结合具有更高的功效。该化合物通过口服和静脉注射在多种小鼠模型中均能显著改善铁过载,包括血色病、高铁饮食诱导和铁葡聚糖刺激的铁积累。值得注意的是,该化合物通过调节驱动脂质过氧化的细胞内信号来抑制铁诱导的铁死亡。这项研究为开发治疗铁过载的铁螯合剂开辟了一条新途径。

https://cdn.ncbi.nlm.nih.gov/pmc/blobs/efa7/9561787/6dfac2f749e6/ADVS-9-2202679-g007.jpg

文献AI研究员

20分钟写一篇综述,助力文献阅读效率提升50倍。

立即体验

用中文搜PubMed

大模型驱动的PubMed中文搜索引擎

马上搜索

文档翻译

学术文献翻译模型,支持多种主流文档格式。

立即体验