Suppr超能文献

细胞周期检查点基因的综合转录特征促进膀胱癌的临床管理和精准医学。

Integrative transcriptional characterization of cell cycle checkpoint genes promotes clinical management and precision medicine in bladder carcinoma.

作者信息

Shi Wei-Wei, Guan Jing-Zhi, Long Ya-Ping, Song Qi, Xiong Qi, Qin Bo-Yu, Ma Zhi-Qiang, Hu Yi, Yang Bo

机构信息

Department of Medical Oncology, Senior Department of Oncology, The Fifth Medical Center of People's Liberation Army (PLA) General Hospital, Beijing, China.

School of Medicine, Nankai University, Tianjin, China.

出版信息

Front Oncol. 2022 Aug 11;12:915662. doi: 10.3389/fonc.2022.915662. eCollection 2022.

Abstract

BACKGROUND

The aberrant regulation of cell cycle is significantly correlated with cancer carcinogenesis and progression, in which cell cycle checkpoints control phase transitions, cell cycle entry, progression, and exit. However, the integrative role of cell cycle checkpoint-related genes (CRGs) in bladder carcinoma (BC) remains unknown.

METHODS

The transcriptomic data and clinical features of BC patients were downloaded from The Cancer Genome Atlas (TCGA), used to identify CRGs correlated with overall survival (OS) by univariate Cox regression analysis. Then, the multivariate and least absolute shrinkage and selection operator (LASSO) Cox regression analyses further developed a prognostic CRG signature, which was validated in three external datasets retrieved from Gene Expression Omnibus (GEO). The receiver operating characteristic curve (ROC) analysis was conducted for evaluating the performance of the CRG signature in prognosis prediction. RNA sequencing (RNA-Seq) was performed to explore the expression difference in the identified CRGs between tumor and normal tissue samples from 11 BC patients in the local cohort. Ultimately, genomic profiles and tumor microenvironment (TME), and the Genomics of Drug Sensitivity in Cancer (GDSC) were investigated to guide precision treatment for BC patients with different CRG features.

RESULTS

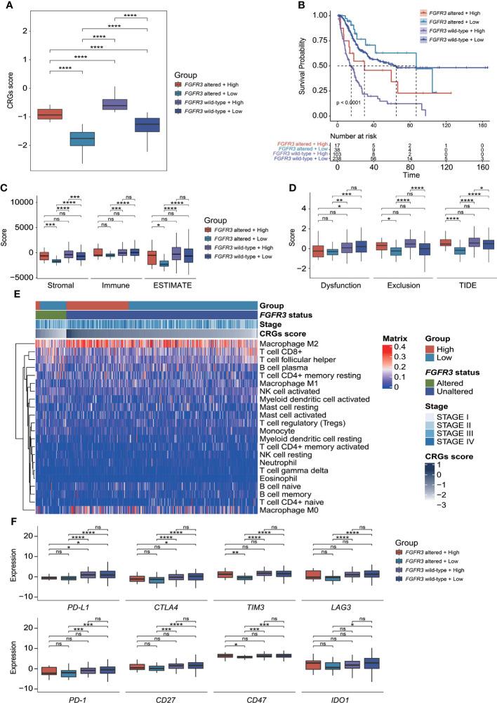
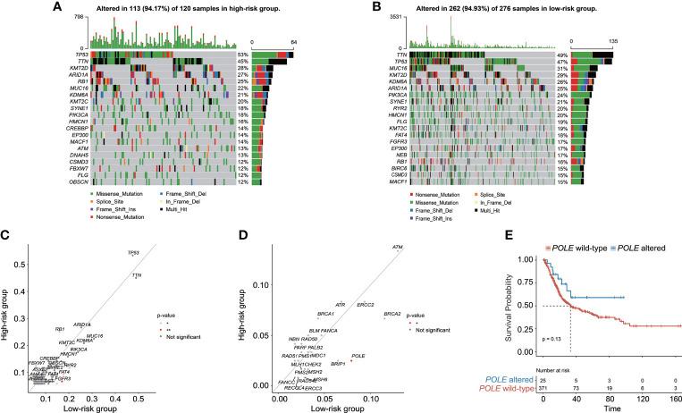
The novel constructed 23-CRG prognostic signature could stratify BC patients into high-risk and low-risk groups with significantly different outcomes (median OS: 13.64 vs. 104.65 months). Notably, 19 CRGs were the first to be identified as being associated with BC progression. In three additional validation datasets (GSE13507, GSE31684, and GSE32548), higher CRG scores all indicated inferior survival, demonstrating the robust ability of the CRG signature in prognosis prediction. Moreover, the CRG signature as an independent prognostic factor had a robust and stable risk stratification for BC patients with different histological or clinical features. Then, a CRG signature-based nomogram with a better performance in prognostic prediction [concordance index (C-index): 0.76] was established. Functional enrichment analysis revealed that collagen-containing extracellular matrix (ECM), and ECM-related and MAPK signaling pathways were significantly associated with the signature. Further analysis showed that low-risk patients were characterized by particularly distinctive prevalence of (17.03% vs. 6.67%, < 0.01) and alterations (7.97% vs. 2.50%, < 0.05), and enrichment of immune infiltrated cells (including CD8+ T cells, CD4+ naïve T cells, follicular helper T cells, Tregs, and myeloid dendritic cells). RNA-seq data in our local cohort supported the findings in the differentially expressed genes (DEGs) between tumor and normal tissue samples, and the difference in TME between high-risk and low-risk groups. Additionally, CRG signature score plus status divided BC patients into four molecular subtypes, with distinct prognosis, TME, and transcriptomic profiling of immune checkpoint genes. Of note, CRG signature score plus status could successfully distinguish BC patients who have a higher possibility of response to immunotherapy or chemotherapy drugs.

CONCLUSIONS

The CRG signature is a potent prognostic model for BC patients, and in combination with alterations, it had more practical capacity in the prediction of chemotherapy and immunotherapy response, helping guide clinical decision-making.

摘要

背景

细胞周期的异常调控与癌症的发生和发展显著相关,其中细胞周期检查点控制着阶段转换、细胞周期进入、进展和退出。然而,细胞周期检查点相关基因(CRGs)在膀胱癌(BC)中的综合作用仍不清楚。

方法

从癌症基因组图谱(TCGA)下载BC患者的转录组数据和临床特征,通过单变量Cox回归分析确定与总生存期(OS)相关的CRGs。然后,多变量和最小绝对收缩和选择算子(LASSO)Cox回归分析进一步建立了一个预后CRG特征,该特征在从基因表达综合数据库(GEO)检索的三个外部数据集中得到验证。进行受试者工作特征曲线(ROC)分析以评估CRG特征在预后预测中的性能。对本地队列中11例BC患者的肿瘤和正常组织样本进行RNA测序(RNA-Seq),以探索所鉴定的CRGs的表达差异。最终,研究基因组图谱和肿瘤微环境(TME)以及癌症药物敏感性基因组学(GDSC),以指导具有不同CRG特征的BC患者的精准治疗。

结果

新构建的23-CRG预后特征可将BC患者分为高风险和低风险组,其结果有显著差异(中位OS:13.64个月对104.65个月)。值得注意的是,19个CRGs首次被确定与BC进展相关。在另外三个验证数据集(GSE13507、GSE31684和GSE32548)中,较高的CRG评分均表明生存期较差,证明了CRG特征在预后预测中的强大能力。此外,CRG特征作为一个独立的预后因素,对具有不同组织学或临床特征的BC患者具有强大且稳定的风险分层。然后,建立了一个在预后预测中表现更好的基于CRG特征的列线图[一致性指数(C-index):0.76]。功能富集分析表明,含胶原蛋白的细胞外基质(ECM)、与ECM相关的和丝裂原活化蛋白激酶(MAPK)信号通路与该特征显著相关。进一步分析表明,低风险患者的特征是特定的 (17.03%对6.67%,<0.01)和 改变(7.97%对2.50%,<0.05)的患病率特别高,以及免疫浸润细胞(包括CD8+T细胞、CD)的富集。我们本地队列中的RNA-seq数据支持肿瘤和正常组织样本之间差异表达基因(DEGs)的发现,以及高风险和低风险组之间TME的差异。此外,CRG特征评分加上 状态将BC患者分为四种分子亚型,具有不同的预后、TME和免疫检查点基因的转录组谱。值得注意的是,CRG特征评分加上 状态可以成功区分对免疫治疗或化疗药物有较高反应可能性的BC患者。

结论

CRG特征是BC患者的一个强大的预后模型,结合 改变,它在预测化疗和免疫治疗反应方面具有更强的实际能力,有助于指导临床决策。

https://cdn.ncbi.nlm.nih.gov/pmc/blobs/b954/9404245/036849ebbc00/fonc-12-915662-g001.jpg

文献AI研究员

20分钟写一篇综述,助力文献阅读效率提升50倍。

立即体验

用中文搜PubMed

大模型驱动的PubMed中文搜索引擎

马上搜索

文档翻译

学术文献翻译模型,支持多种主流文档格式。

立即体验