Suppr超能文献

内质网形成因素的演变。

Evolution of factors shaping the endoplasmic reticulum.

机构信息

Genetics Laboratory, Department of Biotechnology, Agricultural University of Athens, Athens, Greece.

Division of Infectious Diseases, Department of Medicine, University of Alberta, Edmonton, Alberta, Canada.

出版信息

Traffic. 2022 Sep;23(9):462-473. doi: 10.1111/tra.12863. Epub 2022 Aug 17.

Abstract

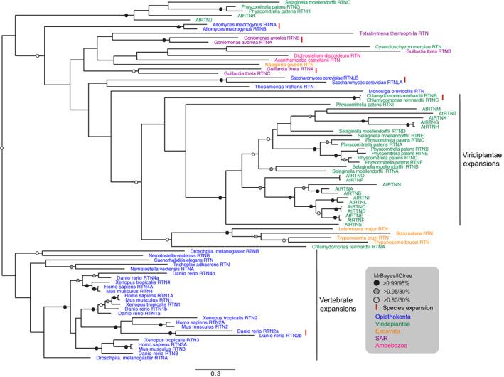
Endomembrane system compartments are significant elements in virtually all eukaryotic cells, supporting functions including protein synthesis, post-translational modifications and protein/lipid targeting. In terms of membrane area the endoplasmic reticulum (ER) is the largest intracellular organelle, but the origins of proteins defining the organelle and the nature of lineage-specific modifications remain poorly studied. To understand the evolution of factors mediating ER morphology and function we report a comparative genomics analysis of experimentally characterized ER-associated proteins involved in maintaining ER structure. We find that reticulons, REEPs, atlastins, Ufe1p, Use1p, Dsl1p, TBC1D20, Yip3p and VAPs are highly conserved, suggesting an origin at least as early as the last eukaryotic common ancestor (LECA), although many of these proteins possess additional non-ER functions in modern eukaryotes. Secondary losses are common in individual species and in certain lineages, for example lunapark is missing from the Stramenopiles and the Alveolata. Lineage-specific innovations include protrudin, Caspr1, Arl6IP1, p180, NogoR, kinectin and CLIMP-63, which are restricted to the Opisthokonta. Hence, much of the machinery required to build and maintain the ER predates the LECA, but alternative strategies for the maintenance and elaboration of ER shape and function are present in modern eukaryotes. Moreover, experimental investigations for ER maintenance factors in diverse eukaryotes are expected to uncover novel mechanisms.

摘要

内膜系统隔室是几乎所有真核细胞的重要组成部分,支持包括蛋白质合成、翻译后修饰和蛋白质/脂类靶向在内的功能。就膜面积而言,内质网(ER)是最大的细胞内细胞器,但确定细胞器的蛋白质的起源和谱系特异性修饰的性质仍然研究甚少。为了了解介导 ER 形态和功能的因素的进化,我们报告了对涉及维持 ER 结构的实验表征的 ER 相关蛋白进行的比较基因组学分析。我们发现,网质蛋白、REEPs、atlastins、Ufe1p、Use1p、Dsl1p、TBC1D20、Yip3p 和 VAPs 高度保守,表明其起源至少可以追溯到最后一个真核生物共同祖先(LECA),尽管这些蛋白质中的许多在现代真核生物中具有额外的非 ER 功能。在个别物种和某些谱系中,二级缺失很常见,例如 lunapark 在 Stramenopiles 和 Alveolata 中缺失。谱系特异性创新包括 protrudin、Caspr1、Arl6IP1、p180、NogoR、kinectin 和 CLIMP-63,它们仅局限于后口动物。因此,构建和维持 ER 所需的大部分机制都早于 LECA,但现代真核生物中存在用于维持和扩展 ER 形状和功能的替代策略。此外,对不同真核生物中 ER 维持因子的实验研究有望揭示新的机制。

https://cdn.ncbi.nlm.nih.gov/pmc/blobs/8477/9804665/b2144567e664/TRA-23-462-g004.jpg

文献AI研究员

20分钟写一篇综述,助力文献阅读效率提升50倍。

立即体验

用中文搜PubMed

大模型驱动的PubMed中文搜索引擎

马上搜索

文档翻译

学术文献翻译模型,支持多种主流文档格式。

立即体验