Suppr超能文献

GPX8的过表达与胶质母细胞瘤患者的不良预后相关。

The overexpression of GPX8 is correlated with poor prognosis in GBM patients.

作者信息

Li Sibo, Jiang Xudong, Guan Meicun, Zhang Yi, Cao Yanfei, Zhang Lina

机构信息

Departments of Laboratory Diagnosis, Daqing Oilfield General Hospital, Daqing, China.

Departments of Laboratory Diagnosis, The Second Affiliated Hospital of Jiamusi University, Jiamusi, China.

出版信息

Front Genet. 2022 Aug 17;13:898204. doi: 10.3389/fgene.2022.898204. eCollection 2022.

Abstract

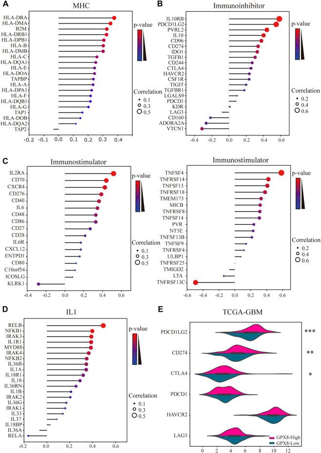
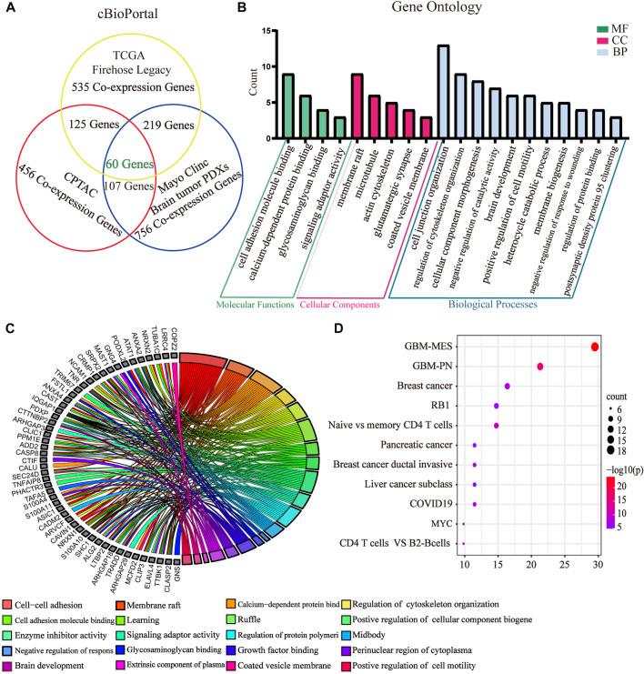
Glutathione peroxidase 8 (GPX8), located in the endoplasmic reticulum, is associated with poor prognosis in several cancers. However, the expression and functions of GPX8 in cancers remain unclear. The purpose of this study was to explore the expression and functions of GPX8 in glioblastoma (GBM). We obtained expression data of GPX8 by accessing the TCGA, CGGA, GEPIA, and TIMER2.0 databases and validated them using western blot and immunohistochemistry. The Kaplan-Meier overall survival curve and Cox regression model were used to evaluate the prognostic value of GPX8 in glioma patients. Gene ontology (GO) and function enrichment analysis were used to investigate the potential function of GPX8 in GBM. Correlation analysis was used to clarify the role of GPX8 in proneural-mesenchymal transition (PMT). We studied the correlation between GPX8 expression and GBM immune infiltration by accessing cBioPortal and TIMER2.0 databases. Here, we demonstrated that GPX8 was significantly upregulated in GBM, and was associated with IDH-wildtype and mesenchymal subtype with poor prognosis. Survival analysis results indicated that GPX8 is an independent prognostic factor for overall survival (OS) in all WHO-grade glioma patients. Through the functional studies, we found that high expression of GPX8 correlated with mesenchymal signature and negatively correlated with proneural signature, indicating that GPX8 might promote PMT in GBM. Finally, based on correlation analysis, we found that the expression of GPX8 was associated with immune infiltration and the IL1/MYD88/IRAK/NF-κB pathway in GBM. Our results show that GPX8 is a key factor affecting the prognosis of GBM patients, and its targeting has the potential to provide a novel therapeutic approach.

摘要

谷胱甘肽过氧化物酶8(GPX8)位于内质网中,与多种癌症的不良预后相关。然而,GPX8在癌症中的表达和功能仍不清楚。本研究的目的是探讨GPX8在胶质母细胞瘤(GBM)中的表达和功能。我们通过访问TCGA、CGGA、GEPIA和TIMER2.0数据库获得了GPX8的表达数据,并使用蛋白质免疫印迹和免疫组织化学进行验证。采用Kaplan-Meier总生存曲线和Cox回归模型评估GPX8在胶质瘤患者中的预后价值。基因本体(GO)和功能富集分析用于研究GPX8在GBM中的潜在功能。相关性分析用于阐明GPX8在神经前体细胞向间充质细胞转变(PMT)中的作用。我们通过访问cBioPortal和TIMER2.0数据库研究了GPX8表达与GBM免疫浸润之间的相关性。在此,我们证明GPX8在GBM中显著上调,并且与异柠檬酸脱氢酶(IDH)野生型和预后不良的间充质亚型相关。生存分析结果表明,GPX8是所有世界卫生组织(WHO)分级的胶质瘤患者总生存(OS)的独立预后因素。通过功能研究,我们发现GPX8的高表达与间充质特征相关,与神经前体特征呈负相关,表明GPX8可能促进GBM中的PMT。最后,基于相关性分析,我们发现GPX8的表达与GBM中的免疫浸润以及白细胞介素1(IL1)/髓样分化因子88(MYD88)/白介素-1受体相关激酶(IRAK)/核因子κB(NF-κB)通路相关。我们的结果表明,GPX8是影响GBM患者预后的关键因素,靶向作用于它有可能提供一种新的治疗方法。

https://cdn.ncbi.nlm.nih.gov/pmc/blobs/ec85/9432423/099a8ca4c71f/fgene-13-898204-g001.jpg

文献AI研究员

20分钟写一篇综述,助力文献阅读效率提升50倍。

立即体验

用中文搜PubMed

大模型驱动的PubMed中文搜索引擎

马上搜索

文档翻译

学术文献翻译模型,支持多种主流文档格式。

立即体验