Suppr超能文献

ALKBH5-PYCR2正反馈回路通过脯氨酸合成促进胶质母细胞瘤中的神经前体细胞向间充质细胞转变。

ALKBH5-PYCR2 Positive Feedback Loop Promotes Proneural-Mesenchymal Transition Via Proline Synthesis In GBM.

作者信息

Li Li, Yang Mengting, Pu Xufeng, Tang Yu, Fei Fei, Li Zhangzuo, Hou Hanjin, Chen Qian, Wang Qiaowei, Wu Yuqing, Zhang Ying, Ren Caifang, Gong Aihua

机构信息

Department of Cell Biology, School of Medicine, Jiangsu University, Zhenjiang, Jiang Su Province, China.

Department of Medical Imaging, The Affiliated Hospital of Jiangsu University, Zhenjiang, Jiang Su Province, China.

出版信息

J Cancer. 2023 May 29;14(9):1579-1591. doi: 10.7150/jca.84213. eCollection 2023.

Abstract

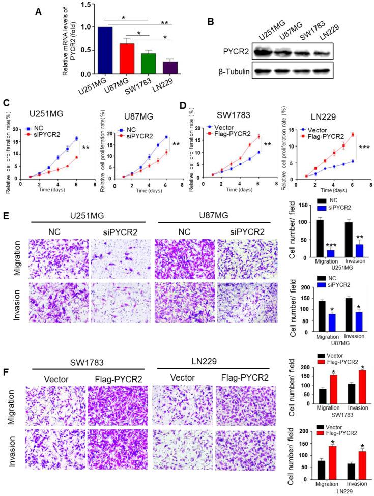
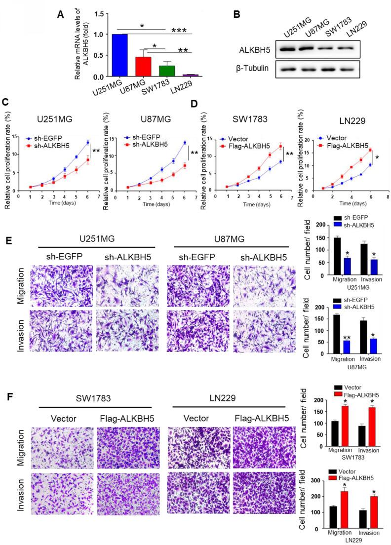
AlkB homolog 5, RNA demethylase (ALKBH5) is abnormally highly expressed in glioblastoma multiforme (GBM) and is negatively correlated with overall survival in GBM patients. In this study, we found a new mechanism that ALKBH5 and pyrroline-5-carboxylate reductase 2 (PYCR2) formed a positive feedback loop involved in proline synthesis in GBM. ALKBH5 promoted PYCR2 expression and PYCR2-mediated proline synthesis; while PYCR2 promoted ALKBH5 expression through the AMPK/mTOR pathway in GBM cells. In addition, ALKBH5 and PYCR2 promoted GBM cell proliferation, migration, and invasion, as well as proneural-mesenchymal transition (PMT). Furthermore, proline rescued AMPK/mTOR activation and PMT after silencing PYCR2 expression. Our findings reveal an ALKBH5-PYCR2 axis linked to proline metabolism, which plays an important role in promoting PMT in GBM cells and may be a promising therapeutic pathway for GBM.

摘要

AlkB同源物5,RNA去甲基化酶(ALKBH5)在多形性胶质母细胞瘤(GBM)中异常高表达,且与GBM患者的总生存期呈负相关。在本研究中,我们发现了一种新机制,即ALKBH5与吡咯啉-5-羧酸还原酶2(PYCR2)形成了一个参与GBM脯氨酸合成的正反馈环。ALKBH5促进PYCR2表达及PYCR2介导的脯氨酸合成;而PYCR2通过GBM细胞中的AMPK/mTOR途径促进ALKBH5表达。此外,ALKBH5和PYCR2促进GBM细胞增殖、迁移和侵袭,以及促神经-间充质转化(PMT)。此外,在沉默PYCR2表达后,脯氨酸可挽救AMPK/mTOR激活和PMT。我们的研究结果揭示了一个与脯氨酸代谢相关的ALKBH5-PYCR2轴,其在促进GBM细胞的PMT中起重要作用,可能是GBM一种有前景的治疗途径。

https://cdn.ncbi.nlm.nih.gov/pmc/blobs/6d27/10266253/b7b51d324154/jcav14p1579g001.jpg

文献AI研究员

20分钟写一篇综述,助力文献阅读效率提升50倍。

立即体验

用中文搜PubMed

大模型驱动的PubMed中文搜索引擎

马上搜索

文档翻译

学术文献翻译模型,支持多种主流文档格式。

立即体验