Suppr超能文献

衰老加剧了大脑炎症微环境,导致 DLB/PD 小鼠模型中α-突触核蛋白病理和功能缺陷。

Aging exacerbates the brain inflammatory micro-environment contributing to α-synuclein pathology and functional deficits in a mouse model of DLB/PD.

机构信息

Laboratory of Neurogenetics, Molecular Neuropathology Section, National Institute on Aging, National Institutes of Health, Bethesda, MD, 20892, USA.

Mouse Phenotyping Unit, Comparative Medicine Section, National Institute on Aging, National Institutes of Health, Baltimore, MD, 21224, USA.

出版信息

Mol Neurodegener. 2022 Sep 5;17(1):60. doi: 10.1186/s13024-022-00564-6.

Abstract

BACKGROUND

Although ɑ-synuclein (ɑ-syn) spreading in age-related neurodegenerative diseases such as Parkinson's disease (PD) and Dementia with Lewy bodies (DLB) has been extensively investigated, the role of aging in the manifestation of disease remains unclear.

METHODS

We explored the role of aging and inflammation in the pathogenesis of synucleinopathies in a mouse model of DLB/PD initiated by intrastriatal injection of ɑ-syn preformed fibrils (pff).

RESULTS

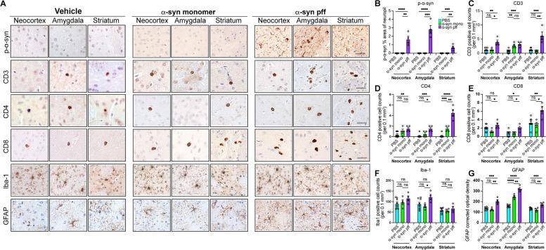
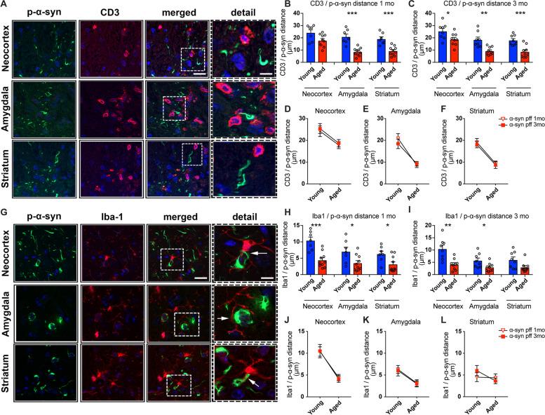
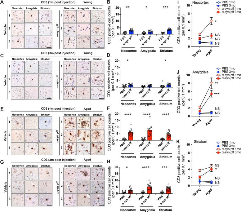
We found that aged mice showed more extensive accumulation of ɑ-syn in selected brain regions and behavioral deficits that were associated with greater infiltration of T cells and microgliosis. Microglial inflammatory gene expression induced by ɑ-syn-pff injection in young mice had hallmarks of aged microglia, indicating that enhanced age-associated pathologies may result from inflammatory synergy between aging and the effects of ɑ-syn aggregation. Based on the transcriptomics analysis projected from Ingenuity Pathway Analysis, we found a network that included colony stimulating factor 2 (CSF2), LPS related genes, TNFɑ and poly rl:rC-RNA as common regulators.

CONCLUSIONS

We propose that aging related inflammation (eg: CSF2) influences outcomes of pathological spreading of ɑ-syn and suggest that targeting neuro-immune responses might be important in developing treatments for DLB/PD.

摘要

背景

尽管 α-突触核蛋白(α-syn)在帕金森病(PD)和路易体痴呆(DLB)等与年龄相关的神经退行性疾病中的传播已被广泛研究,但年龄在疾病表现中的作用仍不清楚。

方法

我们在通过纹状体注射α-syn 原纤维(pff)引发的 DLB/PD 小鼠模型中探索了衰老和炎症在突触核蛋白病发病机制中的作用。

结果

我们发现,年老的小鼠在选定的脑区中表现出更广泛的 α-syn 积累,以及与 T 细胞浸润和小胶质细胞增生相关的行为缺陷。年轻小鼠中由 α-syn-pff 注射诱导的小胶质细胞炎症基因表达具有衰老小胶质细胞的特征,表明增强的与年龄相关的病理学可能是由衰老和 α-syn 聚集的影响之间的炎症协同作用引起的。基于对 Ingenuity Pathway Analysis 进行的转录组学分析,我们发现了一个包含集落刺激因子 2(CSF2)、LPS 相关基因、TNFα 和聚 rl:rC-RNA 的网络,它们是共同的调节因子。

结论

我们提出衰老相关的炎症(例如 CSF2)会影响 α-syn 病理性传播的结果,并表明针对神经免疫反应可能是开发 DLB/PD 治疗方法的重要途径。

https://cdn.ncbi.nlm.nih.gov/pmc/blobs/8ecf/9447339/ff4fead2692e/13024_2022_564_Fig1_HTML.jpg

文献AI研究员

20分钟写一篇综述,助力文献阅读效率提升50倍。

立即体验

用中文搜PubMed

大模型驱动的PubMed中文搜索引擎

马上搜索

文档翻译

学术文献翻译模型,支持多种主流文档格式。

立即体验