Suppr超能文献

脱氧胆酸通过激活 STAT3 信号通路及扰乱胃胆汁酸代谢和微生物群来诱导胃肠化生。

Deoxycholic acid induces gastric intestinal metaplasia by activating STAT3 signaling and disturbing gastric bile acids metabolism and microbiota.

机构信息

Department of Gastroenterology, the First Affiliated Hospital of Nanjing Medical University, Nanjing China.

First Clinical Medical College, Nanjing Medical University, Nanjing, China.

出版信息

Gut Microbes. 2022 Jan-Dec;14(1):2120744. doi: 10.1080/19490976.2022.2120744.

Abstract

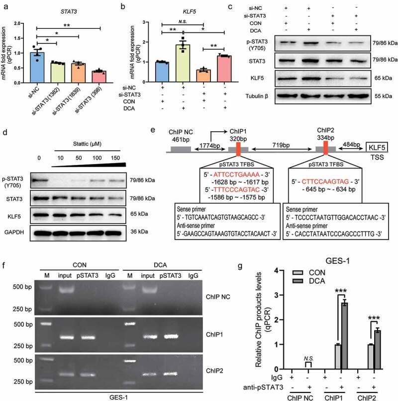
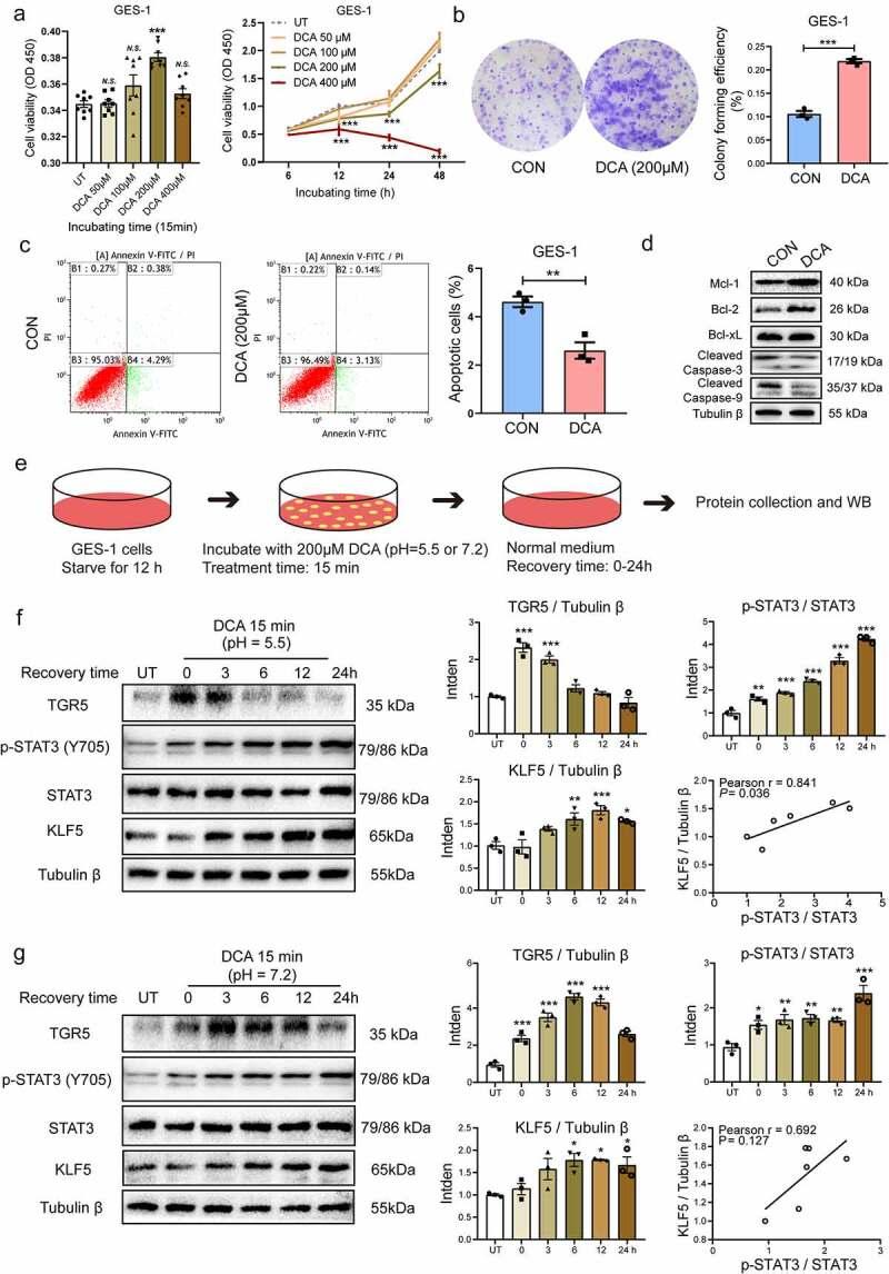
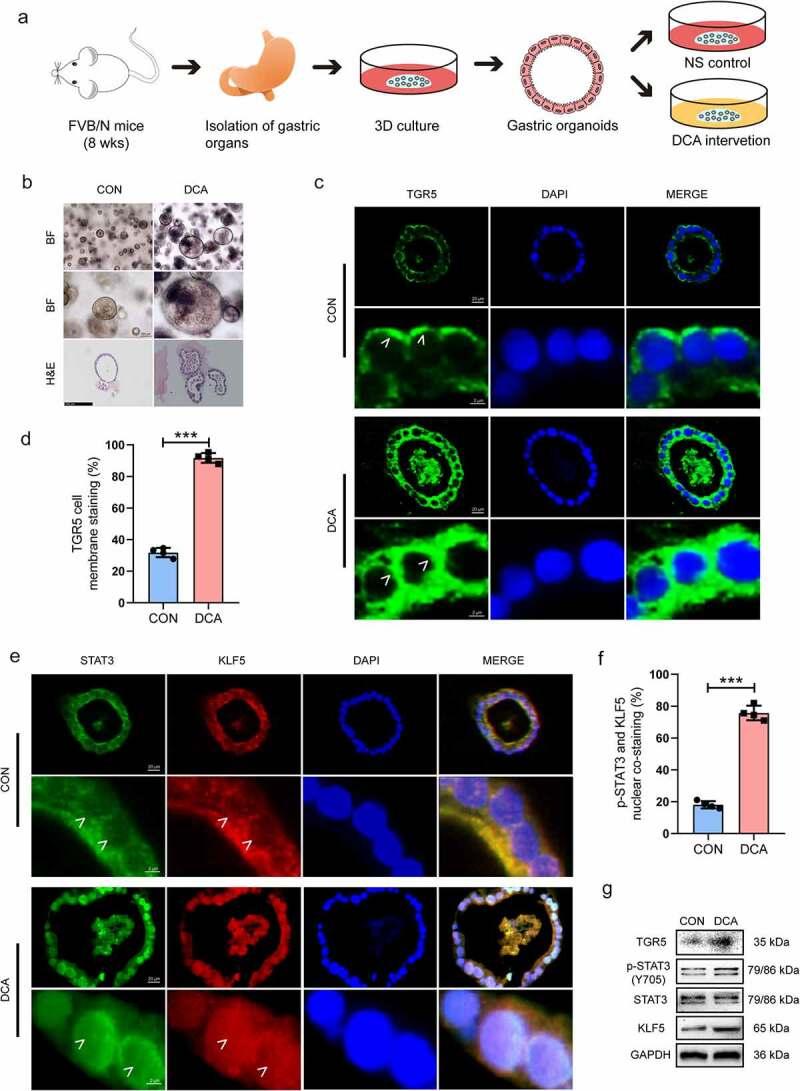
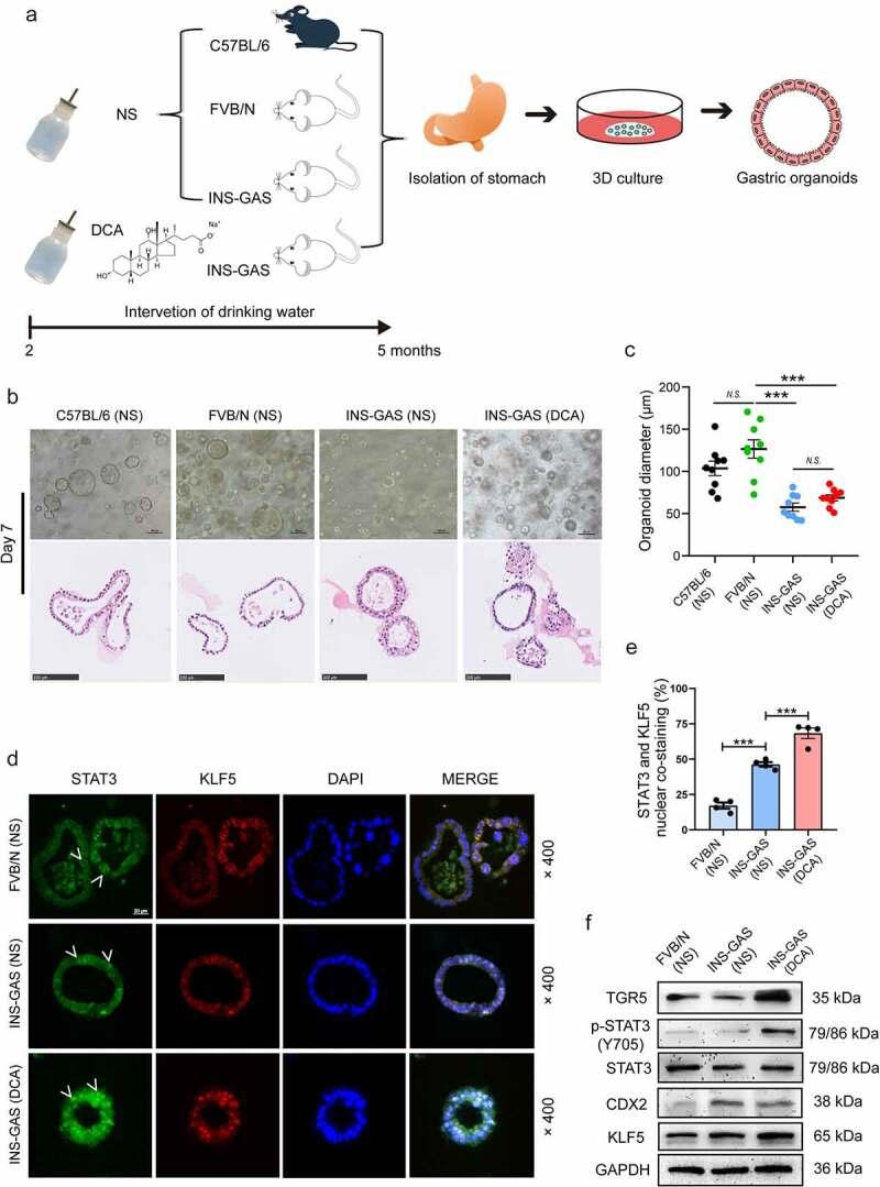
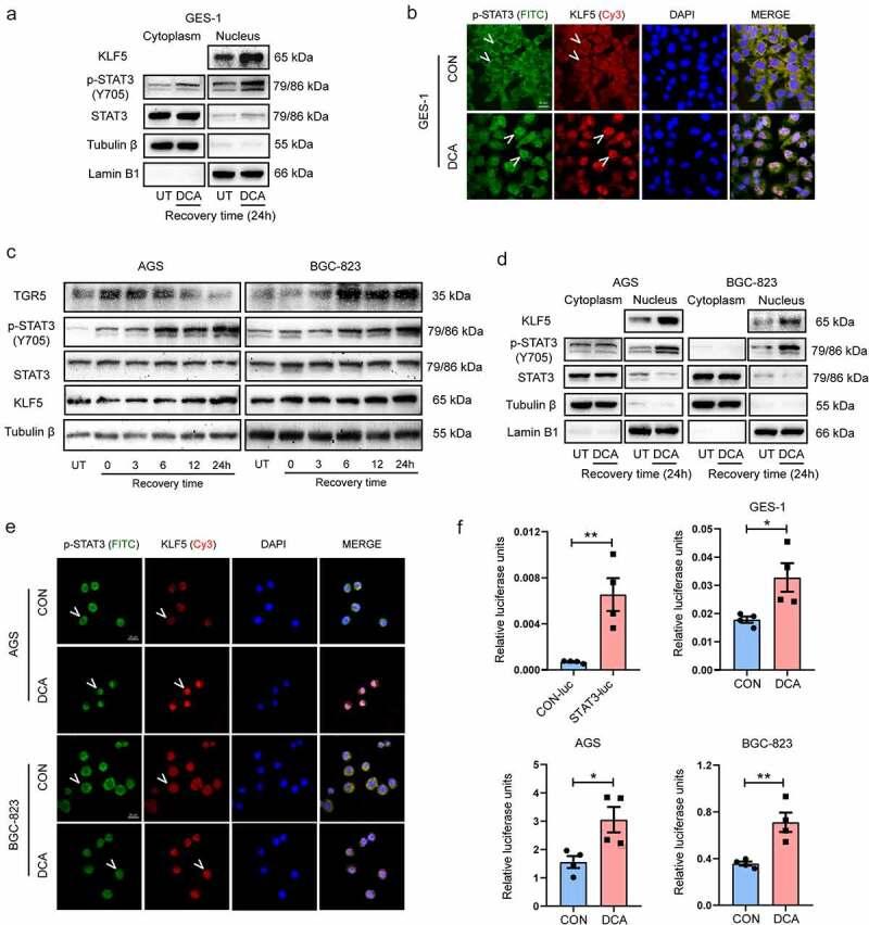
Intestinal metaplasia (IM) is the inevitable precancerous stage to develop intestinal-type gastric cancer (GC). Deoxycholic acid (DCA) is the main bile acid (BA) component of duodenogastric reflux and has shown an increased concentration during the transition from chronic gastritis to IM associated with continued STAT3 activation. However, the mechanisms underlying how DCA facilitates IM in the gastric epithelium need exploration. We evaluated IM and bile reflux in corpus tissues from 161 subjects undergoing GC screening. Cell survival and proliferation, proinflammatory cytokine expression and TGR5/STAT3/KLF5 axis activity were measured in normal human gastric cells, cancer cells, and organoid lines derived from C57BL/6, FVB/N and insulin-gastrin (INS-GAS) mice treated with DCA. The effects of DCA on IM development were determined in INS-GAS mice with long-term DCA supplementation, after which the gastric bacterial and BA metabolic profiles were measured by 16S rRNA gene sequencing and LC-MS. We revealed a BA-triggered TGR5/STAT3/KLF5 pathway in human gastric IM tissues. In gastric epithelial cells, DCA promoted proliferation and apoptotic resistance, upregulated proinflammatory cytokines and IM markers, and facilitated STAT3 phosphorylation, nuclear accumulation and DNA binding to the KLF5 promoter. DCA triggered STAT3 signaling and the downstream IM marker KLF5 in mouse gastric organoids and . In INS-GAS mice, DCA promoted the accumulation of serum total BAs and accelerated the stepwise development of gastric IM and dysplasia. DCA induced gastric environmental alterations involving abnormal BA metabolism and microbial dysbiosis, in which the and genera were specifically enriched. genus enrichment was positively correlated with increased levels of GCA, CA, T-α-MCA, TCA and β-MCA in DCA-administrated INS-GAS mice. DCA promotes nuclear STAT3 phosphorylation, which mediates KLF5 upregulation associated with gastric inflammation and IM development. DCA disturbs the gastric microbiome and BA metabolism homeostasis during IM induction.

摘要

肠上皮化生(IM)是发展为肠型胃癌(GC)的必经癌前阶段。脱氧胆酸(DCA)是十二指肠胃反流的主要胆汁酸(BA)成分,在慢性萎缩性胃炎向 IM 转变过程中,STAT3 持续激活,其浓度增加。然而,DCA 促进胃上皮细胞 IM 的机制仍需探索。我们评估了 161 名接受 GC 筛查的患者胃体组织的 IM 和胆汁反流。用 DCA 处理正常人类胃细胞、癌细胞和源自 C57BL/6、FVB/N 和胰岛素-胃泌素(INS-GAS)小鼠的类器官系,测量细胞存活和增殖、促炎细胞因子表达和 TGR5/STAT3/KLF5 轴活性。通过长期 DCA 补充,在 INS-GAS 小鼠中确定 DCA 对 IM 发展的影响,之后通过 16S rRNA 基因测序和 LC-MS 测量胃细菌和 BA 代谢谱。我们揭示了人类胃 IM 组织中 BA 触发的 TGR5/STAT3/KLF5 通路。在胃上皮细胞中,DCA 促进增殖和抗凋亡,上调促炎细胞因子和 IM 标志物,并促进 STAT3 磷酸化、核积累和 DNA 与 KLF5 启动子结合。DCA 在. 和. 小鼠胃类器官中触发 STAT3 信号和下游 IM 标志物 KLF5。在 INS-GAS 小鼠中,DCA 促进血清总 BA 的积累,并加速胃 IM 和异型增生的逐步发展。DCA 诱导胃环境改变,涉及异常 BA 代谢和微生物失调,其中. 和. 属特异性富集。. 属富集与 DCA 给药的 INS-GAS 小鼠中 GCA、CA、T-α-MCA、TCA 和 β-MCA 水平的增加呈正相关。DCA 促进核 STAT3 磷酸化,介导与胃炎症和 IM 发展相关的 KLF5 上调。DCA 在诱导 IM 过程中扰乱胃微生物组和 BA 代谢平衡。

https://cdn.ncbi.nlm.nih.gov/pmc/blobs/2f98/9467587/246d0e3a2f0b/KGMI_A_2120744_F0001_OC.jpg

文献AI研究员

20分钟写一篇综述,助力文献阅读效率提升50倍。

立即体验

用中文搜PubMed

大模型驱动的PubMed中文搜索引擎

马上搜索

文档翻译

学术文献翻译模型,支持多种主流文档格式。

立即体验