Suppr超能文献

支架蛋白DLG4促进RNF63介导的非小细胞肺癌中STAT3的泛素化和降解。

The scaffold protein DLG4 facilitates RNF63-mediated ubiquitination and degradation of STAT3 in non-small cell lung cancer.

作者信息

Chen Shisong, Xu Hongjie, Li Ning, Yang Yang, Pang Ruxi, Zhang Shuwei, Qiao Junjie, Chen Hao

机构信息

Department of Cardiovascular Surgery, Shanghai General Hospital, Shanghai Jiao Tong University, Shanghai, 200080, China.

Department of Cardiovascular Surgery, Shanghai Institute of Thoracic Cardiac Surgery, Changhai Hospital, Shanghai, 200433, China.

出版信息

Cell Commun Signal. 2025 Jul 6;23(1):325. doi: 10.1186/s12964-025-02334-5.

Abstract

BACKGROUND

The Disks-large homolog (DLG) family has been found to govern multiple key processes in human cancers. However, their role in non-small cell lung cancer (NSCLC) remains unknown.

METHODS

The expression of DLG4 was determined by immunoblotting and q-PCR. The interacting proteins of DLG4 were identified by affinity purification mass spectrometry. The ubiquitination level of STAT3 was verified by denaturation-IP. The protein interactions were determined by co-IP. The clinical significance of DLG4, RNF63, and STAT3 was evaluated by immunohistochemical staining.

RESULTS

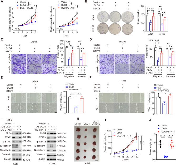
In this study, by evaluating the expression levels of human DLG protein (DLG1-DLG5), we found that DLG4 is significantly downregulated in lung adenocarcinoma (LUAD) and lung squamous cell carcinoma (LUSC), two major types of NSCLC. DLG4 overexpression impairs cell proliferation and epithelial-mesenchymal transition migration (EMT) of NSCLC cells. The xenograft model also verifies the inhibitory effects of DLG4 on tumor growth in vivo. Moreover, we determined that DLG4 functions as a novel regulator of STAT3. Mechanistically, DLG4 directly interacts with STAT3 and recruits E3 ubiquitin ligase RNF63 (MKRN3) to STAT3, which promotes STAT3 K48-linked polyubiquitination and proteasome-mediated degradation. Importantly, in human NSCLC specimens, endogenous DLG4 and RNF63 expression levels are inversely correlated with that of STAT3. Moreover, low DLG4 and RNF63 expression correlates with poor patient survival in NSCLC.

CONCLUSION

our findings define the role of DLG4 that can diminish NSCLC cell proliferation and tumorigenesis through degrading STAT3 in an RNF63-dependent manner. This work suggests a new treatment strategy against NSCLC caused by aberrant activation of STAT3.

摘要

背景

已发现大圆盘同源物(DLG)家族在人类癌症中调控多个关键过程。然而,它们在非小细胞肺癌(NSCLC)中的作用仍不清楚。

方法

通过免疫印迹和q-PCR测定DLG4的表达。通过亲和纯化质谱鉴定DLG4的相互作用蛋白。通过变性免疫沉淀验证STAT3的泛素化水平。通过免疫共沉淀确定蛋白质相互作用。通过免疫组织化学染色评估DLG4、RNF63和STAT3的临床意义。

结果

在本研究中,通过评估人类DLG蛋白(DLG1-DLG5)的表达水平,我们发现DLG4在非小细胞肺癌的两种主要类型,即肺腺癌(LUAD)和肺鳞癌(LUSC)中显著下调。DLG4过表达损害非小细胞肺癌细胞的增殖和上皮-间质转化迁移(EMT)。异种移植模型也验证了DLG4在体内对肿瘤生长的抑制作用。此外,我们确定DLG4作为STAT3的新型调节因子发挥作用。机制上,DLG4直接与STAT3相互作用,并将E3泛素连接酶RNF63(MKRN3)招募到STAT3,促进STAT3的K48连接的多聚泛素化和蛋白酶体介导的降解。重要的是,在人类非小细胞肺癌标本中,内源性DLG4和RNF63的表达水平与STAT3的表达水平呈负相关。此外,DLG4和RNF63低表达与非小细胞肺癌患者的不良生存相关。

结论

我们的研究结果确定了DLG4的作用,即通过以RNF63依赖的方式降解STAT3来减少非小细胞肺癌细胞的增殖和肿瘤发生。这项工作提出了一种针对由STAT3异常激活引起的非小细胞肺癌的新治疗策略。

https://cdn.ncbi.nlm.nih.gov/pmc/blobs/8a4c/12232758/9aa4e3c46e17/12964_2025_2334_Fig1_HTML.jpg

文献AI研究员

20分钟写一篇综述,助力文献阅读效率提升50倍。

立即体验

用中文搜PubMed

大模型驱动的PubMed中文搜索引擎

马上搜索

文档翻译

学术文献翻译模型,支持多种主流文档格式。

立即体验