Suppr超能文献

靶向 FLT3-TAZ 信号抑制急变期慢性髓性白血病的耐药性。

Targeting FLT3-TAZ signaling to suppress drug resistance in blast phase chronic myeloid leukemia.

机构信息

Department of Biochemistry, College of Life Science and Biotechnology, Yonsei University, Seoul, 03722, Republic of Korea.

Leukemia Omics Research Institute, Eulji University, Uijeongbu-si, Gyeonggi-Do, Republic of Korea.

出版信息

Mol Cancer. 2023 Nov 6;22(1):177. doi: 10.1186/s12943-023-01837-4.

Abstract

BACKGROUND

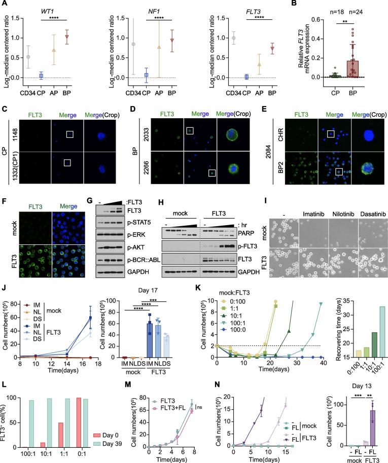
Although the development of BCR::ABL1 tyrosine kinase inhibitors (TKIs) rendered chronic myeloid leukemia (CML) a manageable condition, acquisition of drug resistance during blast phase (BP) progression remains a critical challenge. Here, we reposition FLT3, one of the most frequently mutated drivers of acute myeloid leukemia (AML), as a prognostic marker and therapeutic target of BP-CML.

METHODS

We generated FLT3 expressing BCR::ABL1 TKI-resistant CML cells and enrolled phase-specific CML patient cohort to obtain unpaired and paired serial specimens and verify the role of FLT3 signaling in BP-CML patients. We performed multi-omics approaches in animal and patient studies to demonstrate the clinical feasibility of FLT3 as a viable target of BP-CML by establishing the (1) molecular mechanisms of FLT3-driven drug resistance, (2) diagnostic methods of FLT3 protein expression and localization, (3) association between FLT3 signaling and CML prognosis, and (4) therapeutic strategies to tackle FLT3 CML patients.

RESULTS

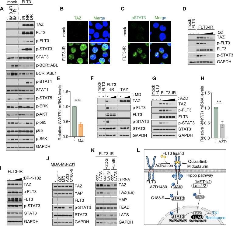
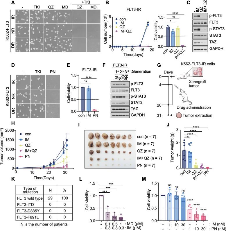
We reposition the significance of FLT3 in the acquisition of drug resistance in BP-CML, thereby, newly classify a FLT3 BP-CML subgroup. Mechanistically, FLT3 expression in CML cells activated the FLT3-JAK-STAT3-TAZ-TEAD-CD36 signaling pathway, which conferred resistance to a wide range of BCR::ABL1 TKIs that was independent of recurrent BCR::ABL1 mutations. Notably, FLT3 BP-CML patients had significantly less favorable prognosis than FLT3 patients. Remarkably, we demonstrate that repurposing FLT3 inhibitors combined with BCR::ABL1 targeted therapies or the single treatment with ponatinib alone can overcome drug resistance and promote BP-CML cell death in patient-derived FLT3 BCR::ABL1 cells and mouse xenograft models.

CONCLUSION

Here, we reposition FLT3 as a critical determinant of CML progression via FLT3-JAK-STAT3-TAZ-TEAD-CD36 signaling pathway that promotes TKI resistance and predicts worse prognosis in BP-CML patients. Our findings open novel therapeutic opportunities that exploit the undescribed link between distinct types of malignancies.

摘要

背景

尽管 BCR::ABL1 酪氨酸激酶抑制剂(TKI)的发展使慢性髓性白血病(CML)成为一种可控制的疾病,但在急变期(BP)进展中获得耐药性仍然是一个关键挑战。在这里,我们将 FLT3 重新定位为急性髓性白血病(AML)最常突变的驱动基因之一,作为 BP-CML 的预后标志物和治疗靶点。

方法

我们生成了表达 FLT3 的 BCR::ABL1 TKI 耐药性 CML 细胞,并招募了特定于相的 CML 患者队列,以获得未配对和配对的系列标本,并验证 FLT3 信号在 BP-CML 患者中的作用。我们在动物和患者研究中采用多组学方法,通过建立(1)FLT3 驱动耐药的分子机制,(2)FLT3 蛋白表达和定位的诊断方法,(3)FLT3 信号与 CML 预后之间的关联,以及(4)针对 FLT3 CML 患者的治疗策略,证明了 FLT3 作为 BP-CML 可行靶点的临床可行性。

结果

我们重新定位了 FLT3 在 BP-CML 获得耐药性中的重要性,从而将新的 FLT3 BP-CML 亚组分类。从机制上讲,CML 细胞中的 FLT3 表达激活了 FLT3-JAK-STAT3-TAZ-TEAD-CD36 信号通路,使 CML 细胞对广泛的 BCR::ABL1 TKI 产生耐药性,而与反复出现的 BCR::ABL1 突变无关。值得注意的是,FLT3 BP-CML 患者的预后明显不如 FLT3 患者。值得注意的是,我们证明了重新利用 FLT3 抑制剂与 BCR::ABL1 靶向治疗联合使用,或单独使用 ponatinib 单一治疗,可以克服耐药性,并在患者来源的 FLT3 BCR::ABL1 细胞和小鼠异种移植模型中促进 BP-CML 细胞死亡。

结论

在这里,我们通过 FLT3-JAK-STAT3-TAZ-TEAD-CD36 信号通路将 FLT3 重新定位为 CML 进展的关键决定因素,该信号通路促进 TKI 耐药性,并预测 BP-CML 患者的预后更差。我们的研究结果为利用不同类型恶性肿瘤之间尚未描述的联系提供了新的治疗机会。

https://cdn.ncbi.nlm.nih.gov/pmc/blobs/510e/10626670/624e7486b20c/12943_2023_1837_Fig1_HTML.jpg

文献AI研究员

20分钟写一篇综述,助力文献阅读效率提升50倍。

立即体验

用中文搜PubMed

大模型驱动的PubMed中文搜索引擎

马上搜索

文档翻译

学术文献翻译模型,支持多种主流文档格式。

立即体验