Suppr超能文献

通过贴壁-悬浮转变重编程锚着依赖性促进转移扩散。

Reprogramming anchorage dependency by adherent-to-suspension transition promotes metastatic dissemination.

机构信息

Department of Biochemistry, College of Life Science and Biotechnology, Brain Korea 21 Project, Yonsei University, Seoul, 03722, Republic of Korea.

Department of Pharmacology, Graduate School of Medical Science, Brain Korea 21 Project, Yonsei University College of Medicine, Seoul, 03722, Republic of Korea.

出版信息

Mol Cancer. 2023 Mar 30;22(1):63. doi: 10.1186/s12943-023-01753-7.

Abstract

BACKGROUND

Although metastasis is the foremost cause of cancer-related death, a specialized mechanism that reprograms anchorage dependency of solid tumor cells into circulating tumor cells (CTCs) during metastatic dissemination remains a critical area of challenge.

METHODS

We analyzed blood cell-specific transcripts and selected key Adherent-to-Suspension Transition (AST) factors that are competent to reprogram anchorage dependency of adherent cells into suspension cells in an inducible and reversible manner. The mechanisms of AST were evaluated by a series of in vitro and in vivo assays. Paired samples of primary tumors, CTCs, and metastatic tumors were collected from breast cancer and melanoma mouse xenograft models and patients with de novo metastasis. Analyses of single-cell RNA sequencing (scRNA-seq) and tissue staining were performed to validate the role of AST factors in CTCs. Loss-of-function experiments were performed by shRNA knockdown, gene editing, and pharmacological inhibition to block metastasis and prolong survival.

RESULTS

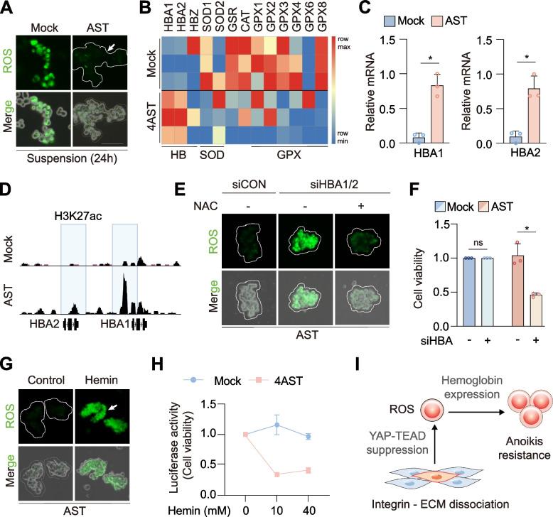
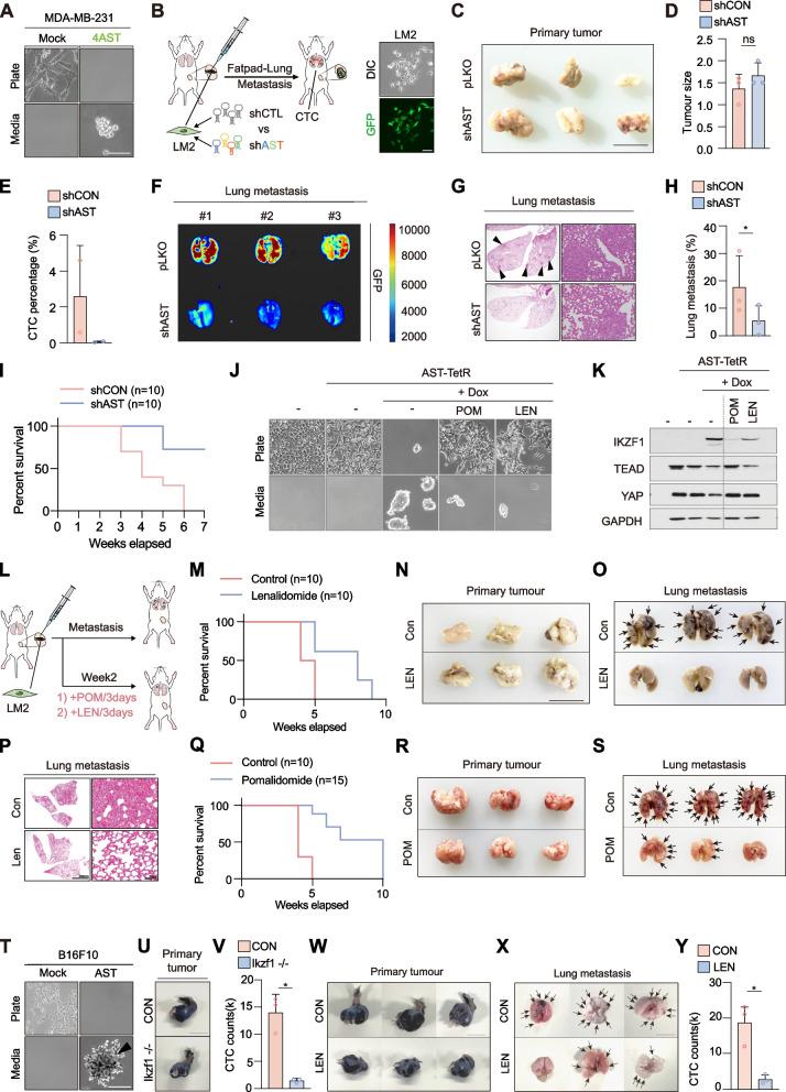
We discovered a biological phenomenon referred to as AST that reprograms adherent cells into suspension cells via defined hematopoietic transcriptional regulators, which are hijacked by solid tumor cells to disseminate into CTCs. Induction of AST in adherent cells 1) suppress global integrin/ECM gene expression via Hippo-YAP/TEAD inhibition to evoke spontaneous cell-matrix dissociation and 2) upregulate globin genes that prevent oxidative stress to acquire anoikis resistance, in the absence of lineage differentiation. During dissemination, we uncover the critical roles of AST factors in CTCs derived from patients with de novo metastasis and mouse models. Pharmacological blockade of AST factors via thalidomide derivatives in breast cancer and melanoma cells abrogated CTC formation and suppressed lung metastases without affecting the primary tumor growth.

CONCLUSION

We demonstrate that suspension cells can directly arise from adherent cells by the addition of defined hematopoietic factors that confer metastatic traits. Furthermore, our findings expand the prevailing cancer treatment paradigm toward direct intervention within the metastatic spread of cancer.

摘要

背景

尽管转移是癌症相关死亡的首要原因,但在转移扩散过程中,将实体瘤细胞的锚定依赖性重新编程为循环肿瘤细胞(CTC)的专门机制仍然是一个极具挑战性的领域。

方法

我们分析了血细胞特异性转录本,并选择了关键的贴壁依赖性到悬浮依赖性转变(AST)因子,这些因子能够以诱导和可逆的方式将贴壁细胞的锚定依赖性重新编程为悬浮细胞。通过一系列体外和体内实验评估 AST 机制。从乳腺癌和黑色素瘤小鼠异种移植模型以及新发转移的患者中采集原发性肿瘤、CTC 和转移性肿瘤的配对样本。进行单细胞 RNA 测序(scRNA-seq)和组织染色分析,以验证 AST 因子在 CTC 中的作用。通过 shRNA 敲低、基因编辑和药理学抑制进行功能丧失实验,以阻断转移并延长生存期。

结果

我们发现了一种称为 AST 的生物学现象,它通过定义的造血转录调节剂将贴壁细胞重新编程为悬浮细胞,这些调节剂被实体瘤细胞劫持以扩散到 CTC 中。贴壁细胞中 AST 的诱导 1)通过 Hippo-YAP/TEAD 抑制抑制全局整联蛋白/ECM 基因表达,从而引发自发的细胞-基质解离,2)上调珠蛋白基因,防止氧化应激,获得抗失巢凋亡性,而无需谱系分化。在传播过程中,我们揭示了 AST 因子在源自新发转移患者和小鼠模型的 CTC 中的关键作用。通过沙利度胺衍生物在乳腺癌和黑色素瘤细胞中阻断 AST 因子,可阻断 CTC 形成并抑制肺转移,而不影响原发性肿瘤生长。

结论

我们证明了通过添加赋予转移特性的定义造血因子,悬浮细胞可以直接从贴壁细胞中产生。此外,我们的发现扩展了现有的癌症治疗范式,朝着直接干预癌症的转移扩散方向发展。

https://cdn.ncbi.nlm.nih.gov/pmc/blobs/382b/10061822/f350b673992e/12943_2023_1753_Fig1_HTML.jpg

文献AI研究员

20分钟写一篇综述,助力文献阅读效率提升50倍。

立即体验

用中文搜PubMed

大模型驱动的PubMed中文搜索引擎

马上搜索

文档翻译

学术文献翻译模型,支持多种主流文档格式。

立即体验