Suppr超能文献

信号转导与转录激活因子3(STAT3)在慢性粒细胞白血病中的功能及潜在机制研究

Research on the functions and potential mechanisms of STAT3 in chronic myelogenous leukemia.

作者信息

Feng Xiaoyun, Qin Yufeng, Feng Yulong, Zhuo Yingquan

机构信息

Shizhen College of Guizhou University of Traditional Chinese Medicine, Guiyang, 550200, Guizhou, China.

Department of Prosthodontics, Affiliated Stomatological Hospital of Guizhou Medical University, Guiyang, 550004, Guizhou, China.

出版信息

Discov Oncol. 2025 May 12;16(1):739. doi: 10.1007/s12672-025-02492-5.

Abstract

OBJECTIVE

To explore the bioinformatics characteristics and potential mechanisms of signal transducer and activator of transcription (STAT3) in chronic myelogenous leukemia (CML).

METHODS

Through the cancerSEA and CCLE databases, the expression of STAT3 in CML was verified and analyzed. Subsequently, K562 cells were treated with the STAT3 inhibitor Stattic. Western blotting, cell counting, and flow cytometry were utilized to observe its impact on the functions of K562 cells. Then, Gene Set Enrichment Analysis (GSEA) and Gene Set Variation Analysis (GSVA) were applied to deeply explore the regulatory mechanism of STAT3. The "LIMMA" software package was used to calculate STAT3-related differentially expressed genes (DEGs). Machine-earning methods were utilized to screen the STAT3-related hub genes. The "pROC" software package was employed to perform Receiver Operating Characteristic (ROC) curve analysis on the hub genes. The "corrplot" software package was used to conduct a correlation analysis of the hub genes. The "RMS" software package was applied to construct a nomogram of the hub genes. Based on the DisGENET database, a disease network of the hub genes was constructed, and the DGIdb database was used to construct a drug network of the hub genes.

RESULTS

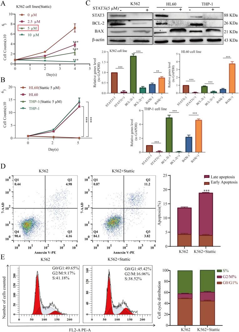
In CML, the expression of STAT3 is upregulated compared to housekeeping genes. Among the 14 cell lines related to CML, STAT3 has the highest expression level in K562 cells. Stattic at a concentration of 5 μM can inhibit the proliferation of K562 cells, promote their apoptosis, and block the cell cycle at the S phase (P < 0.05). GSEA and GSVA indicates that amino acid metabolism, NOD-like receptor of STAT3. LASSO and SVM-RFE show that NCF4, PLAS1, IL7R, and TAGLN2 are hub differentially expressed genes (DEGs) related to STAT3. ROC and Nomogram indicate that the hub DEGs have high clinical diagnostic value. Correlation analysis shows that PLAS1 and NCF4 are negatively correlated, while PLAS1 and TAGLN2 are positively correlated. The construction of gene-disease networks reveals that these genes not only participate in the occurrence and development of CML but also jointly participate in multiple disease processes. The gene-drug network obtained 38 drugs targeting genes.

CONCLUSION

STAT3 might serve as a potential target for the treatment of CML. In CML, NCF4, PLAS1, IL7R, and TAGLN2 are hub genes associated with STAT3. These findings offer a fundamental theory for comprehending the pathogenesis of CML.

摘要

目的

探讨信号转导与转录激活因子3(STAT3)在慢性髓性白血病(CML)中的生物信息学特征及潜在机制。

方法

通过cancerSEA和CCLE数据库,对STAT3在CML中的表达进行验证和分析。随后,用STAT3抑制剂Stattic处理K562细胞。采用蛋白质免疫印迹法、细胞计数和流式细胞术观察其对K562细胞功能的影响。然后,应用基因集富集分析(GSEA)和基因集变异分析(GSVA)深入探究STAT3的调控机制。使用“LIMMA”软件包计算与STAT3相关的差异表达基因(DEG)。利用机器学习方法筛选与STAT3相关的核心基因。使用“pROC”软件包对核心基因进行受试者工作特征(ROC)曲线分析。使用“corrplot”软件包对核心基因进行相关性分析。应用“RMS”软件包构建核心基因的列线图。基于DisGENET数据库构建核心基因的疾病网络,使用DGIdb数据库构建核心基因的药物网络。

结果

在CML中,与管家基因相比,STAT3的表达上调。在14种与CML相关的细胞系中,STAT3在K562细胞中的表达水平最高。浓度为5 μM的Stattic可抑制K562细胞的增殖,促进其凋亡,并使细胞周期阻滞于S期(P < 0.05)。GSEA和GSVA表明氨基酸代谢、NOD样受体等是STAT3相关的信号通路。LASSO和SVM - RFE分析显示,NCF4、PLAS1、IL7R和TAGLN2是与STAT3相关的核心差异表达基因。ROC曲线和列线图表明这些核心差异表达基因具有较高的临床诊断价值。相关性分析显示,PLAS1与NCF4呈负相关,而PLAS1与TAGLN2呈正相关。基因 - 疾病网络的构建表明,这些基因不仅参与CML的发生发展,还共同参与多个疾病过程。基因 - 药物网络获得了38种靶向这些基因的药物。

结论

STAT3可能是治疗CML的潜在靶点。在CML中,NCF4、PLAS1、IL7R和TAGLN2是与STAT3相关的核心基因。这些发现为理解CML的发病机制提供了基础理论。

https://cdn.ncbi.nlm.nih.gov/pmc/blobs/5a62/12069186/28ee902120ec/12672_2025_2492_Fig1_HTML.jpg

文献AI研究员

20分钟写一篇综述,助力文献阅读效率提升50倍。

立即体验

用中文搜PubMed

大模型驱动的PubMed中文搜索引擎

马上搜索

文档翻译

学术文献翻译模型,支持多种主流文档格式。

立即体验