Suppr超能文献

鉴定和验证与慢性髓性白血病相关的枢纽基因和分子分类。

Identification and validation of hub genes and molecular classifications associated with chronic myeloid leukemia.

机构信息

Jiangxi Province Key Laboratory of Laboratory Medicine, Jiangxi Provincial Clinical Research Center for Laboratory Medicine, Department of Clinical Laboratory, The Second Affiliated Hospital, Jiangxi Medical College, Nanchang University, Nanchang, Jiangxi, China.

出版信息

Front Immunol. 2024 Jan 12;14:1297886. doi: 10.3389/fimmu.2023.1297886. eCollection 2023.

Abstract

BACKGROUND

Chronic myeloid leukemia (CML) is a kind of malignant blood tumor, which is prone to drug resistance and relapse. This study aimed to identify novel diagnostic and therapeutic targets for CML.

METHODS

Differentially expressed genes (DEGs) were obtained by differential analysis of the CML cohort in the GEO database. Weighted gene co-expression network analysis (WGCNA) was used to identify CML-related co-expressed genes. Least absolute shrinkage and selection operator (LASSO) regression analysis was used to screen hub genes and construct a risk score model based on hub genes. Consensus clustering algorithm was used for the identification of molecular subtypes. Clinical samples and experiments were used to verify the expression and biological function of hub genes.

RESULTS

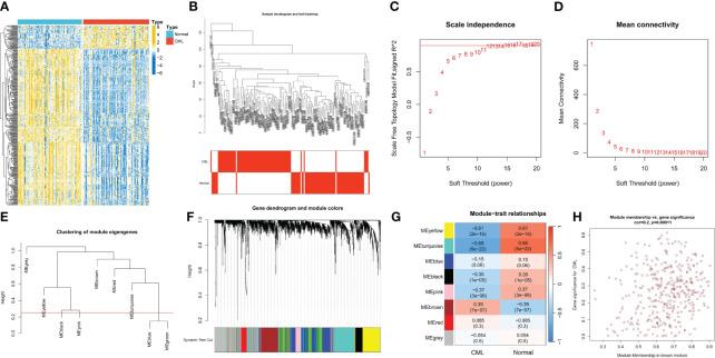
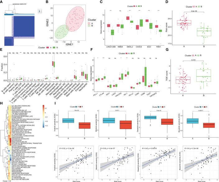
A total of 378 DEGs were identified by differential analysis. 369 CML-related genes were identified by WGCNA analysis, which were mainly enriched in metabolism-related signaling pathways. In addition, CML-related genes are mainly involved in immune regulation and anti-tumor immunity, suggesting that CML has some immunodeficiency. Immune infiltration analysis confirmed the reduced infiltration of immune killer cells such as CD8+ T cells in CML samples. 6 hub genes (LINC01268, NME8, DMXL2, CXXC5, SCD and FBN1) were identified by LASSO regression analysis. The receiver operating characteristic (ROC) curve confirmed the high diagnostic value of the hub genes in the analysis and validation cohorts, and the risk score model further improved the diagnostic accuracy. hub genes were also associated with cell proliferation, cycle, and metabolic pathway activity. Two molecular subtypes, Cluster A and Cluster B, were identified based on hub gene expression. Cluster B has a lower risk score, higher levels of CD8+ T cell and activated dendritic cell infiltration, and immune checkpoint expression, and is more sensitive to commonly used tyrosine kinase inhibitors. Finally, our clinical samples validated the expression and diagnostic efficacy of hub genes, and the knockdown of LINC01268 inhibited the proliferation of CML cells, and promoted apoptosis.

CONCLUSION

Through WGCNA analysis and LASSO regression analysis, our study provides a new target for CML diagnosis and treatment, and provides a basis for further CML research.

摘要

背景

慢性髓性白血病(CML)是一种恶性血液肿瘤,易产生耐药性和复发。本研究旨在寻找 CML 的新诊断和治疗靶点。

方法

通过 GEO 数据库中 CML 队列的差异分析获得差异表达基因(DEGs)。使用加权基因共表达网络分析(WGCNA)鉴定与 CML 相关的共表达基因。使用最小绝对值收缩和选择算子(LASSO)回归分析筛选枢纽基因,并基于枢纽基因构建风险评分模型。采用共识聚类算法鉴定分子亚型。临床样本和实验用于验证枢纽基因的表达和生物学功能。

结果

通过差异分析共鉴定出 378 个 DEGs。通过 WGCNA 分析鉴定出 369 个与 CML 相关的基因,这些基因主要富集在代谢相关信号通路中。此外,CML 相关基因主要参与免疫调节和抗肿瘤免疫,表明 CML 存在一定的免疫缺陷。免疫浸润分析证实 CML 样本中 CD8+T 细胞等免疫杀伤细胞的浸润减少。通过 LASSO 回归分析鉴定出 6 个枢纽基因(LINC01268、NME8、DMXL2、CXXC5、SCD 和 FBN1)。接受者操作特征(ROC)曲线证实了枢纽基因在分析和验证队列中的高诊断价值,风险评分模型进一步提高了诊断准确性。枢纽基因还与细胞增殖、周期和代谢途径活性有关。根据枢纽基因表达,鉴定出两个分子亚型,Cluster A 和 Cluster B。Cluster B 的风险评分较低,CD8+T 细胞和活化树突状细胞浸润以及免疫检查点表达水平较高,对常用的酪氨酸激酶抑制剂更为敏感。最后,我们的临床样本验证了枢纽基因的表达和诊断效能,敲低 LINC01268 抑制了 CML 细胞的增殖,促进了细胞凋亡。

结论

通过 WGCNA 分析和 LASSO 回归分析,本研究为 CML 的诊断和治疗提供了新的靶点,并为进一步的 CML 研究提供了依据。

https://cdn.ncbi.nlm.nih.gov/pmc/blobs/788f/10811081/f65f88649c34/fimmu-14-1297886-g001.jpg

文献AI研究员

20分钟写一篇综述,助力文献阅读效率提升50倍。

立即体验

用中文搜PubMed

大模型驱动的PubMed中文搜索引擎

马上搜索

文档翻译

学术文献翻译模型,支持多种主流文档格式。

立即体验