Suppr超能文献

抗菌肽 LI14 可对抗多重耐药菌感染。

The antimicrobial peptide LI14 combats multidrug-resistant bacterial infections.

机构信息

College of Veterinary Medicine, Yangzhou University, Yangzhou, 225009, China.

Jiangsu Co-innovation Center for Prevention and Control of Important Animal Infectious Diseases and Zoonoses, Yangzhou University, Yangzhou, 225009, China.

出版信息

Commun Biol. 2022 Sep 7;5(1):926. doi: 10.1038/s42003-022-03899-4.

Abstract

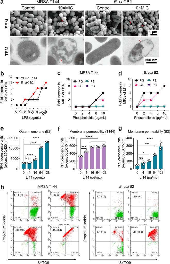
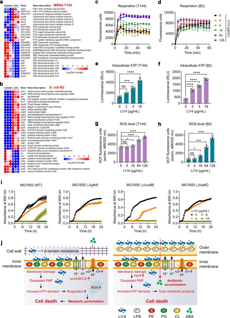
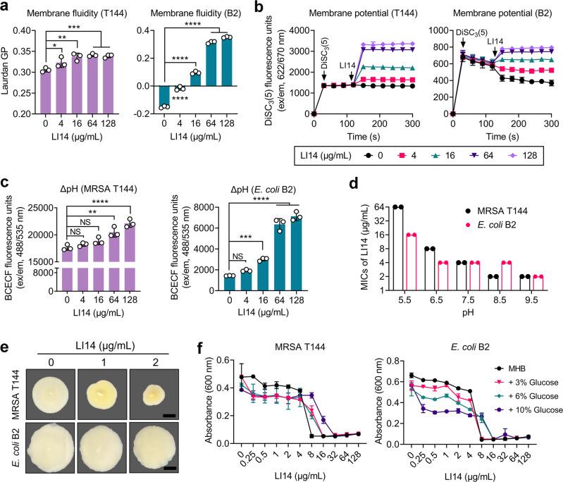
The prevalence of multidrug-resistant (MDR) pathogens raises public fears of untreatable infections and represents a huge health risk. There is an urgent need to exploit novel antimicrobial agents. Due to the unique mechanisms, antimicrobial peptides (AMPs) with a low probability to achieve resistance are regarded as potential antibiotic alternatives to address this issue. Herein, we develop a panel of synthetic peptide compounds with novel structures based on the database filters technology (DFT), and the lead peptide LI14 shows potent antibacterial activity against all tested drug-resistant bacteria. LI14 exhibits rapid bactericidal activity and excellent anti-biofilm and -persisters activity, simultaneously showing a low propensity to induce resistance. Moreover, LI14 shows tolerance against pH, temperatures, and pepsin treatment, and no detectable toxicity both in vitro and in vivo. Mechanistic studies revealed that LI14 induces membrane damage by targeting bacterial-specific membrane components and dissipates the proton motive force (PMF), thereby resulting in metabolic perturbations and the accumulation of toxic metabolic products. Furthermore, LI14 sensitizes clinically relevant antibiotics against MDR bacteria. In animal models of infection, LI14 or combined with antibiotics are effective against drug-resistant pathogens. These findings suggest that LI14 is a promising antibiotic candidate to tackle MDR bacterial infections.

摘要

多药耐药(MDR)病原体的流行引起了公众对无法治疗的感染的担忧,并构成了巨大的健康风险。迫切需要开发新型抗菌药物。由于具有独特的机制,抗菌肽(AMPs)不易产生耐药性,被认为是解决这一问题的潜在抗生素替代品。在此,我们根据数据库筛选技术(DFT)开发了一系列具有新型结构的合成肽化合物,先导肽 LI14 对所有测试的耐药菌均表现出强大的抗菌活性。LI14 表现出快速的杀菌活性和出色的抗生物膜和抗持久菌活性,同时不易产生耐药性。此外,LI14 对 pH 值、温度和胃蛋白酶处理具有耐受性,在体外和体内均没有检测到毒性。机制研究表明,LI14 通过靶向细菌特异性膜成分诱导膜损伤,并耗散质子动力势(PMF),从而导致代谢紊乱和有毒代谢产物的积累。此外,LI14 还能增强临床相关抗生素对 MDR 细菌的敏感性。在感染动物模型中,LI14 或与抗生素联合使用对耐药病原体有效。这些发现表明,LI14 是一种有前途的抗生素候选药物,可用于治疗 MDR 细菌感染。

https://cdn.ncbi.nlm.nih.gov/pmc/blobs/33be/9452538/a5f22348438f/42003_2022_3899_Fig1_HTML.jpg

文献AI研究员

20分钟写一篇综述,助力文献阅读效率提升50倍。

立即体验

用中文搜PubMed

大模型驱动的PubMed中文搜索引擎

马上搜索

文档翻译

学术文献翻译模型,支持多种主流文档格式。

立即体验