Suppr超能文献

THZ1 靶向 CDK7 抑制胃肠道间质瘤中的 c-KIT 转录活性。

THZ1 targeting CDK7 suppresses c-KIT transcriptional activity in gastrointestinal stromal tumours.

机构信息

Department of General Surgery, Zhongshan Hospital, Fudan University School of Medicine, #180 Fenglin Road, Shanghai, 200032, China.

出版信息

Cell Commun Signal. 2022 Sep 8;20(1):138. doi: 10.1186/s12964-022-00928-x.

Abstract

BACKGROUND

Gastrointestinal stromal tumours (GISTs) are the most common mesenchymal tumours of the gastrointestinal tract and are characterized by activating mutations of c-KIT or PDGFRa receptor tyrosine kinases (RTKs). Despite the clinical success of tyrosine kinase inhibitors (TKIs), more than half of GIST patients develop resistance due to a second mutation. Cyclin-dependent kinase 7 (CDK7) is the catalytic subunit of CDK-activating kinase (CAK), and it plays an important role in the regulation of cell cycle transitions and gene transcription. THZ1, a CDK7 inhibitor, exhibits a dose-dependent inhibitory effect in various cancers.

METHODS

Data from the public GEO database and tissue microarray were used to analyse the gene expression levels of CDKs in GISTs. The impact of CDK7 knockdown and the CDK7 inhibitor THZ1 on GIST progression was investigated in vitro using CCK-8, colony formation, and flow cytometry assays and in vivo using a xenograft mouse model. RNA sequencing was performed to investigate the mechanism of GIST cell viability impairment mediated by THZ1 treatment.

RESULTS

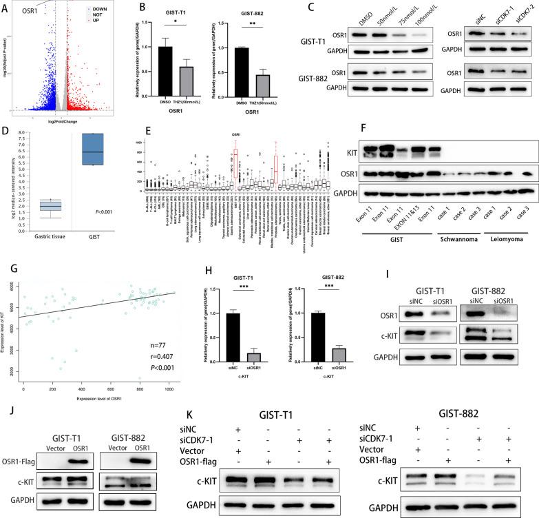
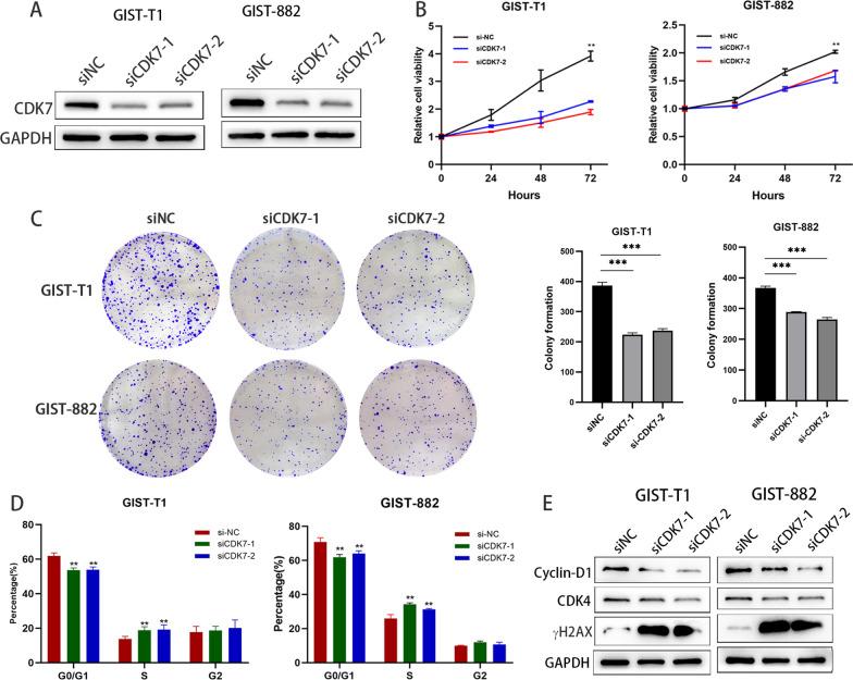
Our study demonstrated that CDK7 is relatively overexpressed in high-risk GISTs and predicts a poor outcome. A low concentration of THZ1 exhibited a pronounced antineoplastic effect in GIST cells in vivo and in vitro. Moreover, THZ1 exerted synergistic anticancer effects with imatinib. THZ1 treatment resulted in transcriptional modulation by inhibiting the phosphorylation of Ser2, Ser5, and Ser7 within RNA polymerase II (RNAPII). c-KIT, an oncogene driver of GIST, was transcriptionally repressed by THZ1 treatment or CDK7 knockdown. Transcriptome sequencing analysis showed that OSR1 acts as a downstream target of CDK7 and regulates c-KIT expression. Taken together, our results highlight elevated CDK7 expression as a predictor of poor outcome in GIST and present the combination of CDK7 and RTK inhibitors as a potent therapeutic strategy to improve the efficacy of GIST treatment. Video abstract.

摘要

背景

胃肠道间质瘤(GIST)是胃肠道最常见的间叶性肿瘤,其特征是 c-KIT 或 PDGFRa 受体酪氨酸激酶(RTKs)的激活突变。尽管酪氨酸激酶抑制剂(TKI)的临床应用取得了成功,但超过一半的 GIST 患者由于二次突变而产生耐药性。细胞周期蛋白依赖性激酶 7(CDK7)是细胞周期蛋白激活激酶(CAK)的催化亚基,它在细胞周期转换和基因转录的调控中发挥重要作用。CDK7 抑制剂 THZ1 在各种癌症中表现出剂量依赖性的抑制作用。

方法

利用公共 GEO 数据库和组织微阵列的数据来分析 GIST 中 CDK 的基因表达水平。在体外通过 CCK-8、集落形成和流式细胞术检测以及体内异种移植小鼠模型来研究 CDK7 敲低和 CDK7 抑制剂 THZ1 对 GIST 进展的影响。通过 RNA 测序来研究 THZ1 处理导致 GIST 细胞活力受损的机制。

结果

我们的研究表明,CDK7 在高危 GIST 中相对过表达,并预测预后不良。低浓度 THZ1 在体内和体外对 GIST 细胞具有显著的抗肿瘤作用。此外,THZ1 与伊马替尼具有协同抗癌作用。THZ1 处理通过抑制 RNA 聚合酶 II(RNAPII)内 Ser2、Ser5 和 Ser7 的磷酸化来实现转录调节。GIST 的致癌基因驱动因子 c-KIT 被 THZ1 处理或 CDK7 敲低转录抑制。转录组测序分析表明,OSR1 作为 CDK7 的下游靶点,调节 c-KIT 的表达。总之,我们的研究结果突出了 CDK7 表达升高作为 GIST 预后不良的预测指标,并提出了 CDK7 和 RTK 抑制剂的联合应用作为提高 GIST 治疗效果的有效治疗策略。

https://cdn.ncbi.nlm.nih.gov/pmc/blobs/eef1/9454178/089e9c754ad8/12964_2022_928_Fig1_HTML.jpg

文献AI研究员

20分钟写一篇综述,助力文献阅读效率提升50倍。

立即体验

用中文搜PubMed

大模型驱动的PubMed中文搜索引擎

马上搜索

文档翻译

学术文献翻译模型,支持多种主流文档格式。

立即体验