Suppr超能文献

雌激素调控小鼠子宫中 YAP 的表达和定位。

Estrogen Regulates the Expression and Localization of YAP in the Uterus of Mice.

机构信息

Department of Stem Cell and Regenerative Biotechnology, Konkuk University, Seoul 05029, Korea.

Department of Dental Regenerative Biotechnology, Seoul National University, Seoul 03080, Korea.

出版信息

Int J Mol Sci. 2022 Aug 29;23(17):9772. doi: 10.3390/ijms23179772.

Abstract

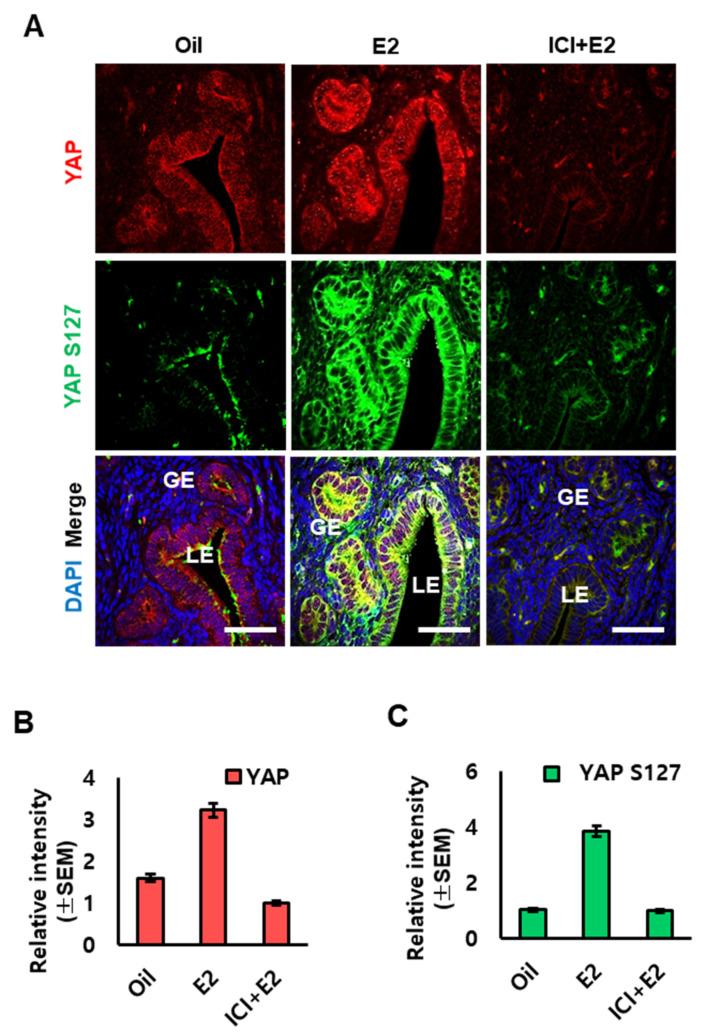
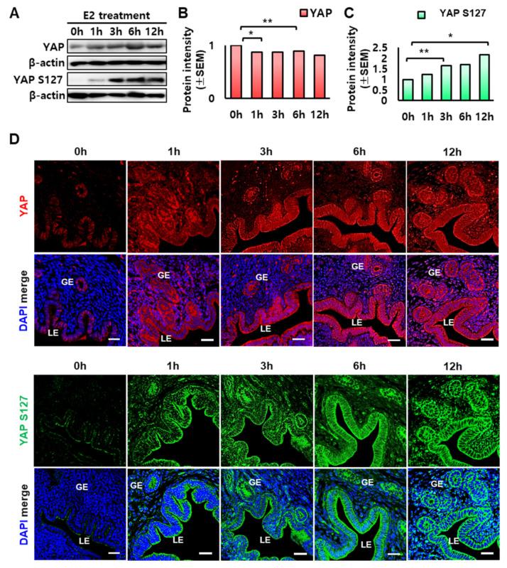
The dynamics of uterine endometrium is important for successful establishment and maintenance of embryonic implantation and development, along with extensive cell differentiation and proliferation. The tissue event is precisely and complicatedly regulated as several signaling pathways are involved including two main hormones, estrogen and progesterone signaling. We previously showed a novel signaling molecule, Serine/threonine protein kinase 3/4 (STK3/4), which is responded to hormone in the mouse uterine epithelium. However, the role and regulation of its target, YES-associated protein (YAP) remains unknown. In this study, we investigated the expression and regulation of YAP in mouse endometrium. We found that YAP was periodically expressed in the endometrium during the estrous cycle. Furthermore, periodic expression of YAP was shown to be related to the pathway under hormone treatment. Interestingly, estrogen was shown to positively modulate YAP via endometrial epithelial receptors. In addition, the knockdown of YAP showed that YAP regulated various target genes in endometrial cells. The knockdown of YAP down-regulated numerous targets including , , , , , . On the other hand, the expressions of and were increased by its knockdown. These findings imply that YAP responds via Hippo signaling under various intrauterine signals and is considered to play a role in the expression of factors important for uterine endometrium dynamic regulation.

摘要

子宫子宫内膜的动力学对于成功建立和维持胚胎着床和发育以及广泛的细胞分化和增殖非常重要。组织事件被精确而复杂地调节,涉及包括两种主要激素雌激素和孕激素信号在内的几个信号通路。我们之前曾展示过一种新型信号分子丝氨酸/苏氨酸蛋白激酶 3/4(STK3/4),它对小鼠子宫上皮中的激素有反应。然而,其靶标 YES 相关蛋白(YAP)的作用和调节仍不清楚。在这项研究中,我们研究了 YAP 在小鼠子宫内膜中的表达和调节。我们发现 YAP 在发情周期中周期性地在子宫内膜中表达。此外,周期性表达的 YAP 显示与激素处理下的途径有关。有趣的是,雌激素通过子宫内膜上皮受体正向调节 YAP。此外,YAP 的敲低表明 YAP 在子宫内膜细胞中调节各种靶基因。YAP 的敲低下调了许多靶基因,包括、、、、、。另一方面,其敲低增加了和的表达。这些发现表明,YAP 在各种宫内信号下通过 Hippo 信号作出反应,被认为在调节对子宫子宫内膜动态调节很重要的因子的表达中发挥作用。

https://cdn.ncbi.nlm.nih.gov/pmc/blobs/75c9/9456404/8b2eaa8ded15/ijms-23-09772-g001.jpg

文献AI研究员

20分钟写一篇综述,助力文献阅读效率提升50倍。

立即体验

用中文搜PubMed

大模型驱动的PubMed中文搜索引擎

马上搜索

文档翻译

学术文献翻译模型,支持多种主流文档格式。

立即体验