Suppr超能文献

鉴定Src家族激酶作为化疗耐药三阴性乳腺癌的潜在治疗靶点

Identification of Src Family Kinases as Potential Therapeutic Targets for Chemotherapy-Resistant Triple Negative Breast Cancer.

作者信息

Kohale Ishwar N, Yu Jia, Zhuang Yongxian, Fan Xiaoyang, Reddy Raven J, Sinnwell Jason, Kalari Krishna R, Boughey Judy C, Carter Jodi M, Goetz Matthew P, Wang Liewei, White Forest M

机构信息

Department of Biological Engineering, Massachusetts Institute of Technology, Cambridge, MA 02139, USA.

Koch Institute for Integrative Cancer Research, Massachusetts Institute of Technology, Cambridge, MA 02139, USA.

出版信息

Cancers (Basel). 2022 Aug 30;14(17):4220. doi: 10.3390/cancers14174220.

Abstract

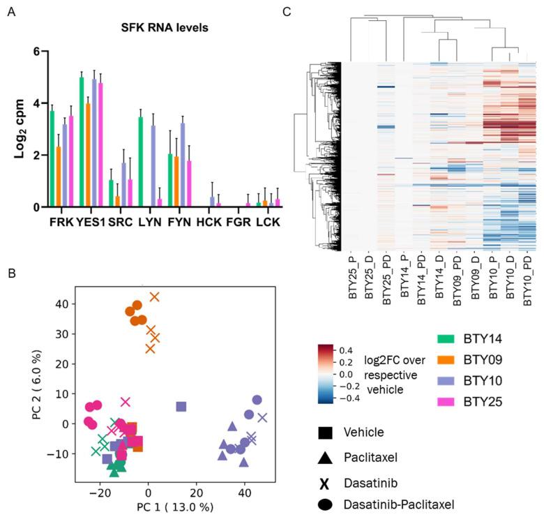
Neoadjuvant chemotherapy (NAC) remains the cornerstone of the treatment for triple negative breast cancer (TNBC), with the goal of complete eradication of disease. However, for patients with residual disease after NAC, recurrence and mortality rates are high and the identification of novel therapeutic targets is urgently needed. We quantified tyrosine phosphorylation (pTyr)-mediated signaling networks in chemotherapy sensitive (CS) and resistant (CR) TNBC patient-derived xenografts (PDX), to gain novel therapeutic insights. The antitumor activity of SFK inhibition was examined in vivo. Treated tumors were further subjected to phosphoproteomic and RNAseq analysis, to identify the mechanism of actions of the drug. We identified Src Family Kinases (SFKs) as potential therapeutic targets in CR TNBC PDXs. Treatment with dasatinib, an FDA approved SFK inhibitor, led to inhibition of tumor growth in vivo. Further analysis of post-treatment PDXs revealed multiple mechanisms of actions of the drug, confirming the multi-target inhibition of dasatinib. Analysis of pTyr in tumor specimens suggested a low prevalence of SFK-driven tumors, which may provide insight into prior clinical trial results demonstrating a lack of dasatinib antitumor activity in unselected breast cancer patients. Taken together, these results underscore the importance of pTyr characterization of tumors, in identifying new targets, as well as stratifying patients based on their activated signaling networks for therapeutic options. Our data provide a strong rationale for studying SFK inhibitors in biomarker-selected SFK-driven TNBC.

摘要

新辅助化疗(NAC)仍然是三阴性乳腺癌(TNBC)治疗的基石,目标是彻底根除疾病。然而,对于NAC后仍有残留疾病的患者,复发率和死亡率很高,因此迫切需要确定新的治疗靶点。我们对化疗敏感(CS)和耐药(CR)的TNBC患者来源异种移植瘤(PDX)中的酪氨酸磷酸化(pTyr)介导的信号网络进行了定量分析,以获得新的治疗见解。在体内检测了Src家族激酶(SFK)抑制的抗肿瘤活性。对治疗后的肿瘤进一步进行磷酸化蛋白质组学和RNA测序分析,以确定该药物的作用机制。我们确定SFK是CR TNBC PDX中的潜在治疗靶点。使用美国食品药品监督管理局(FDA)批准的SFK抑制剂达沙替尼进行治疗,可导致体内肿瘤生长受到抑制。对治疗后PDX的进一步分析揭示了该药物的多种作用机制,证实了达沙替尼的多靶点抑制作用。对肿瘤标本中pTyr的分析表明,SFK驱动的肿瘤发生率较低,这可能有助于解释先前的临床试验结果,即未选择的乳腺癌患者中达沙替尼缺乏抗肿瘤活性。综上所述,这些结果强调了肿瘤pTyr特征在识别新靶点以及根据激活的信号网络对患者进行分层以选择治疗方案方面的重要性。我们的数据为在生物标志物选择的SFK驱动的TNBC中研究SFK抑制剂提供了有力的理论依据。

https://cdn.ncbi.nlm.nih.gov/pmc/blobs/49ef/9454481/6314cb2e569d/cancers-14-04220-g001.jpg

文献AI研究员

20分钟写一篇综述,助力文献阅读效率提升50倍。

立即体验

用中文搜PubMed

大模型驱动的PubMed中文搜索引擎

马上搜索

文档翻译

学术文献翻译模型,支持多种主流文档格式。

立即体验