Suppr超能文献

一种用于治疗tau蛋白病的靶向微管相关蛋白tau(MAPT)的锁核酸反义寡核苷酸疗法的鉴定与表征

Identification and characterization of a MAPT-targeting locked nucleic acid antisense oligonucleotide therapeutic for tauopathies.

作者信息

Easton Amy, Jensen Marianne L, Wang Congwei, Hagedorn Peter H, Li Yuwen, Weed Michael, Meredith Jere E, Guss Valerie, Jones Kelli, Gill Martin, Krause Carol, Brown Jeffrey M, Hunihan Lisa, Natale Joanne, Fernandes Alda, Lu Yifeng, Polino Joe, Bookbinder Mark, Cadelina Greg, Benitex Yulia, Sane Ramola, Morrison John, Drexler Dieter, Mercer Stephen E, Bon Charlotte, Pandya Nikhil J, Jagasia Ravi, Ou Yang Tai-Hsien, Distler Tania, Grüninger Fiona, Meldgaard Michael, Terrigno Marco, Macor John E, Albright Charles F, Loy James, Hoeg Anja M, Olson Richard E, Cacace Angela M

机构信息

Bristol Myers Squibb Research and Development, Cambridge, MA 02142, USA.

Roche Pharma Research and Early Development, Therapeutic Modalities, Roche Innovation Center Copenhagen, Hørsholm DK 2970, Denmark.

出版信息

Mol Ther Nucleic Acids. 2022 Aug 4;29:625-642. doi: 10.1016/j.omtn.2022.07.027. eCollection 2022 Sep 13.

Abstract

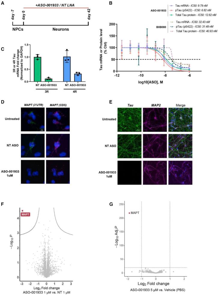
Tau is a microtubule-associated protein (, tau) implicated in the pathogenesis of tauopathies, a spectrum of neurodegenerative disorders characterized by accumulation of hyperphosphorylated, aggregated tau. Because tau pathology can be distinct across diseases, a pragmatic therapeutic approach may be to intervene at the level of the tau transcript, as it makes no assumptions to mechanisms of tau toxicity. Here we performed a large library screen of locked-nucleic-acid (LNA)-modified antisense oligonucleotides (ASOs), where careful tiling of the locus resulted in the identification of hot spots for activity in the 3' UTR. Further modifications to the LNA design resulted in the generation of ASO-001933, which selectively and potently reduces tau in primary cultures from hTau mice, monkey, and human neurons. ASO-001933 was well tolerated and produced a robust, long-lasting reduction in tau protein in both mouse and cynomolgus monkey brain. In monkey, tau protein reduction was maintained in brain for 20 weeks post injection and corresponded with tau protein reduction in the cerebrospinal fluid (CSF). Our results demonstrate that LNA-ASOs exhibit excellent drug-like properties and sustained efficacy likely translating to infrequent, intrathecal dosing in patients. These data further support the development of LNA-ASOs against tau for the treatment of tauopathies.

摘要

Tau是一种与微管相关的蛋白质(,tau),与tau蛋白病的发病机制有关,tau蛋白病是一类神经退行性疾病,其特征是过度磷酸化、聚集的tau蛋白积累。由于不同疾病中的tau病理可能不同,一种务实的治疗方法可能是在tau转录本水平进行干预,因为它不假定tau毒性的机制。在这里,我们对锁核酸(LNA)修饰的反义寡核苷酸(ASO)进行了大规模文库筛选,对该位点进行仔细的平铺分析后,在3'非翻译区(UTR)发现了活性热点。对LNA设计的进一步修饰产生了ASO-001933,它能选择性且有效地降低来自hTau小鼠、猴子和人类神经元的原代培养物中的tau蛋白。ASO-001933耐受性良好,在小鼠和食蟹猴大脑中均能使tau蛋白产生强劲且持久的降低。在猴子中,注射后20周大脑中的tau蛋白降低仍持续存在,且与脑脊液(CSF)中的tau蛋白降低相对应。我们的结果表明,LNA-ASO具有优异的类药物特性和持续疗效,这可能意味着患者只需不频繁地鞘内给药。这些数据进一步支持开发针对tau的LNA-ASO用于治疗tau蛋白病。

https://cdn.ncbi.nlm.nih.gov/pmc/blobs/431d/9424863/7bac3c9d447d/fx1.jpg

文献AI研究员

20分钟写一篇综述,助力文献阅读效率提升50倍。

立即体验

用中文搜PubMed

大模型驱动的PubMed中文搜索引擎

马上搜索

文档翻译

学术文献翻译模型,支持多种主流文档格式。

立即体验