Suppr超能文献

炎症反应亚型相关特征的综合分析,用于预测低级别胶质瘤的临床结局、免疫状态和药物靶点。

Integrated analysis of inflammatory response subtype-related signature to predict clinical outcomes, immune status and drug targets in lower-grade glioma.

作者信息

Cao Yudong, Zhu Hecheng, Chen Quan, Huang Hailong, Xie Dongcheng, Li Xuewen, Jiang Xingjun, Ren Caiping, Peng Jiahui

机构信息

Department of Neurosurgery, National Clinical Research Center for Geriatric Disorders, Xiangya Hospital, Central South University, Changsha, China.

Changsha Kexin Cancer Hospital, Changsha, China.

出版信息

Front Pharmacol. 2022 Aug 26;13:914667. doi: 10.3389/fphar.2022.914667. eCollection 2022.

Abstract

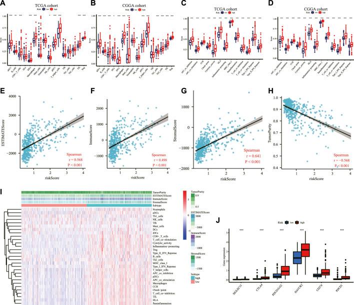
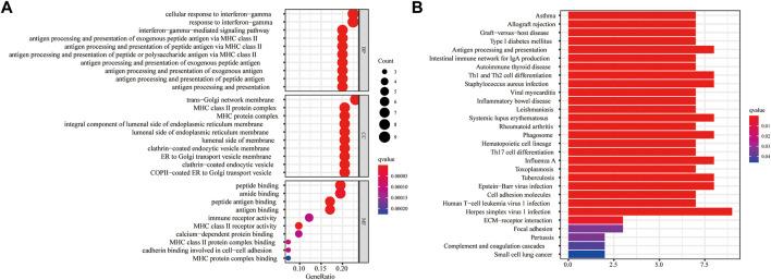
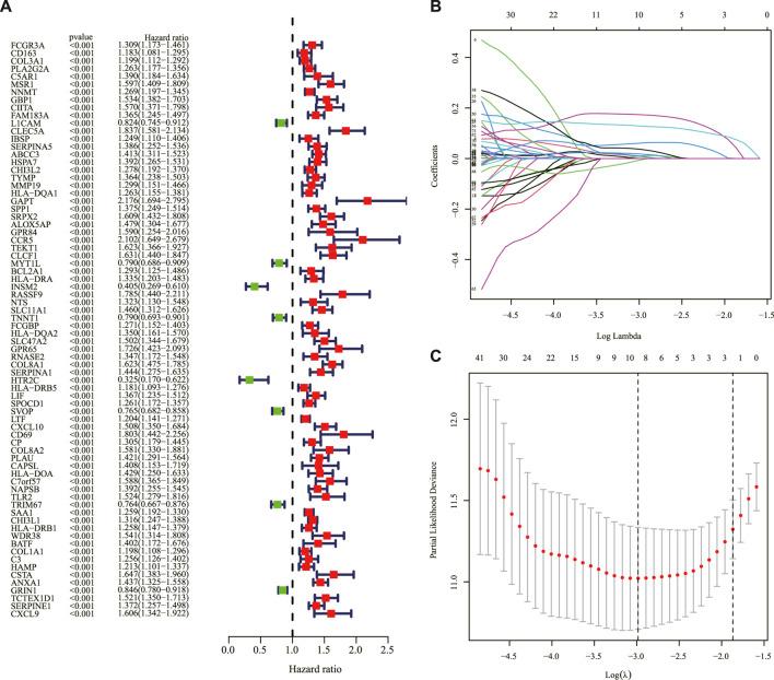
The inflammatory response in the tumor immune microenvironment has implications for the progression and prognosis in glioma. However, few inflammatory response-related biomarkers for lower-grade glioma (LGG) prognosis and immune infiltration have been identified. We aimed to construct and identify the prognostic value of an inflammatory response-related signature, immune infiltration, and drug targets for LGG. The transcriptomic and clinical data of LGG samples and 200 inflammatory response genes were obtained from public databases. The LGG samples were separated into two inflammatory response-related subtypes based on differentially expressed inflammatory response genes between LGG and normal brain tissue. Next, inflammatory response-related genes (IRRGs) were determined through a difference analysis between the aforementioned two subtypes. An inflammatory response-related prognostic model was constructed using IRRGs by using univariate Cox regression and Lasso regression analyses and validated in an external database (CGGA database). ssGSEA and ESTIMATE algorithms were conducted to evaluate immune infiltration. Additionally, we performed integrated analyses to investigate the correlation between the prognostic signature and N 6-methyladenosine mRNA status, stemness index, and drug sensitivity. We finally selected MSR1 from the prognostic signature for further experimental validation. A total of nine IRRGs were identified to construct the prognostic signature for LGG. LGG patients in the high-risk group presented significantly reduced overall survival than those in the low-risk group. An ROC analysis confirmed the predictive power of the prognostic model. Multivariate analyses identified the risk score as an independent predictor for the overall survival. ssGSEA revealed that the immune status was definitely disparate between two risk subgroups, and immune checkpoints such as PD-1, PD-L1, and CTLA4 were significantly expressed higher in the high-risk group. The risk score was strongly correlated with tumor stemness and m6A. The expression levels of the genes in the signature were significantly associated with the sensitivity of tumor cells to anti-tumor drugs. Finally, the knockdown of MSR1 suppressed LGG cell migration, invasion, epithelial-mesenchymal transition, and proliferation. The study constructed a novel signature composed of nine IRRGs to predict the prognosis, potential drug targets, and impact immune infiltration status in LGG, which hold promise for screening prognostic biomarkers and guiding immunotherapy for LGG.

摘要

肿瘤免疫微环境中的炎症反应对胶质瘤的进展和预后具有重要意义。然而,针对低级别胶质瘤(LGG)预后和免疫浸润的炎症反应相关生物标志物却鲜有报道。我们旨在构建并鉴定一种与炎症反应相关的特征、免疫浸润和LGG药物靶点的预后价值。从公共数据库中获取LGG样本的转录组和临床数据以及200个炎症反应基因。基于LGG与正常脑组织之间差异表达的炎症反应基因,将LGG样本分为两种与炎症反应相关的亚型。接下来,通过对上述两种亚型之间的差异分析确定炎症反应相关基因(IRRGs)。利用单因素Cox回归和Lasso回归分析,使用IRRGs构建炎症反应相关的预后模型,并在外部数据库(CGGA数据库)中进行验证。采用ssGSEA和ESTIMATE算法评估免疫浸润。此外,我们进行了综合分析,以研究预后特征与N6-甲基腺苷mRNA状态、干性指数和药物敏感性之间的相关性。我们最终从预后特征中选择MSR1进行进一步的实验验证。共鉴定出9个IRRGs用于构建LGG的预后特征。高风险组的LGG患者总生存期明显低于低风险组。ROC分析证实了预后模型的预测能力。多因素分析确定风险评分是总生存期的独立预测因子。ssGSEA显示,两个风险亚组之间的免疫状态明显不同,高风险组中PD-1、PD-L1和CTLA4等免疫检查点的表达显著更高。风险评分与肿瘤干性和m6A密切相关。特征基因的表达水平与肿瘤细胞对抗肿瘤药物的敏感性显著相关。最后,MSR1的敲低抑制了LGG细胞的迁移、侵袭、上皮-间质转化和增殖。该研究构建了一种由9个IRRGs组成的新型特征,用于预测LGG的预后、潜在药物靶点并影响免疫浸润状态,这为筛选预后生物标志物和指导LGG的免疫治疗带来了希望。

https://cdn.ncbi.nlm.nih.gov/pmc/blobs/40af/9459010/2b3eb980f6e6/fphar-13-914667-g001.jpg

文献AI研究员

20分钟写一篇综述,助力文献阅读效率提升50倍。

立即体验

用中文搜PubMed

大模型驱动的PubMed中文搜索引擎

马上搜索

文档翻译

学术文献翻译模型,支持多种主流文档格式。

立即体验