Suppr超能文献

揭示低级别胶质瘤中的免疫细胞浸润图谱以辅助免疫治疗。

Uncovering the Immune Cell Infiltration Landscape in Low-Grade Glioma for Aiding Immunotherapy.

作者信息

Yang Youyuan, Tian Yue, Li Qing, Jiang Rui, Zhang Junfeng

机构信息

Outpatient Department, Sichuan Provincial Military Command of PLA, Chengdu, Sichuan, China.

Department of General Surgery, Daping Hospital, Army Medical University, Chongqing, China.

出版信息

J Oncol. 2022 Mar 11;2022:3370727. doi: 10.1155/2022/3370727. eCollection 2022.

Abstract

OBJECTIVE

Low-grade glioma (LGG) mainly threatens the elderly population, with undesirable prognoses. This study uncovered the immune cell infiltration (ICI) landscape in LGG.

METHODS

RNA-seq profiles of LGG were retrieved from TCGA and CGGA databases. CIBERSORTx and ESTIMATE algorithms were employed to characterize the ICI landscape in LGG tissues. Through unsupervised clustering analysis, ICI subtypes were clustered. ICI scores were computed via principal component analysis (PCA). The differences in survival, tumor-infiltrating immune cells, stromal scores, immune scores, immune checkpoint genes, immune activity genes, and tumor mutation burden (TMB) were assessed between high and low ICI score groups.

RESULTS

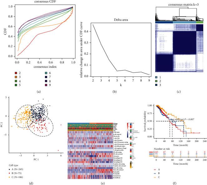
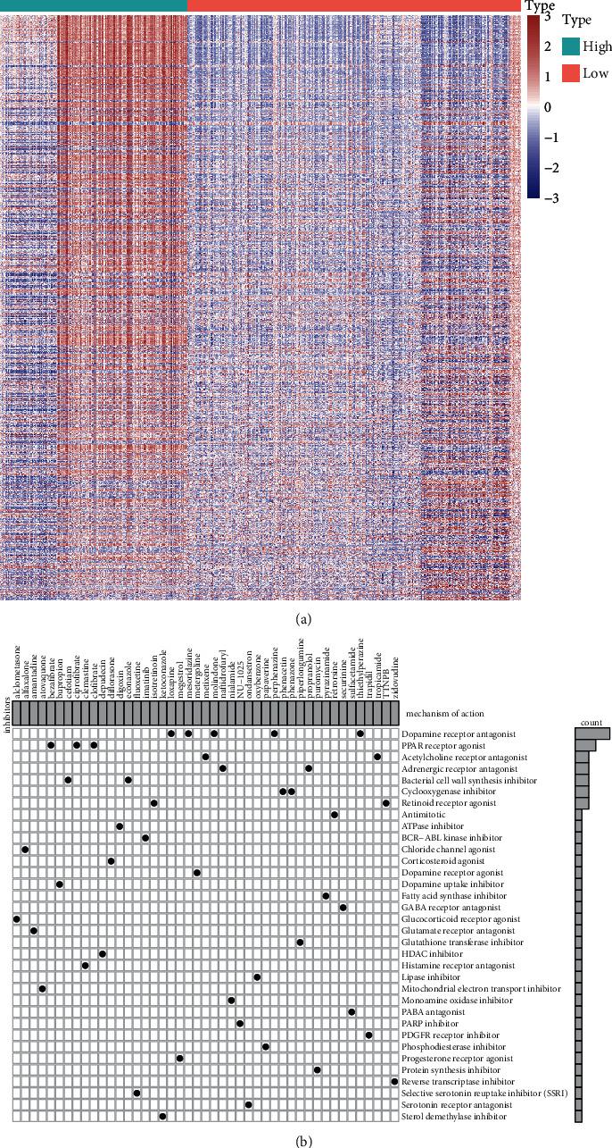
Three ICI subtypes were constructed in LGG, with distinct survival outcomes, PD-L1 expression, and infiltration levels of immune cells. Furthermore, ICI scores were developed. Both in TCGA and CGGA datasets, low ICI scores were indicative of undesirable outcomes. High ICI scores were significantly correlated to increased infiltration levels of memory B cells, CD8 T cells, CD4 naïve T cells, T follicular helper cells, macrophages M0, and eosinophils, while low ICI scores were characterized by increased infiltration levels of naïve B cells, plasma cells, CD4 memory resting T cells, Tregs, resting NK cells, macrophages M2, and activated dendritic cells. High ICI scores exhibited correlations with lower immune activity genes and immune checkpoint genes. Furthermore, TMB was distinctly reduced in the high ICI score group.

CONCLUSION

The ICI scores may serve as a promising prognostic index and predictive indicator for immunotherapies, extending our understanding of immune microenvironment in LGG.

摘要

目的

低级别胶质瘤(LGG)主要威胁老年人群,预后不佳。本研究揭示了LGG中的免疫细胞浸润(ICI)格局。

方法

从TCGA和CGGA数据库中检索LGG的RNA测序谱。采用CIBERSORTx和ESTIMATE算法来表征LGG组织中的ICI格局。通过无监督聚类分析对ICI亚型进行聚类。通过主成分分析(PCA)计算ICI评分。评估高ICI评分组和低ICI评分组在生存、肿瘤浸润免疫细胞、基质评分、免疫评分、免疫检查点基因、免疫活性基因和肿瘤突变负荷(TMB)方面的差异。

结果

在LGG中构建了三种ICI亚型,其生存结果、PD-L1表达和免疫细胞浸润水平各不相同。此外,还制定了ICI评分。在TCGA和CGGA数据集中,低ICI评分均表明预后不良。高ICI评分与记忆B细胞、CD8 T细胞、CD4幼稚T细胞、滤泡辅助性T细胞、M0巨噬细胞和嗜酸性粒细胞浸润水平增加显著相关,而低ICI评分的特征是幼稚B细胞、浆细胞、CD4记忆静止T细胞、调节性T细胞、静止自然杀伤细胞、M2巨噬细胞和活化树突状细胞浸润水平增加。高ICI评分与较低的免疫活性基因和免疫检查点基因相关。此外,高ICI评分组的TMB明显降低。

结论

ICI评分可能是一种有前景的预后指标和免疫治疗的预测指标,扩展了我们对LGG免疫微环境的理解。

https://cdn.ncbi.nlm.nih.gov/pmc/blobs/61c2/8933094/68da550a7489/JO2022-3370727.001.jpg

文献AI研究员

20分钟写一篇综述,助力文献阅读效率提升50倍。

立即体验

用中文搜PubMed

大模型驱动的PubMed中文搜索引擎

马上搜索

文档翻译

学术文献翻译模型,支持多种主流文档格式。

立即体验