Suppr超能文献

作为一种潜在的预后和治疗生物标志物,通过影响肝细胞癌的肿瘤发展和免疫微环境。

as a potential prognostic and therapeutic biomarker by affecting tumor development and immune microenvironment in hepatocellular carcinoma.

作者信息

Tan Zhibo, Chen Min, Peng Feng, Yang Pengfei, Peng Zhaoming, Zhang Zhe, Li Xin, Zhu Xiaopeng, Zhang Lei, Zhao Yujie, Liu Yajie

机构信息

Department of Radiation Oncology, Peking University Shenzhen Hospital, Shenzhen, China.

Shenzhen Key Laboratory of Gastrointestinal Cancer Translational Research, Cancer Institute, Shenzhen-Peking University-Hong Kong University of Science and Technology Medical Center, Peking University Shenzhen Hospital, Shenzhen, China.

出版信息

Transl Cancer Res. 2022 Aug;11(8):2713-2732. doi: 10.21037/tcr-22-218.

Abstract

BACKGROUND

plays a crucial role in cell cycle regulation. However, the exact role of in liver hepatocellular carcinoma (LIHC) remains controversial. This study aimed to integrate disparate data by bioinformatics for a deeper insight into the possible roles of in LIHC.

METHODS

Differentially overexpressed genes in LIHC were screened by GEO2R. Gene ontology and Kyoto Encyclopedia of Genes and Genomes (KEGG) pathway were analyzed by WebGestalt. Then, hub genes were selected via STRING and Cytoscape, followed by validation with Oncomine, GEPIA2, and Human Protein Atlas (HPA). Next, expression was investigated using Oncomine, GEPIA2, TIMER2.0, UALCAN, and HPA. Then, Kaplan-Meier plotter was adopted to investigate survival. After that, promotor methylation, mutations and copy number alterations were analyzed with UALCAN and cBioPortal. Moreover, competing endogenous RNAs (ceRNAs) network were established using ENCORI, miRCancer, and Kaplan-Meier plotter. Additionally, the association between and immune microenvironment was investigated through TISCH and TIMER2.0.

RESULTS

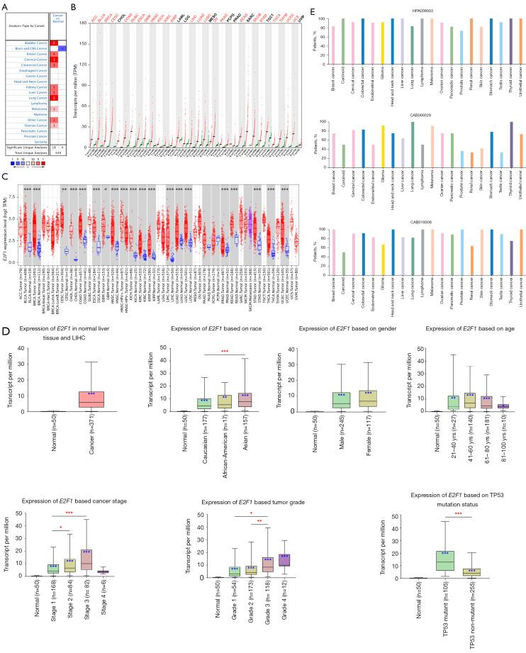
Six hub genes including were identified. was overexpressed in most solid cancers including LIHC. overexpression was correlated with poor prognosis in LIHC. Copy number alterations could positively affect expression. Moreover, ceRNAs network was established with 3 long non-coding RNAs (lncRNAs) named AC025048.4, AC090114.2, and AC092171.5, as well as 4 microRNAs (miRNAs) including miR-150-5p, miR-302c-3p, miR-520d-3p, and miR-330-5p. Single cell sequencing data showed that was mainly expressed in malignant cells and proliferating T cells, and that E2F targets almost exclusively enriched in proliferating T cells. Besides, there existed a positive correlation between and certain immune cells including CD8(+) T cells, CD4(+) T cells, B cells, macrophages, and dendritic cells.

CONCLUSIONS

This study elucidated that could affect tumor development and immune microenvironment in LIHC. Thus, might be a potential prognostic biomarker and therapeutic target for LIHC.

摘要

背景

在细胞周期调控中起关键作用。然而,其在肝细胞癌(LIHC)中的具体作用仍存在争议。本研究旨在通过生物信息学整合不同数据,以更深入了解其在LIHC中的可能作用。

方法

通过GEO2R筛选LIHC中差异过表达的基因。利用WebGestalt分析基因本体和京都基因与基因组百科全书(KEGG)通路。然后,通过STRING和Cytoscape选择枢纽基因,随后用Oncomine、GEPIA2和人类蛋白质图谱(HPA)进行验证。接下来,使用Oncomine、GEPIA2、TIMER2.0、UALCAN和HPA研究其表达。然后,采用Kaplan-Meier绘图仪研究生存率。之后,用UALCAN和cBioPortal分析其启动子甲基化、突变和拷贝数改变。此外,使用ENCORI、miRCancer和Kaplan-Meier绘图仪建立竞争性内源性RNA(ceRNA)网络。另外,通过TISCH和TIMER2.0研究其与免疫微环境的关联。

结果

鉴定出包括在内的6个枢纽基因。在包括LIHC在内的大多数实体癌中过表达。在LIHC中过表达与预后不良相关。拷贝数改变可正向影响其表达。此外,用3个名为AC025048.4、AC090114.2和AC092171.5的长链非编码RNA(lncRNA)以及4个包括miR-150-5p、miR-302c-3p、miR-520d-3p和miR-330-5p的微小RNA(miRNA)建立了ceRNA网络。单细胞测序数据显示,主要在恶性细胞和增殖性T细胞中表达,且E2F靶标几乎仅在增殖性T细胞中富集。此外,与某些免疫细胞包括CD8(+)T细胞、CD4(+)T细胞

https://cdn.ncbi.nlm.nih.gov/pmc/blobs/eea0/9459514/ebdb5d0050a6/tcr-11-08-2713-f1.jpg

文献AI研究员

20分钟写一篇综述,助力文献阅读效率提升50倍。

立即体验

用中文搜PubMed

大模型驱动的PubMed中文搜索引擎

马上搜索

文档翻译

学术文献翻译模型,支持多种主流文档格式。

立即体验