Suppr超能文献

MKI67 与肝细胞癌预后、免疫浸润和 T 细胞耗竭的相关性。

Correlation of MKI67 with prognosis, immune infiltration, and T cell exhaustion in hepatocellular carcinoma.

机构信息

Department of Cardiology, Inner Mongolia Forestry General Hospital, Yakeshi, 022150, China.

Department of Neurology, Inner Mongolia Forestry General Hospital, Yakeshi, 022150, China.

出版信息

BMC Gastroenterol. 2021 Nov 1;21(1):416. doi: 10.1186/s12876-021-01984-2.

Abstract

BACKGROUND

MKI67 plays a vital role in the tumour microenvironment (TME) and congenital immunity. The present work focuses on exploring the prognosis prediction performance of MKI67 and its associations with T cell activity and immune infiltration within numerous cancers, especially hepatocellular liver carcinoma (LIHC).

METHODS

Oncomine, GEPIA2, and HPA were adopted to analyse MKI67 levels in different types of cancers. The prognostic prediction performance of MKI67 was evaluated through the TCGA portal, GEPIA2, LOGpc, and Kaplan-Meier Plotter databases. The associations of MKI67 with related gene marker sets and immune infiltration were inspected through TISIDB, GEPIA2, and TIMER. We chose MKI67 to analyse biological processes (BPs) and KEGG pathways related to the coexpressed genes. Furthermore, the gene-miRNA interaction network for MKI67 in liver cancer was also examined based on the miRWalk database.

RESULTS

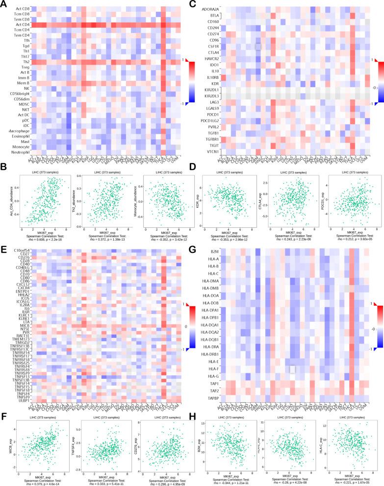
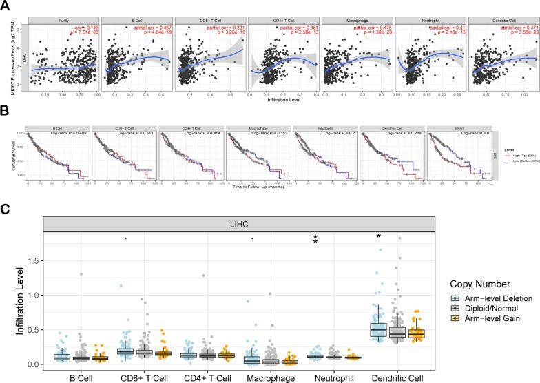
MKI67 expression decreased in many cancers related to the dismal prognostic outcome of LIHC. We found that MKI67 significantly affected the prognosis of LIHC in terms of histology and grade. Increased MKI67 levels were directly proportional to the increased immune infiltration degrees of numerous immune cells and functional T cells, such as exhausted T cells. In addition, several critical genes related to exhausted T cells, including TIM-3, TIGIT, PD-1, LAG3, and CXCL13, were strongly related to MKI67. Further analyses showed that MKI67 was associated with adaptive immunity, cell adhesion molecules (CAMs), and chemokine/immune response signal transduction pathways.

CONCLUSION

MKI67 acts as a prognostic prediction biomarker in several cancers, particularly LIHC. Upregulation of MKI67 elevates the degree of immune infiltration of many immune cell subtypes, including functional T cells, CD4+ T cells, and CD8+ T cells. Furthermore, MKI67 shows a close correlation with T cell exhaustion, which plays a vital role in promoting T cell exhaustion within LIHC. Detection of the MKI67 level contributes to prognosis prediction and MKI67 modulation within exhausted T cells, thus providing a new method to optimize the efficacy of anti-LIHC immunotherapy.

摘要

背景

MKI67 在肿瘤微环境(TME)和先天性免疫中起着至关重要的作用。本研究旨在探索 MKI67 在多种癌症中的预后预测性能及其与 T 细胞活性和免疫浸润的关系,尤其是肝癌(LIHC)。

方法

使用 Oncomine、GEPIA2 和 HPA 分析不同类型癌症中的 MKI67 水平。通过 TCGA 门户网站、GEPIA2、LOGpc 和 Kaplan-Meier Plotter 数据库评估 MKI67 的预后预测性能。通过 TISIDB、GEPIA2 和 TIMER 检查 MKI67 与相关基因标志物集和免疫浸润的关联。我们选择 MKI67 来分析与共表达基因相关的生物过程(BP)和 KEGG 通路。此外,还基于 miRWalk 数据库检查了肝癌中 MKI67 的基因-miRNA 相互作用网络。

结果

在与 LIHC 预后不良相关的许多癌症中,MKI67 的表达降低。我们发现,MKI67 显著影响 LIHC 的预后,无论是组织学还是分级。MKI67 水平的增加与多种免疫细胞和功能 T 细胞(如耗竭 T 细胞)的免疫浸润程度的增加成正比。此外,与耗竭 T 细胞相关的几个关键基因,包括 TIM-3、TIGIT、PD-1、LAG3 和 CXCL13,与 MKI67 密切相关。进一步分析表明,MKI67 与适应性免疫、细胞黏附分子(CAM)和趋化因子/免疫反应信号转导途径有关。

结论

MKI67 是多种癌症,尤其是 LIHC 的预后预测生物标志物。MKI67 的上调增加了许多免疫细胞亚型的免疫浸润程度,包括功能 T 细胞、CD4+T 细胞和 CD8+T 细胞。此外,MKI67 与 T 细胞耗竭密切相关,在 LIHC 中促进 T 细胞耗竭方面起着至关重要的作用。检测 MKI67 水平有助于预测预后,并调节 LIHC 中的耗竭 T 细胞,从而为优化抗 LIHC 免疫治疗的疗效提供了一种新方法。

https://cdn.ncbi.nlm.nih.gov/pmc/blobs/824c/8561917/9c24fe8e06e0/12876_2021_1984_Fig1_HTML.jpg

文献AI研究员

20分钟写一篇综述,助力文献阅读效率提升50倍。

立即体验

用中文搜PubMed

大模型驱动的PubMed中文搜索引擎

马上搜索

文档翻译

学术文献翻译模型,支持多种主流文档格式。

立即体验