Suppr超能文献

整合分析揭示了 ECM 特征和驱动肝细胞癌进展的途径:一种多组学方法和预后模型的开发。

Integrative analysis unveils ECM signatures and pathways driving hepatocellular carcinoma progression: A multi-omics approach and prognostic model development.

机构信息

Department of Radiology, Shengjing Hospital of China Medical University, Shenyang, China.

出版信息

J Cell Mol Med. 2024 Apr;28(8):e18230. doi: 10.1111/jcmm.18230.

Abstract

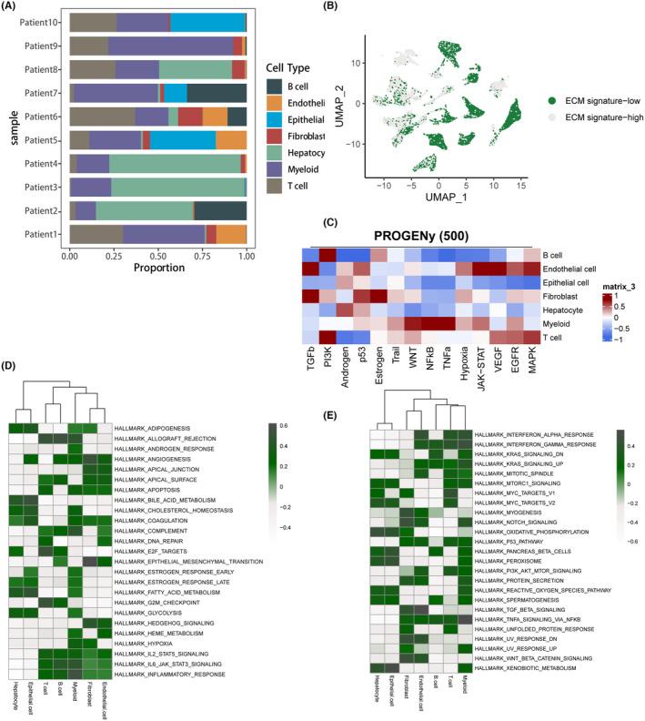
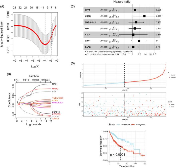
Liver hepatocellular carcinoma (LIHC) is a highly lethal form of cancer that is among the deadliest cancer types globally. In terms of cancer-related mortality rates, liver cancer ranks among the top three, underscoring the severity of this disease. Insufficient analysis has been conducted to fully understand the potential value of the extracellular matrix (ECM) in immune infiltration and the prognostic stratification of LIHC, despite its recognised importance in the development of this disease. The scRNA-seq data of GSE149614 was used to conduct single-cell analysis on 10 LIHC samples. CellChat scores were calculated for seven cell populations in the descending cohort to investigate cellular communication, while PROGENy scores were calculated to determine tumour-associated pathway scores in different cell populations. The pathway analysis using GO and KEGG revealed the enrichment of ECM-associated genes in the pathway, highlighting the potential role of the ECM in LIHC development. By utilizing the TCGA-LIHC cohort, an ECM-based prognostic model for LIHC was developed using Lasso regression. Immune infiltration scores were calculated using two methods, and the performance of the ECM-related risk score was evaluated using an independent cohort from the CheckMate study. To determine the precise expression of ECM-associated risk genes in LIHC, we evaluated hepatocellular carcinoma cell lines using a range of assays, including Western blotting, invasion assays and Transwell assays. Using single-cell transcriptome analysis, we annotated the spatially-specific distribution of major immune cell types in single-cell samples of LIHC. The main cell types identified and annotated included hepatocytes, T cells, myeloid cells, epithelial cells, fibroblasts, endothelial cells and B cells. The utilisation of cellchat and PROGENy analyses enabled the investigation and unveiling of signalling interactions, protein functionalities and the prominent influential pathways facilitated by the primary immune cell types within the LIHC. Numerous tumour pathways, including PI2K, EGFR and TGFb, demonstrated a close correlation with the involvement of ECM in LIHC. Moreover, an evaluation was conducted to assess the primary ECM-related functional changes and biological pathway enrichment in LIHC. Differential genes associated with ECM were identified and utilised to create prognostic models. The prognostic stratification value of these models for LIHC patients was confirmed through validation in multiple databases. Furthermore, through immune infiltration analysis, it was discovered that ECM might be linked to the irregular expression and regulation of numerous immune cells. Additionally, histone acetylation was mapped against gene mutation frequencies and differential expression profiles. The prognostic stratification efficacy of the ECM prediction model constructed in the context of PD-1 inhibitor therapy was also examined, and it exhibited strong stratification performance. Cellular experiments, including Western blotting, invasion and Transwell assays, revealed that ECM-associated risk genes have a promoting effect on the development of LIHC. The creation of biomarkers for LIHC using ECM-related genes unveiled substantial correlations with immune microenvironmental infiltration and functional mutations in various tumour pathways. This enlightens us to the possibility that the influence of ECM on tumours may extend beyond simply promoting the fibrotic process and the stromal composition of tumours.

摘要

肝肝细胞癌(LIHC)是一种高度致命的癌症形式,是全球最致命的癌症类型之一。就癌症相关死亡率而言,肝癌位居前三位,突显出这种疾病的严重性。尽管细胞外基质(ECM)在免疫浸润和 LIHC 的预后分层中具有重要作用,但对其潜在价值的分析还不够充分。使用 GSE149614 的 scRNA-seq 数据对 10 个 LIHC 样本进行单细胞分析。计算了降序队列中七个细胞群的 CellChat 分数,以研究细胞间通讯,同时计算了 PROGENy 分数,以确定不同细胞群中肿瘤相关途径的分数。使用 GO 和 KEGG 的通路分析揭示了 ECM 相关基因在通路中的富集,突出了 ECM 在 LIHC 发展中的潜在作用。通过利用 TCGA-LIHC 队列,使用 Lasso 回归为 LIHC 开发了基于 ECM 的预后模型。使用两种方法计算免疫浸润评分,并使用来自 CheckMate 研究的独立队列评估 ECM 相关风险评分的性能。为了确定 ECM 相关风险基因在 LIHC 中的精确表达,我们使用一系列测定法评估了肝癌细胞系,包括 Western blot、侵袭测定和 Transwell 测定。使用单细胞转录组分析,我们评估了主要免疫细胞类型在 LIHC 单细胞样本中的空间特异性分布。鉴定和注释的主要细胞类型包括肝细胞、T 细胞、髓样细胞、上皮细胞、成纤维细胞、内皮细胞和 B 细胞。使用 cellchat 和 PROGENy 分析,我们能够研究和揭示 LIHC 中主要免疫细胞类型所介导的信号转导相互作用、蛋白质功能和突出的有影响力的途径。许多肿瘤途径,包括 PI2K、EGFR 和 TGFb,与 ECM 参与 LIHC 密切相关。此外,还进行了评估,以评估 LIHC 中主要 ECM 相关功能变化和生物学途径的富集。鉴定了与 ECM 相关的差异基因,并用于创建预后模型。通过在多个数据库中进行验证,证实了这些模型对 LIHC 患者的预后分层价值。此外,通过免疫浸润分析,发现 ECM 可能与许多免疫细胞的异常表达和调节有关。此外,还对组蛋白乙酰化与基因突变频率和差异表达谱进行了映射。还检查了基于 PD-1 抑制剂治疗构建的 ECM 预测模型的预后分层效果,结果显示出强大的分层性能。细胞实验,包括 Western blot、侵袭和 Transwell 测定,表明 ECM 相关风险基因对 LIHC 的发展具有促进作用。使用 ECM 相关基因创建 LIHC 的生物标志物与各种肿瘤途径中的免疫微环境浸润和功能突变显示出显著相关性。这让我们了解到 ECM 对肿瘤的影响可能不仅限于促进肿瘤的纤维化过程和肿瘤的基质组成。

https://cdn.ncbi.nlm.nih.gov/pmc/blobs/7700/10989547/8ca7dc864d2c/JCMM-28-e18230-g005.jpg

文献AI研究员

20分钟写一篇综述,助力文献阅读效率提升50倍。

立即体验

用中文搜PubMed

大模型驱动的PubMed中文搜索引擎

马上搜索

文档翻译

学术文献翻译模型,支持多种主流文档格式。

立即体验