Suppr超能文献

并且 通过乳酰化作用,是由乙肝病毒/丙肝病毒引起的肝细胞癌中的潜在预后生物标志物。 (原英文句子似乎成分残缺,翻译可能不太准确,你可检查下是否提供完整准确的英文内容)

and are potential prognostic biomarker in hepatocellular carcinoma caused by HBV/HCV via lactylation.

作者信息

Saeed Muhammad Muddasar, Ma Xinying, Fu Xinyu, Ullah Ikram, Ali Tanveer, Bai Changchuan, Liu Ying, Dong Chengyong, Cui Xiaonan

机构信息

Department of Oncology, The First Affiliated Hospital of Dalian Medical University, Dalian, China.

Department of Biochemistry and Molecular Biology, College of Basic Medical Sciences, Dalian Medical University, Dalian, China.

出版信息

Front Oncol. 2025 May 12;15:1537084. doi: 10.3389/fonc.2025.1537084. eCollection 2025.

Abstract

INTRODUCTION

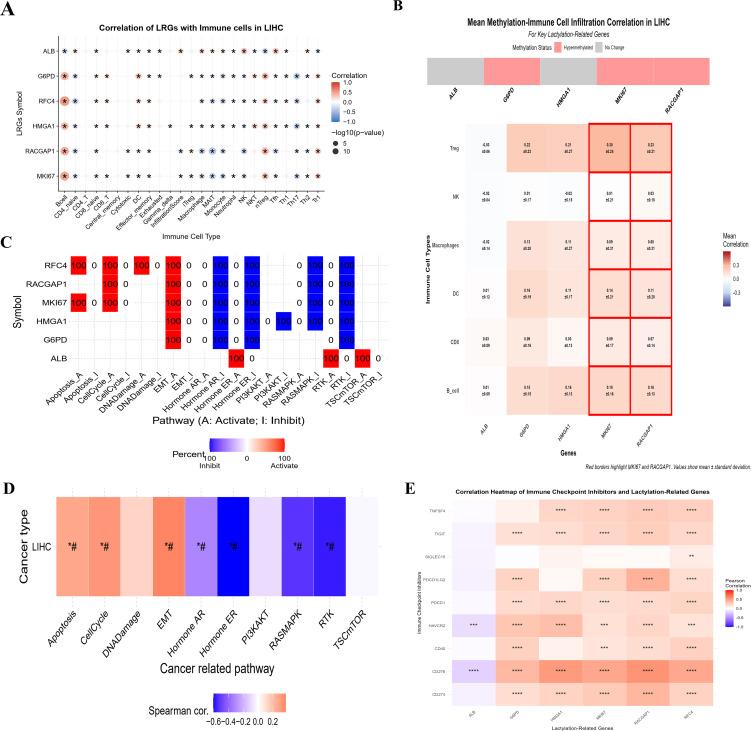
Hepatocellular carcinoma (HCC) is recognized as the prime and lethal form of liver cancer caused by the hepatitis B virus (HBV) and hepatitis C virus (HCV) globally. Lactate is an end product of glycolysis that influences epigenetic expression through histone lactylation. While and RACGAP1 play crucial roles in HBV- and HCV-related HCC. However, the role of lactylation-related genes (LRGs) effects in this context remains unclear. This study innovatively explored the role of LRGs in HBV/HCV-associated HCC, identifying novel biomarkers for diagnosis and prognosis.

METHODS

The present study used various online databases for analysis, and the findings were validated via immunohistochemical (IHC) analysis of HCC patient samples (n=60).

RESULTS

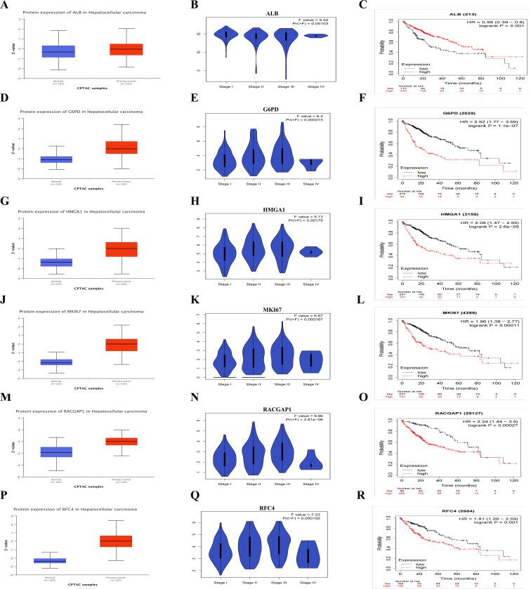
We identified six signature LRGs (, and ) possess prognostic potential, correlation with immune infiltration, and lactylation-related pathways, providing novel insights into tumor microenvironment (TME) of HCC. Moreover, and were significantly associated with HBV- and HCV-related HCC. IHC confirmed these findings, with high expression of and was significantly linked with HBV/HCV-associated HCC compared to non-viral HCC. The expression is also significantly associated with key clinical variables.

CONCLUSION

Our results suggest that and could serve as promising biomarkers for detecting and predicting HCC caused by HBV/HCV via lactylation, opening a new direction for immune-targeted therapies.

摘要

引言

肝细胞癌(HCC)被认为是全球范围内由乙型肝炎病毒(HBV)和丙型肝炎病毒(HCV)引起的主要且致命的肝癌形式。乳酸是糖酵解的终产物,可通过组蛋白乳酸化影响表观遗传表达。虽然[具体基因1]和RACGAP1在HBV和HCV相关的HCC中起关键作用。然而,在这种情况下,乳酸化相关基因(LRGs)的作用仍不清楚。本研究创新性地探讨了LRGs在HBV/HCV相关HCC中的作用,确定了用于诊断和预后的新型生物标志物。

方法

本研究使用了各种在线数据库进行分析,并通过对HCC患者样本(n = 60)的免疫组织化学(IHC)分析验证了研究结果。

结果

我们确定了六个标志性LRGs([具体基因2]、[具体基因3]、[具体基因4]、[具体基因5]、[具体基因6]和[具体基因7])具有预后潜力,与免疫浸润以及乳酸化相关途径相关,为HCC的肿瘤微环境(TME)提供了新的见解。此外,[具体基因2]和[具体基因3]与HBV和HCV相关的HCC显著相关。IHC证实了这些发现,与非病毒性HCC相比,[具体基因2]和[具体基因3]的高表达与HBV/HCV相关的HCC显著相关。其表达也与关键临床变量显著相关。

结论

我们的结果表明,[具体基因2]和[具体基因3]可作为有前景的生物标志物,通过乳酸化检测和预测由HBV/HCV引起的HCC,为免疫靶向治疗开辟了新方向。

https://cdn.ncbi.nlm.nih.gov/pmc/blobs/9219/12104089/dc16061a2e6a/fonc-15-1537084-g001.jpg

文献AI研究员

20分钟写一篇综述,助力文献阅读效率提升50倍。

立即体验

用中文搜PubMed

大模型驱动的PubMed中文搜索引擎

马上搜索

文档翻译

学术文献翻译模型,支持多种主流文档格式。

立即体验