Suppr超能文献

组蛋白赖氨酸乳酸化(Kla)特异性基因的综合分析表明,NR6A1、OSBP2 和 UNC119B 是肝细胞癌的新的治疗靶点。

Integrated analysis of histone lysine lactylation (Kla)-specific genes suggests that NR6A1, OSBP2 and UNC119B are novel therapeutic targets for hepatocellular carcinoma.

机构信息

Department of Anesthesiology, Chengdu Second People's Hospital, Chengdu, China.

Department of Pain, The Affiliated Traditional Chinese Medicine Hospital of Southwest Medical University, Luzhou, China.

出版信息

Sci Rep. 2023 Oct 30;13(1):18642. doi: 10.1038/s41598-023-46057-4.

Abstract

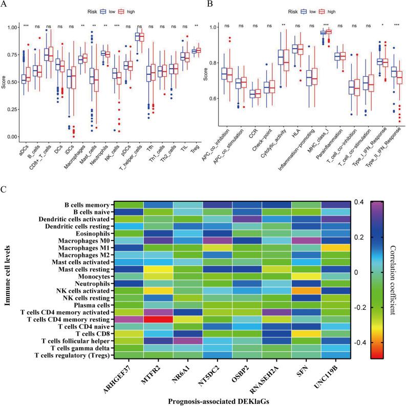
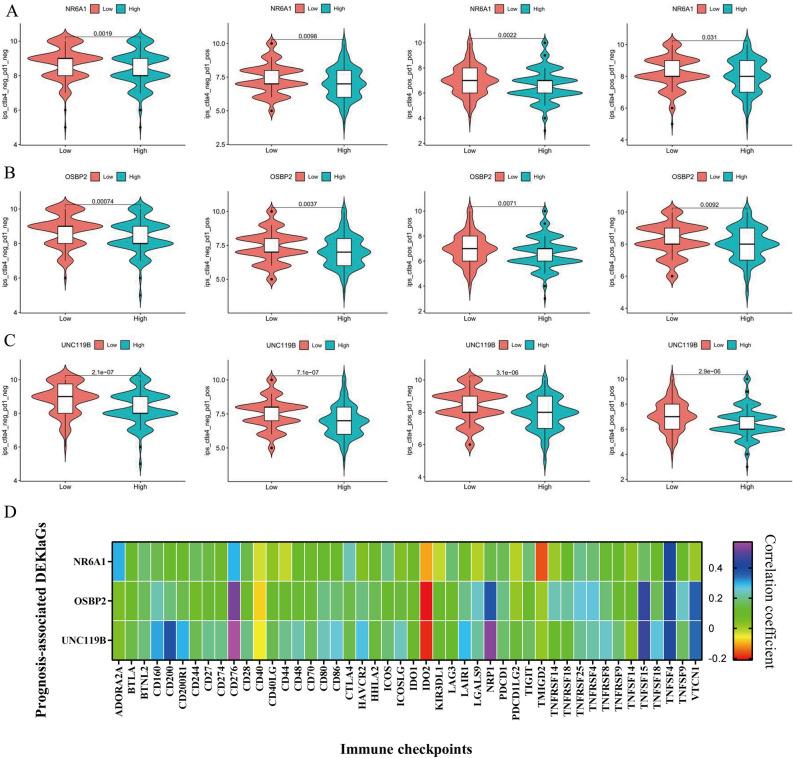
Histone lysine lactylation (Kla) plays a vital role in the tumorigenesis of hepatocellular carcinoma (HCC). Hence, we focused on Kla-specific genes to select novel therapeutic targets. Differentially expressed Kla-specific genes (DEKlaGs) were identified from TCGA with the cut-off criteria |log(FlodChange (FC))| > 2, p-value < 0.05, following investigating the prognostic value. The correlation between lactate accumulation and prognostic DEKlaGs expression was further investigated. On the other hand, we explored the roles of Kla activation in the immune microenvironment, immunotherapy, and drug resistance. We conducted gene set enrichment analysis (GSEA) to predict the pathways influenced by Kla. The predictive power of Cox model was further identified in ICGC and GEO databases. A total of 129 DEKlaGs were identified, and 32 molecules might be potential prognostic biomarkers. A Cox model including ARHGEF37, MTFR2, NR6A1, NT5DC2, OSBP2, RNASEH2A, SFN, and UNC119B was constructed, which suggested unfavorable overall survival in high-risk score group, and risk score could serve as an indicator for large tumor size, poor pathological grade and advanced stage. NR6A1, OSBP2 and UNC119B could inhibit NK cell as well as TIL cell infiltration, and impair Type-I and II IFN responses in HCC, thereby contributing to unsatisfactory prognosis and immunotherapy resistance. OSBP2 and UNC119B were identified to be related to chemotherapy resistance. GSEA showed that WNT, MTOR, MAPK and NOTCH signaling pathways were activated, indicating that these pathways might play a crucial role during the Kla process. On the other hand, we showed that NR6A1 and OSBP2 were overexpressed in GEO. OSBP2 and UNC119B contributed to poor survival and advanced stage in ICGC. In summary, histone Kla was related to HCC prognosis and might serve as an independent biomarker. NR6A1, OSBP2 and UNC119B were associated with the prognosis, immunotherapy, and chemotherapy resistance, suggesting that NR6A1, OSBP2 and UNC119B might be novel candidate therapeutic targets for HCC.

摘要

组蛋白赖氨酸乳酸化(Kla)在肝细胞癌(HCC)的发生发展中起着至关重要的作用。因此,我们专注于 Kla 特异性基因,以选择新的治疗靶点。从 TCGA 中使用 |log(FlodChange (FC))| > 2,p 值 < 0.05 的截止标准识别差异表达的 Kla 特异性基因(DEKlaGs),并进一步研究其预后价值。进一步研究了乳酸积累与预后 DEKlaGs 表达的相关性。另一方面,我们探索了 Kla 激活在免疫微环境、免疫治疗和耐药性中的作用。我们进行了基因集富集分析(GSEA)来预测受 Kla 影响的途径。在 ICGC 和 GEO 数据库中进一步确定了 Cox 模型的预测能力。共鉴定出 129 个 DEKlaGs,其中 32 个分子可能是潜在的预后生物标志物。构建了包含 ARHGEF37、MTFR2、NR6A1、NT5DC2、OSBP2、RNASEH2A、SFN 和 UNC119B 的 Cox 模型,该模型提示高危评分组总生存率不佳,评分可作为大肿瘤大小、病理分级差和晚期的指标。NR6A1、OSBP2 和 UNC119B 可抑制 NK 细胞和 TIL 细胞浸润,并损害 HCC 中的 I 型和 II 型 IFN 反应,从而导致预后不良和免疫治疗耐药。OSBP2 和 UNC119B 被鉴定与化疗耐药有关。GSEA 显示 WNT、MTOR、MAPK 和 NOTCH 信号通路被激活,表明这些通路在 Kla 过程中可能发挥关键作用。另一方面,我们表明 NR6A1 和 OSBP2 在 GEO 中表达上调。OSBP2 和 UNC119B 在 ICGC 中与不良预后和晚期相关。总之,组蛋白 Kla 与 HCC 预后相关,可能作为独立的生物标志物。NR6A1、OSBP2 和 UNC119B 与预后、免疫治疗和化疗耐药有关,提示 NR6A1、OSBP2 和 UNC119B 可能是 HCC 的新候选治疗靶点。

https://cdn.ncbi.nlm.nih.gov/pmc/blobs/ac09/10616101/7ff3f1aeb5ac/41598_2023_46057_Fig1_HTML.jpg

文献AI研究员

20分钟写一篇综述,助力文献阅读效率提升50倍。

立即体验

用中文搜PubMed

大模型驱动的PubMed中文搜索引擎

马上搜索

文档翻译

学术文献翻译模型,支持多种主流文档格式。

立即体验