Suppr超能文献

基于生物信息学建立肝细胞癌预后模型及NR6A1在肝癌进展中的作用

Establishment of a Prognostic Model for Hepatocellular Carcinoma Based on Bioinformatics and the Role of NR6A1 in the Progression of HCC.

作者信息

Lin Zhong-Hua, Zhang Jie, Zhuang Li-Kun, Xin Yong-Ning, Xuan Shi-Ying

机构信息

College of Medicine and Pharmaceutics, Ocean University of China, Qingdao, Shandong, China.

Department of Gastroenterology, Qingdao Municipal Hospital, Qingdao University, Qingdao, Shandong, China.

出版信息

J Clin Transl Hepatol. 2022 Oct 28;10(5):901-912. doi: 10.14218/JCTH.2022.00191. Epub 2022 Aug 8.

Abstract

BACKGROUND AND AIMS

Generally acceptable prognostic models for hepatocellular carcinoma (HCC) are not available. This study aimed to establish a prognostic model for HCC by identifying immune-related differentially expressed genes (IR-DEGs) and to investigate the potential role of in the progression of HCC.

METHODS

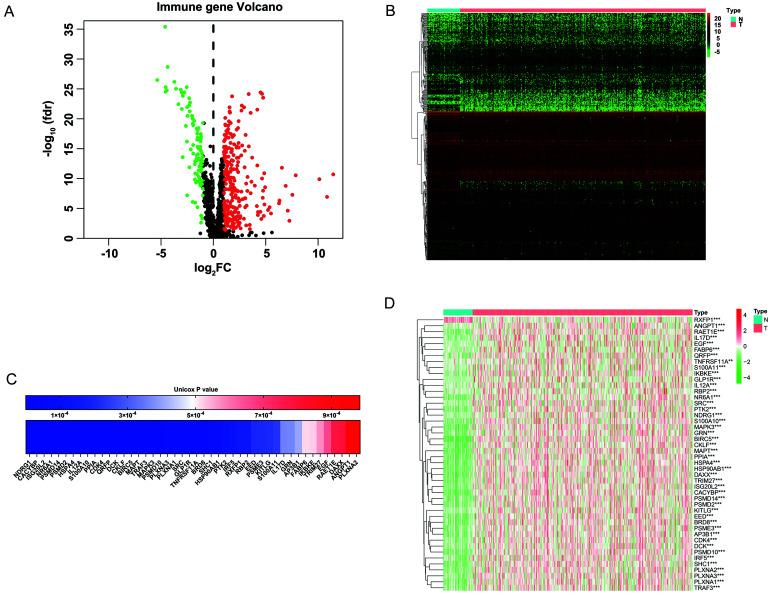
Bioinformatics analysis using The Cancer Genome Atlas and ImmPort databases was used to identify IR-DEGs. Lasso Cox regression and multivariate Cox regression analysis were used to establish a prognostic model of HCC. Kaplan-Meier analysis and the receiver operating characteristic (ROC) curves were used to evaluate the performance of the prognostic model, which was further verified in the International Cancer Genome Consortium (ICGC) database. Gene set enrichment analysis was used to explore the potential pathways of . Cell counting kit 8, colony formation, wound healing, and Transwell migration assays using Huh7 cells, and tumor formation models in nude mice were conducted.

RESULTS

A prognostic model established based on ten identified IR-DEGs including and , effectively predicted the prognosis of HCC patients, was confirmed by the ROC curves and verified in ICGC database. expression was significantly up-regulated in HCC patients, and was significantly associated with a low survival rate. Gene set enrichment analysis showed the enrichment of cell cycle, mTOR, WNT, and ERBB signaling pathways in patients with high expression. promoted cell proliferation, invasiveness, migration, and malignant tumor formation and growth and .

CONCLUSIONS

An effective prognostic model for HCC, based on a novel signature of 10 immune-related genes, was established. was up-regulated in HCC and was associated with a poor prognosis of HCC. promoted cell proliferation, migration, and growth of HCC, most likely through the cell cycle, mTOR, WNT, and ERBB signaling pathways.

摘要

背景与目的

目前尚无普遍适用的肝细胞癌(HCC)预后模型。本研究旨在通过鉴定免疫相关差异表达基因(IR-DEGs)建立HCC预后模型,并探讨其在HCC进展中的潜在作用。

方法

利用癌症基因组图谱(The Cancer Genome Atlas)和免疫数据库(ImmPort)进行生物信息学分析以鉴定IR-DEGs。采用套索Cox回归和多变量Cox回归分析建立HCC预后模型。运用Kaplan-Meier分析和受试者工作特征(ROC)曲线评估预后模型的性能,并在国际癌症基因组联盟(ICGC)数据库中进一步验证。采用基因集富集分析探索其潜在途径。使用Huh7细胞进行细胞计数试剂盒8、集落形成、伤口愈合和Transwell迁移实验,并在裸鼠中建立肿瘤形成模型。

结果

基于包括[具体基因名称1]和[具体基因名称2]在内的10个鉴定出的IR-DEGs建立的预后模型,有效预测了HCC患者的预后,经ROC曲线证实并在ICGC数据库中得到验证。[具体基因名称1]在HCC患者中表达显著上调,且与低生存率显著相关。基因集富集分析显示,高表达[具体基因名称1]的患者中细胞周期、mTOR、WNT和ERBB信号通路富集。[具体基因名称1]促进细胞增殖、侵袭、迁移以及恶性肿瘤的形成和生长[具体基因名称2]和[具体基因名称3]。

结论

基于10个免疫相关基因的新特征建立了有效的HCC预后模型。[具体基因名称1]在HCC中上调,与HCC预后不良相关。[具体基因名称1]可能通过细胞周期、mTOR、WNT和ERBB信号通路促进HCC细胞的增殖、迁移和生长。

https://cdn.ncbi.nlm.nih.gov/pmc/blobs/077a/9547269/ce3ab6648eef/JCTH-10-0901-g001.jpg

文献AI研究员

20分钟写一篇综述,助力文献阅读效率提升50倍。

立即体验

用中文搜PubMed

大模型驱动的PubMed中文搜索引擎

马上搜索

文档翻译

学术文献翻译模型,支持多种主流文档格式。

立即体验