Suppr超能文献

CD14CD16 单核细胞对膝关节滑膜衍生介质的典型反应作为克服骨关节炎发病和进展的关键靶点。

Typical response of CD14CD16 monocyte to knee synovial derived mediators as a key target to overcome the onset and progression of osteoarthritis.

作者信息

Saffery Nik Syazana Izyan, Genasan Krishnamurithy, Chan Chee Ken, Ayob Khairul Anwar, Teo Seow Hui, Al-Fayyadh Mohamed Zubair Mohamed, Othman Iekhsan, Abidin Syafiq Asnawi Zainal, Raman Murali Malliga, Raghavendran Hanumantha Rao Balaji, Kamarul Tunku

机构信息

Department of Orthopedic Surgery, National Orthopedic Centre of Excellence for Research and Learning (NOCERAL), Faculty of Medicine, University of Malaya, Kuala Lumpur, Malaysia.

Department of Physiology, Faculty of Medicine, University of Malaya, Kuala Lumpur, Malaysia.

出版信息

Front Med (Lausanne). 2022 Aug 29;9:904721. doi: 10.3389/fmed.2022.904721. eCollection 2022.

Abstract

OBJECTIVE

Synovitis with increased infiltration of immune cells is observed in osteoarthritis (OA). Given the inflammatory condition of synovitis, we explored the protein profile of OA synovium (OAS) and its effect on circulating monocytes activation, migration, and functional commitments.

METHODS

Knee-synovium was acquired from end-stage OA ( = 8) and trauma patients (Trauma baseline control: TBC; = 8) for characterization using H&E histology, IHC (iNOS), LCMS-QTOF, and MALDI-imaging. Response of peripheral blood monocytes to OAS conditioned-media (OACM) was observed using transwell ( = 6). The migrated cells were captured in SEM, quantified using phase-contrast microphotographs, and their activation receptors (CCR2, CXCR2, CX3CR1, and CD11b), pro-inflammatory genes, and phagocytic potential were studied using flow cytometry, gene expression array/qPCR, and latex beads (LB) phagocytosis assay, respectively.

RESULTS

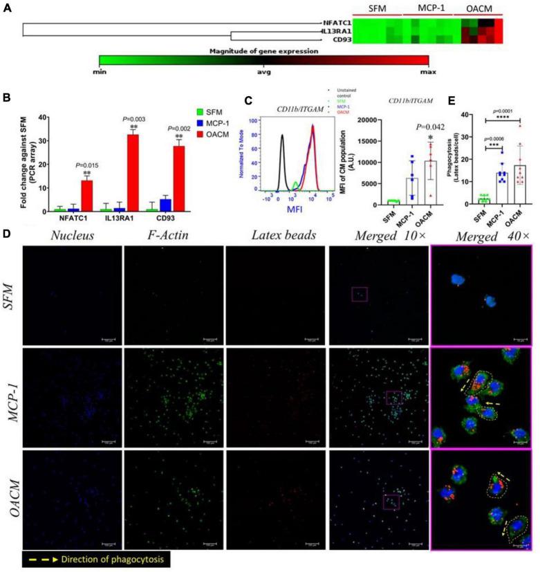
The Venn diagram displayed 119 typical proteins in OAS, while 55 proteins in TBCS. The STRING protein network analysis indicated distinctive links between proteins and gene ontology (GO) and revealed proteins associated with leukocyte-mediated immunity in OAS as compared to TBC. The MALDI-imaging showed typical localized proteins at 2234.97, 2522.61, 2627.21, 3329.50, and 3539.69 / and IHC confirmed pro-inflammatory iNOS expression in OA synovium. CD14CD16 classical monocytes significantly migrated in OACM and expressed CCR2, CXCR2, and CD11b receptors, TNFRSF11A, MAPK1, S100A8, HSPB1, ITGAL, NFATC1, IL13RA1, CD93, IL-1β, TNF-α, and MYD88 genes and increased LB uptake as compared to SFM.

CONCLUSION

Our findings suggest that the differential protein profile of OA synovium and the classical monocytes migrated, activated, and functionally committed in response to these mediators could be of therapeutic advantage.

摘要

目的

骨关节炎(OA)中观察到滑膜炎伴免疫细胞浸润增加。鉴于滑膜炎的炎症状态,我们探究了OA滑膜(OAS)的蛋白质谱及其对循环单核细胞活化、迁移和功能定向的影响。

方法

从终末期OA患者(n = 8)和创伤患者(创伤基线对照:TBC;n = 8)获取膝关节滑膜,用于苏木精-伊红(H&E)组织学、免疫组化(iNOS)、液相色谱-质谱联用飞行时间质谱(LCMS-QTOF)和基质辅助激光解吸电离成像(MALDI-成像)分析。使用Transwell小室(n = 6)观察外周血单核细胞对OAS条件培养基(OACM)的反应。迁移的细胞在扫描电子显微镜(SEM)下捕获,用相差显微镜照片定量,并用流式细胞术、基因表达阵列/qPCR和乳胶珠(LB)吞噬试验分别研究其活化受体(CCR2、CXCR2、CX3CR1和CD11b)、促炎基因和吞噬潜能。

结果

维恩图显示OAS中有119种典型蛋白质,而TBCS中有55种蛋白质。STRING蛋白质网络分析表明蛋白质与基因本体论(GO)之间存在独特联系,并揭示与TBC相比,OAS中与白细胞介导的免疫相关的蛋白质。MALDI-成像显示在2234.97、2522.61、2627.21、3329.50和3539.69 m/z处有典型的定位蛋白质,免疫组化证实OA滑膜中有促炎iNOS表达。与无血清培养基(SFM)相比,CD14⁺CD16⁻经典单核细胞在OACM中显著迁移,并表达CCR2、CXCR2和CD11b受体、TNFRSF11A、MAPK1、S100A8、HSPB1、ITGAL、NFATC1、IL13RA1、CD93、IL-1β、TNF-α和MYD88基因,且LB摄取增加。

结论

我们的研究结果表明,OA滑膜的差异蛋白质谱以及响应这些介质而迁移、活化和功能定向的经典单核细胞可能具有治疗优势。

https://cdn.ncbi.nlm.nih.gov/pmc/blobs/6a2f/9464827/a651a03734a2/fmed-09-904721-g001.jpg

文献AI研究员

20分钟写一篇综述,助力文献阅读效率提升50倍。

立即体验

用中文搜PubMed

大模型驱动的PubMed中文搜索引擎

马上搜索

文档翻译

学术文献翻译模型,支持多种主流文档格式。

立即体验