Suppr超能文献

通过丝氨酸和甘氨酸饥饿使癌细胞对放射治疗敏感。

Sensitisation of cancer cells to radiotherapy by serine and glycine starvation.

机构信息

School of Cancer Sciences, Wolfson Wohl Cancer Research Centre, University of Glasgow, Glasgow, UK.

Division of Oncogenomics, The Netherlands Cancer Institute, Plesmanlaan 121, 1066 CX, Amsterdam, The Netherlands.

出版信息

Br J Cancer. 2022 Nov;127(10):1773-1786. doi: 10.1038/s41416-022-01965-6. Epub 2022 Sep 17.

Abstract

BACKGROUND

Cellular metabolism is an integral component of cellular adaptation to stress, playing a pivotal role in the resistance of cancer cells to various treatment modalities, including radiotherapy. In response to radiotherapy, cancer cells engage antioxidant and DNA repair mechanisms which mitigate and remove DNA damage, facilitating cancer cell survival. Given the reliance of these resistance mechanisms on amino acid metabolism, we hypothesised that controlling the exogenous availability of the non-essential amino acids serine and glycine would radiosensitise cancer cells.

METHODS

We exposed colorectal, breast and pancreatic cancer cell lines/organoids to radiation in vitro and in vivo in the presence and absence of exogenous serine and glycine. We performed phenotypic assays for DNA damage, cell cycle, ROS levels and cell death, combined with a high-resolution untargeted LCMS metabolomics and RNA-Seq.

RESULTS

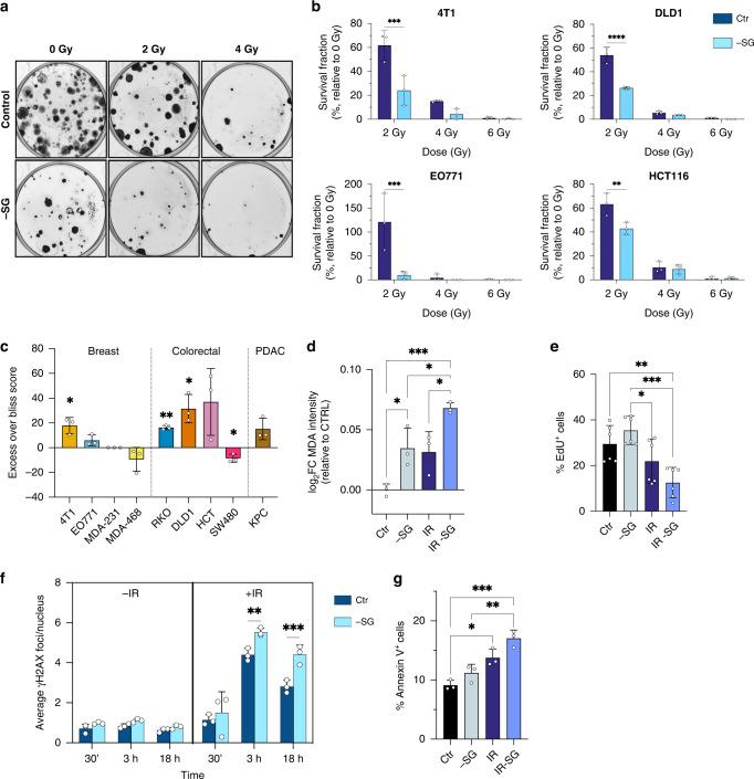
Serine and glycine restriction sensitised a range of cancer cell lines, patient-derived organoids and syngeneic mouse tumour models to radiotherapy. Comprehensive metabolomic and transcriptomic analysis of central carbon metabolism revealed that amino acid restriction impacted not only antioxidant response and nucleotide synthesis but had a marked inhibitory effect on the TCA cycle.

CONCLUSION

Dietary restriction of serine and glycine is a viable radio-sensitisation strategy in cancer.

摘要

背景

细胞代谢是细胞适应应激的一个组成部分,在癌症细胞对包括放疗在内的各种治疗方式的抵抗中起着关键作用。为了应对放疗,癌细胞会启动抗氧化和 DNA 修复机制,减轻和清除 DNA 损伤,从而促进癌细胞的存活。鉴于这些抵抗机制依赖于氨基酸代谢,我们假设控制非必需氨基酸丝氨酸和甘氨酸的外源性可用性将使癌细胞对放疗敏感。

方法

我们在体外和体内环境下,使结直肠、乳腺和胰腺癌细胞系/类器官在存在和不存在外源性丝氨酸和甘氨酸的情况下接受放疗。我们进行了 DNA 损伤、细胞周期、ROS 水平和细胞死亡的表型检测,同时结合了高分辨率非靶向 LCMS 代谢组学和 RNA-Seq 分析。

结果

丝氨酸和甘氨酸的限制使多种癌细胞系、患者来源的类器官和同基因小鼠肿瘤模型对放疗更加敏感。对中心碳代谢的综合代谢组学和转录组学分析表明,氨基酸限制不仅影响抗氧化反应和核苷酸合成,而且对 TCA 循环有明显的抑制作用。

结论

丝氨酸和甘氨酸的饮食限制是癌症放疗增敏的一种可行策略。

https://cdn.ncbi.nlm.nih.gov/pmc/blobs/ec27/9643498/db99ca7503e8/41416_2022_1965_Fig1_HTML.jpg

文献AI研究员

20分钟写一篇综述,助力文献阅读效率提升50倍。

立即体验

用中文搜PubMed

大模型驱动的PubMed中文搜索引擎

马上搜索

文档翻译

学术文献翻译模型,支持多种主流文档格式。

立即体验