Suppr超能文献

海藻糖-肌肽通过调节急性炎症和锌(II)离子稳态来预防脊髓损伤的影响。

Trehalose-Carnosine Prevents the Effects of Spinal Cord Injury Through Regulating Acute Inflammation and Zinc(II) Ion Homeostasis.

机构信息

Department of Chemical, Biological, Pharmaceutical and Environmental Science, University of Messina, Viale Ferdinando Stagno D'Alcontres, 31-98166, Messina, Italy.

Institute of Crystallography, National Council of Research, CNR, Via Paolo Gaifami 18, 95126, Catania, Italy.

出版信息

Cell Mol Neurobiol. 2023 May;43(4):1637-1659. doi: 10.1007/s10571-022-01273-w. Epub 2022 Sep 19.

Abstract

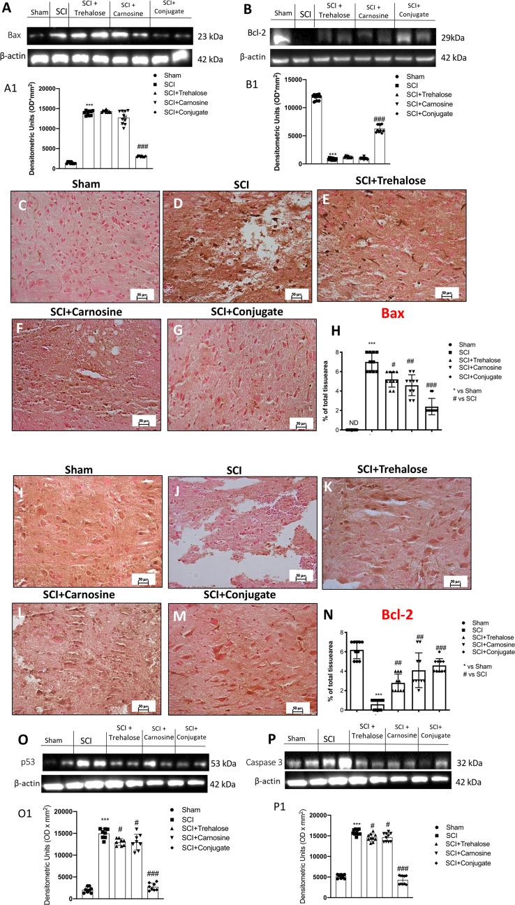
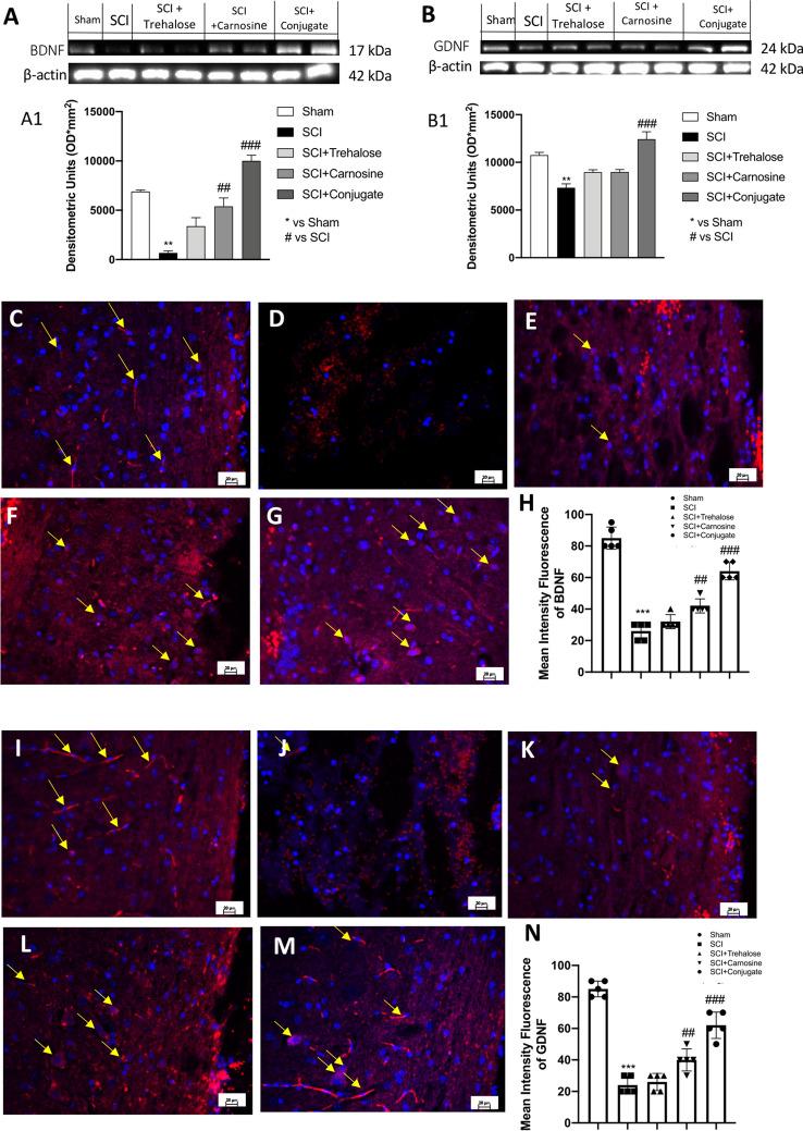
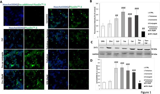
Spinal cord injury (SCI) leads to long-term and permanent motor dysfunctions, and nervous system abnormalities. Injury to the spinal cord triggers a signaling cascade that results in activation of the inflammatory cascade, apoptosis, and Zn(II) ion homeostasis. Trehalose (Tre), a nonreducing disaccharide, and L-carnosine (Car), (β-alanyl-L-histidine), one of the endogenous histidine dipeptides have been recognized to suppress early inflammatory effects, oxidative stress and to possess neuroprotective effects. We report on the effects of the conjugation of Tre with Car (Tre-car) in reducing inflammation in in vitro and in vivo models. The in vitro study was performed using rat pheochromocytoma cells (PC12 cell line). After 24 h, Tre-car, Car, Tre, and Tre + Car mixture treatments, cells were collected and used to investigate Zn homeostasis. The in vivo model of SCI was induced by extradural compression of the spinal cord at the T6-T8 levels. After treatments with Tre, Car and Tre-Car conjugate 1 and 6 h after SCI, spinal cord tissue was collected for analysis. In vitro results demonstrated the ionophore effect and chelating features of L-carnosine and its conjugate. In vivo, the Tre-car conjugate treatment counteracted the activation of the early inflammatory cascade, oxidative stress and apoptosis after SCI. The Tre-car conjugate stimulated neurotrophic factors release, and influenced Zn homeostasis. We demonstrated that Tre-car, Tre and Car treatments improved tissue recovery after SCI. Tre-car decreased proinflammatory, oxidative stress mediators release, upregulated neurotrophic factors and restored Zn homeostasis, suggesting that Tre-car may represent a promising therapeutic agent for counteracting the consequences of SCI.

摘要

脊髓损伤 (SCI) 导致长期和永久性运动功能障碍以及神经系统异常。脊髓损伤会引发信号级联反应,导致炎症级联反应、细胞凋亡和 Zn(II) 离子稳态的激活。海藻糖 (Tre) 是一种非还原二糖,L-肉碱 (Car)(β-丙氨酸-L-组氨酸)是内源性组氨酸二肽之一,已被证明可抑制早期炎症反应、氧化应激并具有神经保护作用。我们报告了 Tre 与 Car(Tre-car)缀合在减少体外和体内模型中炎症的作用。体外研究使用大鼠嗜铬细胞瘤细胞 (PC12 细胞系) 进行。24 小时后,Tre-car、Car、Tre 和 Tre+Car 混合物处理后,收集细胞用于研究 Zn 稳态。SCI 的体内模型通过在 T6-T8 水平硬膜外压迫脊髓来诱导。SCI 后 1 和 6 小时用 Tre、Car 和 Tre-Car 缀合物进行治疗后,收集脊髓组织进行分析。体外结果表明 L-肉碱及其缀合物具有离子载体作用和螯合特性。在体内,Tre-car 缀合物治疗可逆转 SCI 后早期炎症级联反应、氧化应激和细胞凋亡的激活。Tre-car 缀合物刺激神经营养因子的释放,并影响 Zn 稳态。我们证明 Tre-car、Tre 和 Car 治疗可改善 SCI 后的组织恢复。Tre-car 减少了促炎、氧化应激介质的释放,上调了神经营养因子并恢复了 Zn 稳态,这表明 Tre-car 可能代表一种有前途的治疗剂,可对抗 SCI 的后果。

https://cdn.ncbi.nlm.nih.gov/pmc/blobs/9993/11412431/489cf9bcc7d3/10571_2022_1273_Sch1_HTML.jpg

文献AI研究员

20分钟写一篇综述,助力文献阅读效率提升50倍。

立即体验

用中文搜PubMed

大模型驱动的PubMed中文搜索引擎

马上搜索

文档翻译

学术文献翻译模型,支持多种主流文档格式。

立即体验