Suppr超能文献

非洲裔美国人相关基因表达谱在三阴性乳腺癌中改变肿瘤生物学和临床结局,并与非洲裔女性相关。

African Ancestry-Associated Gene Expression Profiles in Triple-Negative Breast Cancer Underlie Altered Tumor Biology and Clinical Outcome in Women of African Descent.

机构信息

Department of Surgery, Weill Cornell Medical College, New York, New York.

Department of Genetics, University of Georgia, Athens, Georgia.

出版信息

Cancer Discov. 2022 Nov 2;12(11):2530-2551. doi: 10.1158/2159-8290.CD-22-0138.

Abstract

UNLABELLED

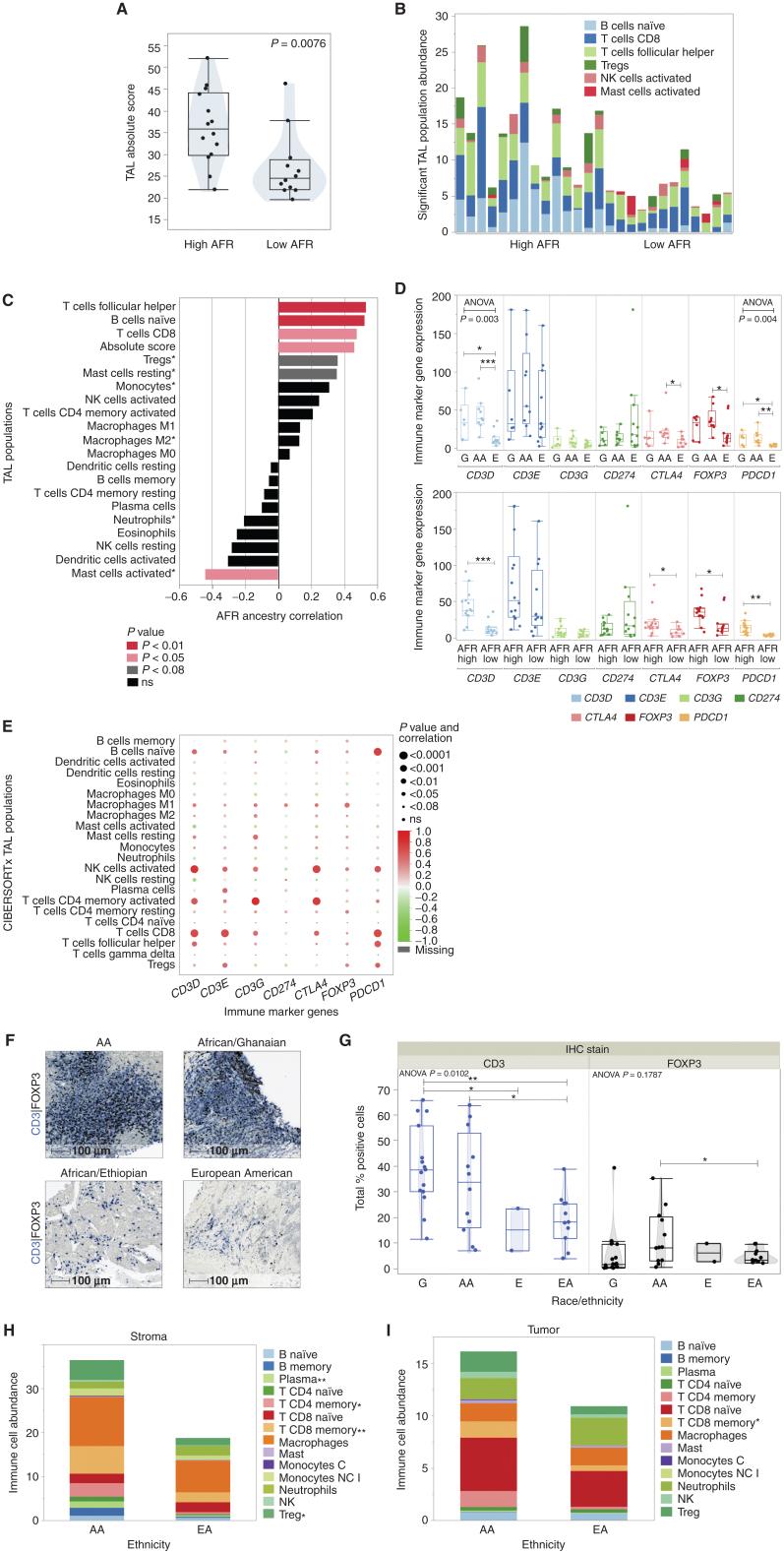
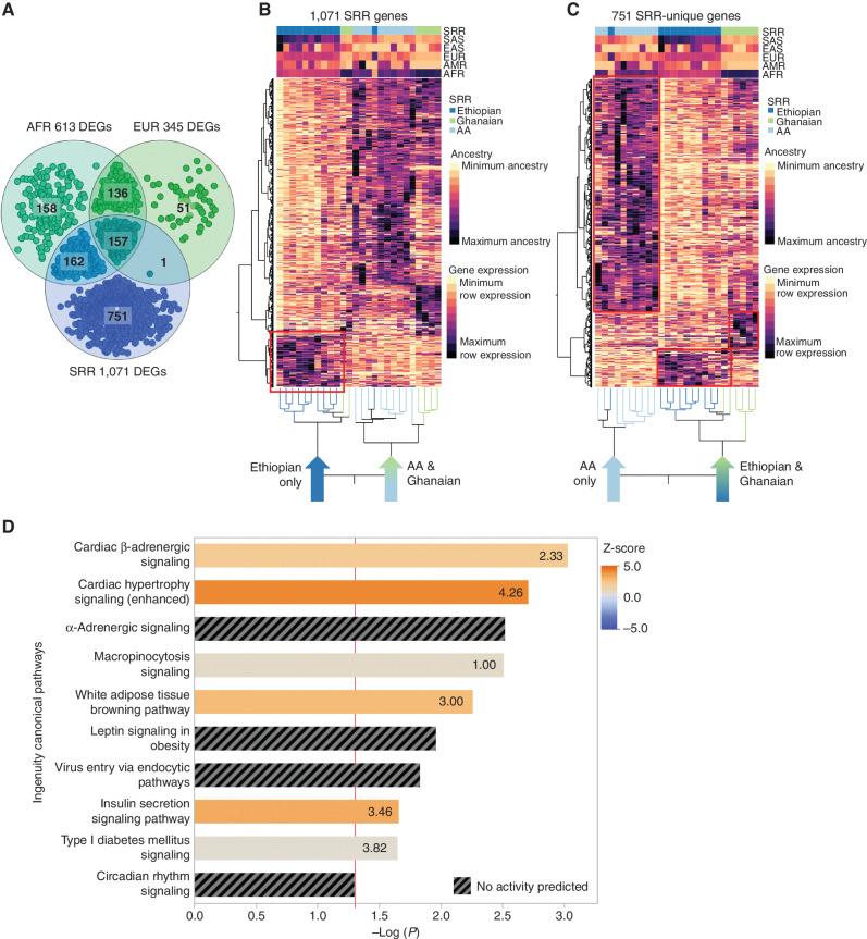
Women of sub-Saharan African descent have disproportionately higher incidence of triple-negative breast cancer (TNBC) and TNBC-specific mortality across all populations. Population studies show racial differences in TNBC biology, including higher prevalence of basal-like and quadruple-negative subtypes in African Americans (AA). However, previous investigations relied on self-reported race (SRR) of primarily U.S. populations. Due to heterogeneous genetic admixture and biological consequences of social determinants, the true association of African ancestry with TNBC biology is unclear. To address this, we conducted RNA sequencing on an international cohort of AAs, as well as West and East Africans with TNBC. Using comprehensive genetic ancestry estimation in this African-enriched cohort, we found expression of 613 genes associated with African ancestry and 2,000+ associated with regional African ancestry. A subset of African-associated genes also showed differences in normal breast tissue. Pathway enrichment and deconvolution of tumor cellular composition revealed that tumor-associated immunologic profiles are distinct in patients of African descent.

SIGNIFICANCE

Our comprehensive ancestry quantification process revealed that ancestry-associated gene expression profiles in TNBC include population-level distinctions in immunologic landscapes. These differences may explain some differences in race-group clinical outcomes. This study shows the first definitive link between African ancestry and the TNBC immunologic landscape, from an African-enriched international multiethnic cohort. See related commentary by Hamilton et al., p. 2496. This article is highlighted in the In This Issue feature, p. 2483.

摘要

未加标注

在所有人群中,撒哈拉以南非洲裔女性的三阴性乳腺癌(TNBC)发病率和 TNBC 特异性死亡率都不成比例地更高。人群研究表明,TNBC 生物学存在种族差异,包括非裔美国人(AA)中基底样和四阴性亚型的患病率更高。然而,以前的研究依赖于主要来自美国人群的自我报告种族(SRR)。由于遗传混合和社会决定因素的生物学后果存在异质性,非洲血统与 TNBC 生物学的真正关联尚不清楚。为了解决这个问题,我们对患有 TNBC 的 AA 以及西非和东非的国际队列进行了 RNA 测序。在这个富含非洲人的队列中,我们使用全面的遗传祖先估计,发现了与非洲祖先相关的 613 个基因和与非洲地区祖先相关的 2000 多个基因的表达。一部分与非洲相关的基因在正常乳腺组织中也表现出差异。肿瘤细胞组成的途径富集和去卷积表明,非洲裔患者的肿瘤相关免疫谱是不同的。

意义

我们全面的祖先定量过程表明,TNBC 中与祖先相关的基因表达谱包括免疫景观的人群水平差异。这些差异可能解释了某些种族群体临床结果的差异。这项研究从一个富含非洲人的国际多民族队列中首次明确了非洲血统与 TNBC 免疫景观之间的联系。请参阅 Hamilton 等人的相关评论,第 2496 页。本文在本期特色文章中突出显示,第 2483 页。

https://cdn.ncbi.nlm.nih.gov/pmc/blobs/8baa/9627137/56efe7be2a21/2530fig1.jpg

文献AI研究员

20分钟写一篇综述,助力文献阅读效率提升50倍。

立即体验

用中文搜PubMed

大模型驱动的PubMed中文搜索引擎

马上搜索

文档翻译

学术文献翻译模型,支持多种主流文档格式。

立即体验