Suppr超能文献

TNFα 基因缺失小鼠中激光诱导脉络膜新生血管的延迟消退。

Delayed regression of laser-induced choroidal neovascularization in TNFα-null mice.

机构信息

Department of Ophthalmology, Wakayama Medical University, Wakayama, Japan.

出版信息

J Cell Mol Med. 2022 Oct;26(20):5315-5325. doi: 10.1111/jcmm.17562. Epub 2022 Sep 20.

Abstract

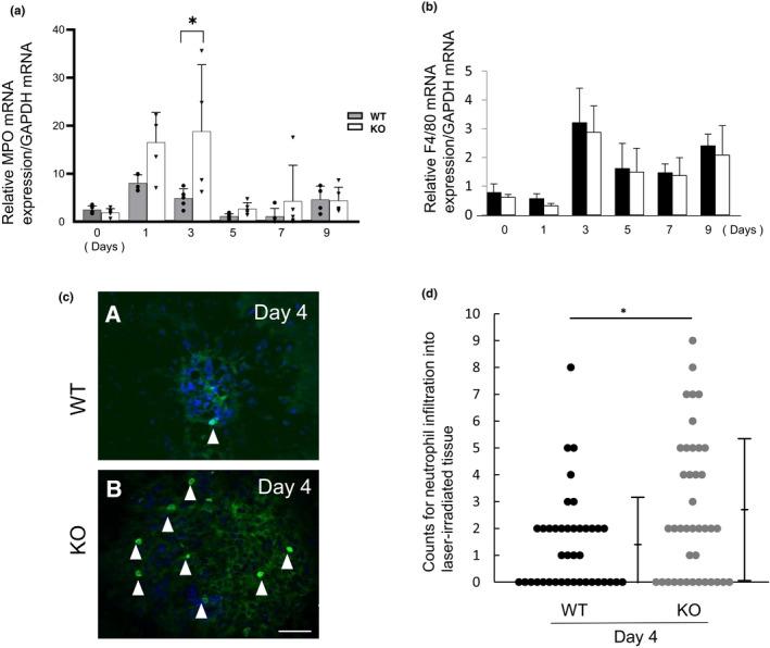
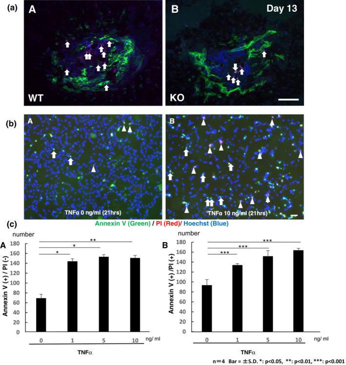
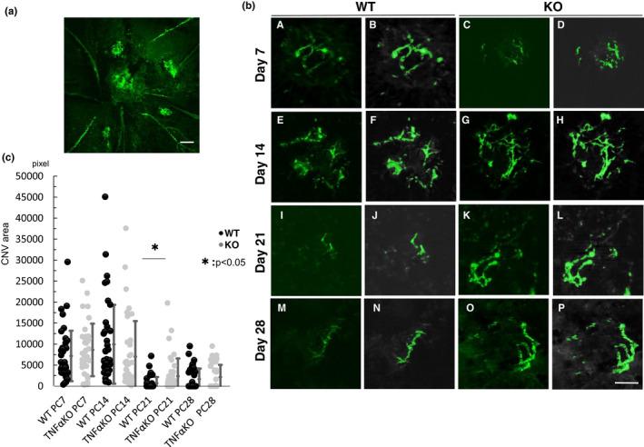
We investigated the effects of lacking TNFα on the development and regression of Argon-laser-induced choroidal neovascularization (CNV) in mice. We lasered ocular fundus for induction of CNV in both wild-type (WT) and TNFα-null (KO) mice. Fluorescence angiography was performed to examine the size of CNV lesions. Gene expression pattern of wound healing-related components was examined. The effects of exogenous TNFα on apoptosis of human retinal microvascular endothelial cells (HRMECs) and on the tube-like structure of the cells were investigated in vitro. The results showed that Argon-laser irradiation-induced CNV was significantly larger in KO mice than WT mice on Day 21, but not at other timepoints. Lacking TNFα increased neutrophil population in the lesion. The distribution of cleaved caspase3-labelled apoptotic cells was more frequently observed in the laser-irradiated tissue in a WT mouse as compared with a KO mouse. Exogenous TNFα induced apoptosis of HRMECs and accelerated regression of tube-like structure of HRMECs in cell culture. Taken together, TNFα gene knockout delays the regression of laser-induced CNV in mice. The mechanism underlying the phenotype might include the augmentation of neutrophil population in the treated tissue and attenuation of vascular endothelial cell apoptosis.

摘要

我们研究了缺乏 TNFα 对氩激光诱导的脉络膜新生血管(CNV)在小鼠中发展和消退的影响。我们对野生型(WT)和 TNFα 基因敲除(KO)小鼠的眼部眼底进行激光照射,以诱导 CNV。通过荧光血管造影检查 CNV 病变的大小。检查伤口愈合相关成分的基因表达模式。在体外研究外源性 TNFα 对人视网膜微血管内皮细胞(HRMEC)凋亡和细胞管状结构的影响。结果表明,在第 21 天,KO 小鼠的氩激光照射诱导的 CNV 明显大于 WT 小鼠,但在其他时间点则不然。缺乏 TNFα 会增加病变中的中性粒细胞数量。与 KO 小鼠相比,WT 小鼠激光照射组织中 cleaved caspase3 标记的凋亡细胞的分布更为频繁。外源性 TNFα 诱导 HRMEC 凋亡,并加速细胞培养中 HRMEC 管状结构的消退。综上所述,TNFα 基因敲除可延迟小鼠激光诱导的 CNV 的消退。表型的潜在机制可能包括治疗组织中中性粒细胞数量的增加和血管内皮细胞凋亡的减弱。

https://cdn.ncbi.nlm.nih.gov/pmc/blobs/0c99/9575074/58c44ee72378/JCMM-26-5315-g002.jpg

文献AI研究员

20分钟写一篇综述,助力文献阅读效率提升50倍。

立即体验

用中文搜PubMed

大模型驱动的PubMed中文搜索引擎

马上搜索

文档翻译

学术文献翻译模型,支持多种主流文档格式。

立即体验