Suppr超能文献

p27 调节小胶质细胞的形态和吞噬活性。

p27 Modulates the Morphology and Phagocytic Activity of Microglia.

机构信息

UHasselt, Hasselt University, BIOMED, 3500 Hasselt, Belgium.

Laboratory of Molecular Regulation of Neurogenesis, GIGA-Stem Cells, Interdisciplinary Cluster for Applied Genoproteomics (GIGA-R), University of Liège, C.H.U. Sar-Tilman, 4000 Liège, Belgium.

出版信息

Int J Mol Sci. 2022 Sep 9;23(18):10432. doi: 10.3390/ijms231810432.

Abstract

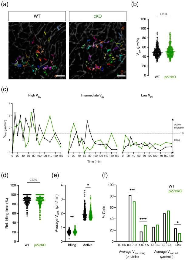
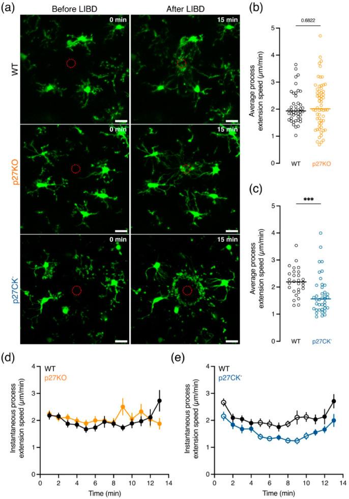
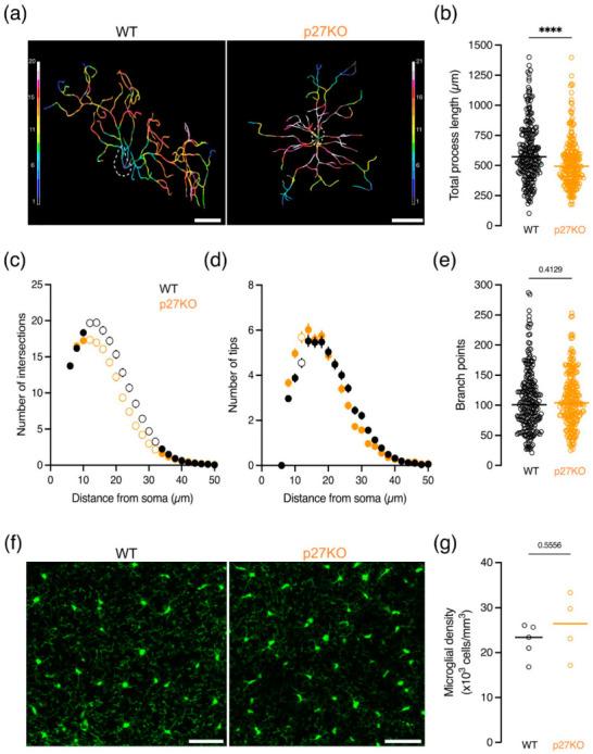
p27 is a multifunctional protein that promotes cell cycle exit by blocking the activity of cyclin/cyclin-dependent kinase complexes as well as migration and motility via signaling pathways that converge on the actin and microtubule cytoskeleton. Despite the broad characterization of p27 function in neural cells, little is known about its relevance in microglia. Here, we studied the role of p27 in microglia using a combination of in vitro and in situ approaches. While the loss of p27 did not affect microglial density in the cerebral cortex, it altered their morphological complexity in situ. However, despite the presence of p27 in microglial processes, as shown by immunofluorescence in cultured cells, loss of p27 did not change microglial process motility and extension after applying laser-induced brain damage in cortical brain slices. Primary microglia lacking p27 showed increased phagocytic uptake of synaptosomes, while a cell cycle dead variant negatively affected phagocytosis. These findings indicate that p27 plays specific roles in microglia.

摘要

p27 是一种多功能蛋白,通过阻断细胞周期蛋白/细胞周期依赖性激酶复合物的活性以及通过信号通路来阻止迁移和运动,这些信号通路集中在肌动蛋白和微管细胞骨架上。尽管 p27 在神经细胞中的功能得到了广泛的描述,但关于其在小胶质细胞中的相关性知之甚少。在这里,我们使用体外和原位方法研究了 p27 在小胶质细胞中的作用。虽然 p27 的缺失不会影响大脑皮层中小胶质细胞的密度,但会改变它们在原位的形态复杂性。然而,尽管在培养细胞的免疫荧光中显示 p27 存在于小胶质细胞的突起中,但在皮质脑片上应用激光诱导脑损伤后,p27 的缺失并没有改变小胶质细胞突起的运动和延伸。缺乏 p27 的原代小胶质细胞显示出摄取突触小体的吞噬作用增加,而细胞周期死亡变体则对吞噬作用产生负面影响。这些发现表明 p27 在小胶质细胞中发挥特定作用。

https://cdn.ncbi.nlm.nih.gov/pmc/blobs/9c23/9499407/5861638bc070/ijms-23-10432-g001.jpg

文献AI研究员

20分钟写一篇综述,助力文献阅读效率提升50倍。

立即体验

用中文搜PubMed

大模型驱动的PubMed中文搜索引擎

马上搜索

文档翻译

学术文献翻译模型,支持多种主流文档格式。

立即体验