Suppr超能文献

表没食子儿茶素没食子酸酯通过抑制自噬的AKT/AMPK/mTOR磷酸化途径保护小鼠大脑免受脑缺血/再灌注损伤。

EGCG protects the mouse brain against cerebral ischemia/reperfusion injury by suppressing autophagy the AKT/AMPK/mTOR phosphorylation pathway.

作者信息

Wang Li, Dai Maosha, Ge Yangyang, Chen Jiayi, Wang Chenchen, Yao Chengye, Lin Yun

机构信息

Department of Anesthesiology, Union Hospital, Tongji Medical College, Huazhong University of Science and Technology, Wuhan, China.

Department of Neurology, Union Hospital, Tongji Medical College, Huazhong University of Science and Technology, Wuhan, China.

出版信息

Front Pharmacol. 2022 Sep 6;13:921394. doi: 10.3389/fphar.2022.921394. eCollection 2022.

Abstract

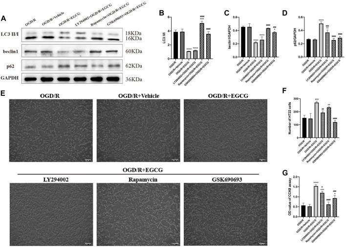
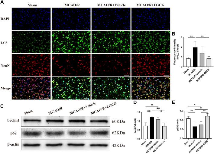
Stroke remains one of the leading reasons of mortality and physical disability worldwide. The treatment of cerebral ischemic stroke faces challenges, partly due to a lack of effective treatments. In this study, we demonstrated that autophagy was stimulated by transient middle cerebral artery occlusion/reperfusion (MCAO/R) and oxygen-glucose deprivation/reoxygenation (OGD/R). Treatment with (-)-epigallocatechin-3-gallate (EGCG), a bioactive ingredient in green tea, was able to mitigate cerebral ischemia/reperfusion injury (CIRI), given the evidence that EGCG administration could reduce the infarct volume and protect poststroke neuronal loss in MCAO/R mice and attenuate cell loss in OGD/R-challenged HT22 cells through suppressing autophagy activity. Mechanistically, EGCG inhibited autophagy modulating the AKT/AMPK/mTOR phosphorylation pathway both and models of stroke, which was further confirmed by the results that the administration of GSK690693, an AKT/AMPK inhibitor, and rapamycin, an inhibitor of mTOR, reversed aforementioned changes in autophagy and AKT/AMPK/mTOR signaling pathway. Overall, the application of EGCG relieved CIRI by suppressing autophagy the AKT/AMPK/mTOR phosphorylation pathway.

摘要

中风仍然是全球范围内导致死亡和身体残疾的主要原因之一。脑缺血性中风的治疗面临挑战,部分原因是缺乏有效的治疗方法。在本研究中,我们证明自噬可由短暂性大脑中动脉闭塞/再灌注(MCAO/R)和氧糖剥夺/复氧(OGD/R)诱导。绿茶中的生物活性成分(-)-表没食子儿茶素-3-没食子酸酯(EGCG)能够减轻脑缺血/再灌注损伤(CIRI),因为有证据表明,给予EGCG可减少MCAO/R小鼠的梗死体积并保护中风后神经元损失,以及通过抑制自噬活性减轻OGD/R处理的HT22细胞中的细胞损失。从机制上讲,EGCG在中风的体内和体外模型中均通过调节AKT/AMPK/mTOR磷酸化途径来抑制自噬,这一结果进一步得到证实,即给予AKT/AMPK抑制剂GSK690693和mTOR抑制剂雷帕霉素可逆转上述自噬和AKT/AMPK/mTOR信号通路的变化。总体而言,EGCG通过抑制AKT/AMPK/mTOR磷酸化途径的自噬来减轻CIRI。

https://cdn.ncbi.nlm.nih.gov/pmc/blobs/4480/9489224/e7fa5896ced3/fphar-13-921394-g001.jpg

文献AI研究员

20分钟写一篇综述,助力文献阅读效率提升50倍。

立即体验

用中文搜PubMed

大模型驱动的PubMed中文搜索引擎

马上搜索

文档翻译

学术文献翻译模型,支持多种主流文档格式。

立即体验