Suppr超能文献

单细胞分析显示,癌症相关成纤维细胞通过 TGF-β/Smad 通路刺激口腔鳞状细胞癌侵袭。

Single-cell analysis reveals that cancer-associated fibroblasts stimulate oral squamous cell carcinoma invasion via the TGF-β/Smad pathway.

机构信息

State Key Laboratory of Oral Diseases, National Clinical Research Center for Oral Diseases, Department of Oral and Maxillofacial Surgery, Department of Medical Affairs, West China Hospital of Stomatology, Sichuan University, Chengdu 610041, China.

State Key Laboratory of Oral Diseases, National Clinical Research Center for Oral Diseases, West China Hospital of Stomatology, Sichuan University, Chengdu 610041, China.

出版信息

Acta Biochim Biophys Sin (Shanghai). 2022 Sep 25;55(2):262-273. doi: 10.3724/abbs.2022132.

Abstract

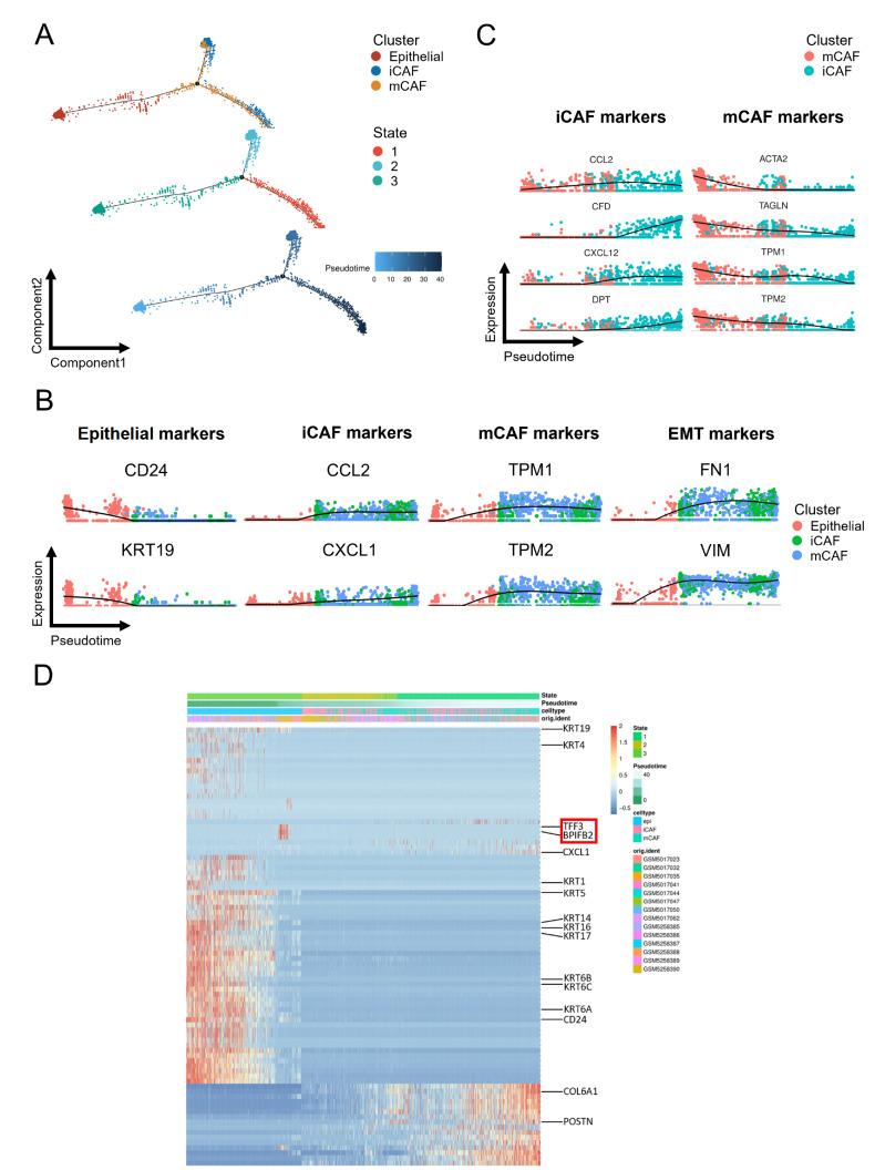
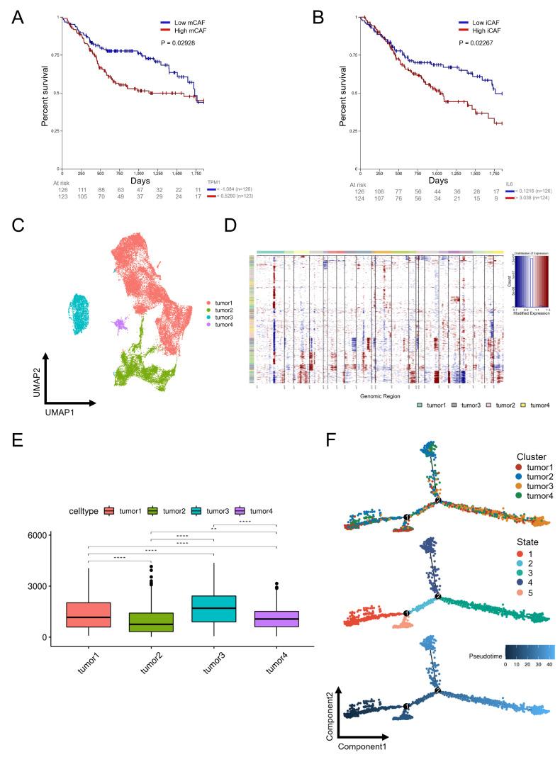
Although substantial progress has been made in cancer biology and treatment, the prognosis of oral squamous cell carcinoma (OSCC) is still not satisfactory because of local tumor invasion and frequent lymph node metastasis. The tumor microenvironment (TME) is a potential target in which cancer-associated fibroblasts (CAFs) are of great significance due to their interactions with cancer cells. However, the exact mechanism is still unclear. Therefore, we focus on the crosstalk between cancer cells and CAFs and discover that CAFs are the main source of TGF-β1. Transwell assays and western blot analysis further prove that CAFs activate the TGF-β1/Smad pathway to promote OSCC invasion. Through survival analysis, we confirm that CAF overexpression is correlated with poor overall survival in OSCC. To further elucidate the origin and role of CAFs in OSCC, we analyze single-cell RNA sequencing (scRNA-seq) data from 14 OSCC tumor samples and identify four distinct cell types, including CAFs, in the TME, indicating high intratumoral heterogeneity. Then, two subtypes of CAFs, namely, myofibroblasts (mCAFs) and inflammatory CAFs (iCAFs), are further distinguished. Based on the differentially upregulated genes of mCAFs and iCAFs, GO enrichment analysis reveals their different roles in OSCC progression. Furthermore, the gene expression pattern is dynamically altered across pseudotime, potentially taking part in the transformation from epithelial to mCAFs or iCAFs through the epithelial to mesenchymal transition.

摘要

尽管在癌症生物学和治疗方面取得了重大进展,但由于局部肿瘤侵袭和频繁的淋巴结转移,口腔鳞状细胞癌(OSCC)的预后仍然不尽如人意。肿瘤微环境(TME)是一个潜在的靶点,其中癌症相关成纤维细胞(CAFs)由于与癌细胞的相互作用而具有重要意义。然而,确切的机制仍不清楚。因此,我们专注于癌细胞和 CAFs 之间的串扰,并发现 CAFs 是 TGF-β1 的主要来源。Transwell 测定和 Western blot 分析进一步证明 CAFs 通过激活 TGF-β1/Smad 通路促进 OSCC 侵袭。通过生存分析,我们证实 CAF 过表达与 OSCC 的总生存期不良相关。为了进一步阐明 CAFs 在 OSCC 中的起源和作用,我们分析了来自 14 个 OSCC 肿瘤样本的单细胞 RNA 测序(scRNA-seq)数据,并在 TME 中鉴定出包括 CAFs 在内的四种不同的细胞类型,表明肿瘤内异质性很高。然后,进一步区分 CAFs 的两种亚型,即肌成纤维细胞(mCAFs)和炎症性 CAFs(iCAFs)。基于 mCAFs 和 iCAFs 的差异上调基因,GO 富集分析揭示了它们在 OSCC 进展中的不同作用。此外,基因表达模式在伪时间上动态改变,可能通过上皮细胞向间充质转化参与从上皮细胞向 mCAFs 或 iCAFs 的转化。

https://cdn.ncbi.nlm.nih.gov/pmc/blobs/3474/10157546/b46c26f7af55/abbs-2022-386-t1.jpg

文献AI研究员

20分钟写一篇综述,助力文献阅读效率提升50倍。

立即体验

用中文搜PubMed

大模型驱动的PubMed中文搜索引擎

马上搜索

文档翻译

学术文献翻译模型,支持多种主流文档格式。

立即体验