Suppr超能文献

细胞周期阻滞的分子结构。

The molecular architecture of cell cycle arrest.

机构信息

Department of Genetics, University of North Carolina at Chapel Hill, Chapel Hill, NC, USA.

Computational Medicine Program, University of North Carolina at Chapel Hill, Chapel Hill, NC, USA.

出版信息

Mol Syst Biol. 2022 Sep;18(9):e11087. doi: 10.15252/msb.202211087.

Abstract

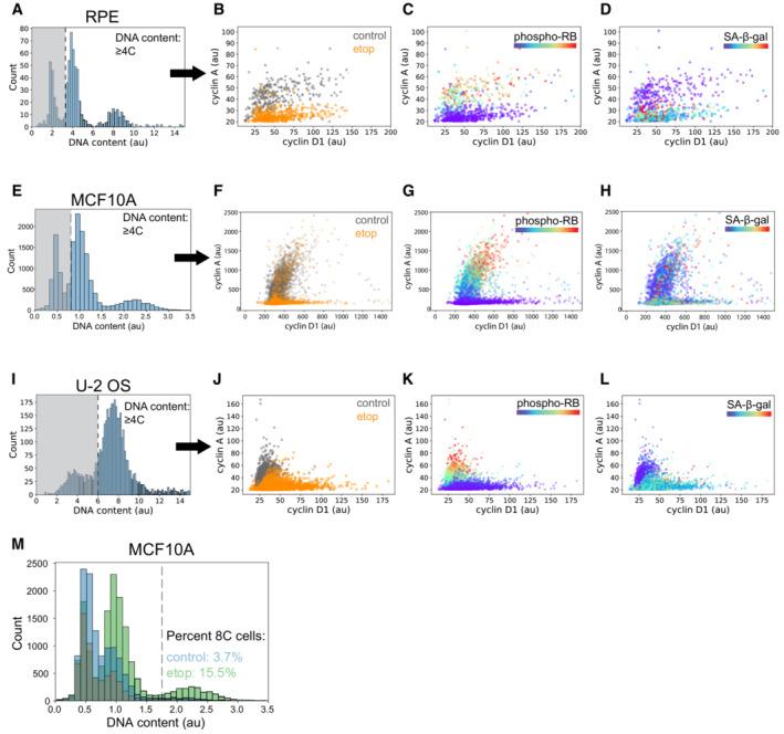
The cellular decision governing the transition between proliferative and arrested states is crucial to the development and function of every tissue. While the molecular mechanisms that regulate the proliferative cell cycle are well established, we know comparatively little about what happens to cells as they diverge into cell cycle arrest. We performed hyperplexed imaging of 47 cell cycle effectors to obtain a map of the molecular architecture that governs cell cycle exit and progression into reversible ("quiescent") and irreversible ("senescent") arrest states. Using this map, we found multiple points of divergence from the proliferative cell cycle; identified stress-specific states of arrest; and resolved the molecular mechanisms governing these fate decisions, which we validated by single-cell, time-lapse imaging. Notably, we found that cells can exit into senescence from either G1 or G2; however, both subpopulations converge onto a single senescent state with a G1-like molecular signature. Cells can escape from this "irreversible" arrest state through the upregulation of G1 cyclins. This map provides a more comprehensive understanding of the overall organization of cell proliferation and arrest.

摘要

细胞决定从增殖状态过渡到静止状态的过程对于每种组织的发育和功能都至关重要。虽然调控增殖细胞周期的分子机制已经得到很好的阐明,但我们对细胞在进入细胞周期静止时发生的情况知之甚少。我们对 47 种细胞周期效应物进行了超多重成像,以获得控制细胞周期退出和进入可逆(“静止”)和不可逆(“衰老”)静止状态的分子结构图谱。利用该图谱,我们发现了从增殖细胞周期中出现的多个分歧点;确定了特定于应激的静止状态;并解析了控制这些命运决定的分子机制,我们通过单细胞、延时成像对其进行了验证。值得注意的是,我们发现细胞可以从 G1 或 G2 进入衰老;然而,这两个亚群都汇聚到具有 G1 样分子特征的单一衰老状态。细胞可以通过上调 G1 周期蛋白从这种“不可逆”的静止状态中逃脱。该图谱提供了对细胞增殖和静止总体组织的更全面理解。

https://cdn.ncbi.nlm.nih.gov/pmc/blobs/55c5/9511499/77c7594a022b/MSB-18-e11087-g002.jpg

文献AI研究员

20分钟写一篇综述,助力文献阅读效率提升50倍。

立即体验

用中文搜PubMed

大模型驱动的PubMed中文搜索引擎

马上搜索

文档翻译

学术文献翻译模型,支持多种主流文档格式。

立即体验