Suppr超能文献

AR 和 NSUN2 之间积极的表观遗传调控环路促进前列腺癌的进展。

Positive epigenetic regulation loop between AR and NSUN2 promotes prostate cancer progression.

机构信息

Department of Urology, Fudan University Shanghai Cancer Center, Shanghai, China.

Qingdao Institute, School of Life Medicine, Department of Urology, Fudan University Shanghai Cancer Center, Fudan University, Qingdao, China.

出版信息

Clin Transl Med. 2022 Sep;12(9):e1028. doi: 10.1002/ctm2.1028.

Abstract

BACKGROUND

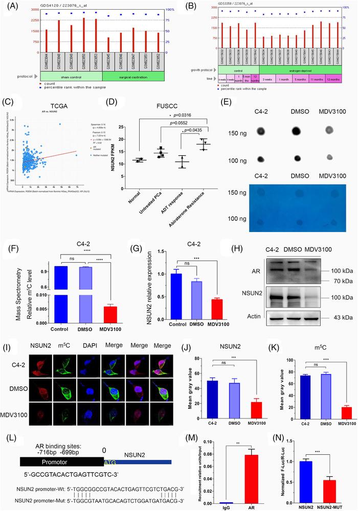
Prostate cancer (PCa) is a major type of cancer in man worldwide. Androgen deprivation therapy (ADT) and the next-generation androgen receptor (AR) pathway inhibitors have acquired great success in treating PCa. However, patients treated with ADT or AR targeted therapy are inevitably developing into castration-resistant prostate cancer (CRPC) or becoming drug resistance. The role of mRNA 5-methylcytosine (m5C) modification in cancers is largely unknown. This study aimed to explore the role of the m5C methyltransferase NSUN2 in Prostate cancer (PCa).

METHODS

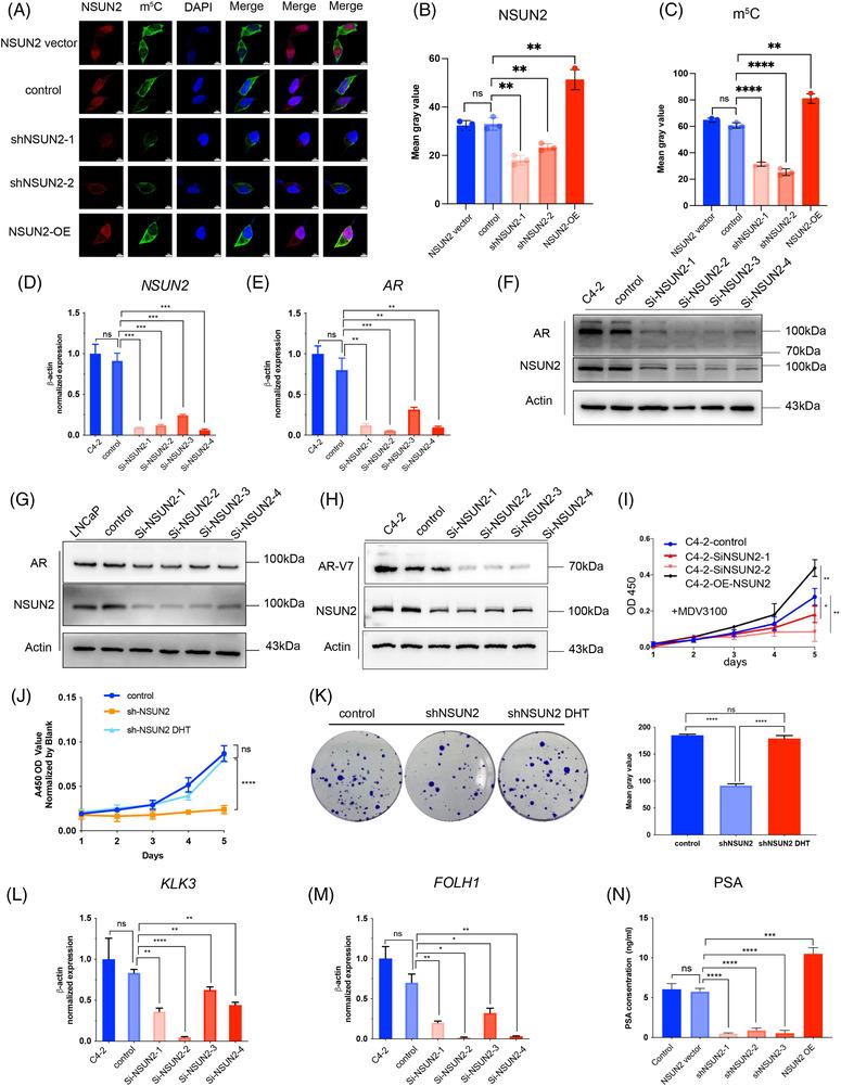
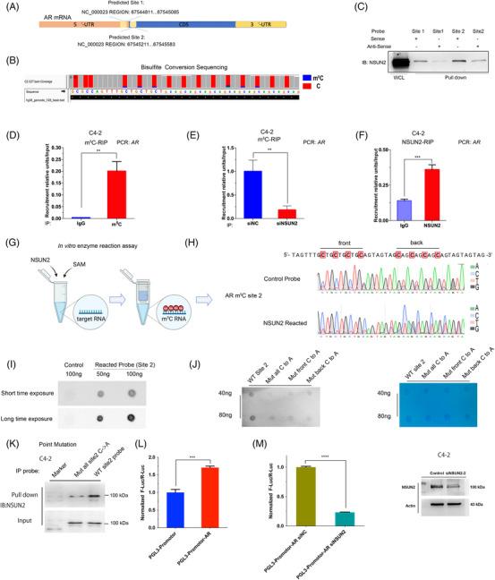
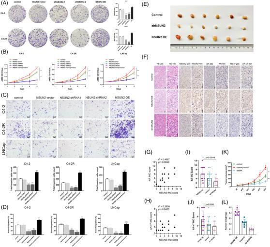
The expression of NSUN2 and its clinicopathological impact were evaluated in PCa cohorts. The effect of NSUN2 on the biological characteristics of PCa cells was investigated on the basis of gain-offunction and loss-of-function analyses. Subcutaneous models further uncovered the role of NSUN2 in tumor growth. Epi-transcriptome assays with RNA bisulfite sequencing (RNA-BisSeq) analysis and in vitro enzyme reaction assays were performed to validate the targeted effect of NSUN2 on AR. AR-binding sites in the NSUN2 promoter were investigated by ChIP and luciferase assays to uncover the interplay between NSUN2 and AR signaling. RIP-qPCR and EMSA methods were performed to confirm that YBX1 binds to AR m C sites.

RESULTS

NSUN2 is highly expressed in PCa and predicts poor outcome. NSUN2 plays roles as a PCa oncogene both in vitro and in vivo. Depletion of NSUN2 results in decreased expression and activities of AR, including AR-V7. Mechanistically, NSUN2 posttranscriptionally stabilized AR by cluster m C modification in a m5CYBX1-dependent manner. Strikingly, treatment with enzalutamide, an effective AR inhibitor, reduces NSUN2 expression and decreases the m5C modification level in prostate cancer cells. Finally, we found that AR transcriptionally regulates NSUN2.

CONCLUSION

NSUN2 stabilizes AR mRNA through cluster 5-methylcytosine modification and activates a positive feedback loop to promote prostate cancer.

摘要

背景

前列腺癌(PCa)是全球男性中主要的癌症类型。去势治疗(ADT)和下一代雄激素受体(AR)通路抑制剂已在治疗 PCa 方面取得巨大成功。然而,接受 ADT 或 AR 靶向治疗的患者不可避免地会发展为去势抵抗性前列腺癌(CRPC)或产生耐药性。mRNA 5-甲基胞嘧啶(m5C)修饰在癌症中的作用在很大程度上是未知的。本研究旨在探讨 m5C 甲基转移酶 NSUN2 在前列腺癌(PCa)中的作用。

方法

在 PCa 队列中评估 NSUN2 的表达及其临床病理影响。基于功能获得和功能丧失分析,研究 NSUN2 对 PCa 细胞生物学特性的影响。皮下模型进一步揭示了 NSUN2 在肿瘤生长中的作用。采用 RNA 亚硫酸氢盐测序(RNA-BisSeq)分析和体外酶反应测定进行 epi-转录组分析,以验证 NSUN2 对 AR 的靶向作用。通过 ChIP 和荧光素酶测定研究 NSUN2 启动子上的 AR 结合位点,以揭示 NSUN2 和 AR 信号之间的相互作用。采用 RIP-qPCR 和 EMSA 方法证实 YBX1 结合到 AR m C 位点。

结果

NSUN2 在 PCa 中高表达,预测预后不良。NSUN2 在体外和体内均作为 PCa 癌基因发挥作用。NSUN2 耗竭导致 AR 的表达和活性降低,包括 AR-V7。在机制上,NSUN2 通过 m5C-YBX1 依赖性方式对 AR 进行转录后稳定化。引人注目的是,有效的 AR 抑制剂恩杂鲁胺治疗可降低前列腺癌细胞中 NSUN2 的表达并降低 m5C 修饰水平。最后,我们发现 AR 转录调节 NSUN2。

结论

NSUN2 通过簇 5-甲基胞嘧啶修饰稳定 AR mRNA,并激活正反馈环以促进前列腺癌。

https://cdn.ncbi.nlm.nih.gov/pmc/blobs/b477/9516604/30ee048b7db2/CTM2-12-e1028-g007.jpg

文献AI研究员

20分钟写一篇综述,助力文献阅读效率提升50倍。

立即体验

用中文搜PubMed

大模型驱动的PubMed中文搜索引擎

马上搜索

文档翻译

学术文献翻译模型,支持多种主流文档格式。

立即体验