Suppr超能文献

长链非编码 RNA DSCAM-AS1 通过与 YBX1 相互作用形成正反馈环,激活 FOXA1 转录网络,从而促进癌症进展。

LncRNA DSCAM-AS1 interacts with YBX1 to promote cancer progression by forming a positive feedback loop that activates FOXA1 transcription network.

机构信息

Guangdong Provincial Key Laboratory of Malignant Tumor Epigenetics and Gene Regulation, Research Center of Medicine, Sun Yat-sen Memorial Hospital, Sun Yat-sen University, Guangzhou 510120, P. R. China.

Medical Research Center, Sun Yat-sen Memorial Hospital, Sun Yat-sen University, Guangzhou 510120, P. R. China.

出版信息

Theranostics. 2020 Aug 29;10(23):10823-10837. doi: 10.7150/thno.47830. eCollection 2020.

Abstract

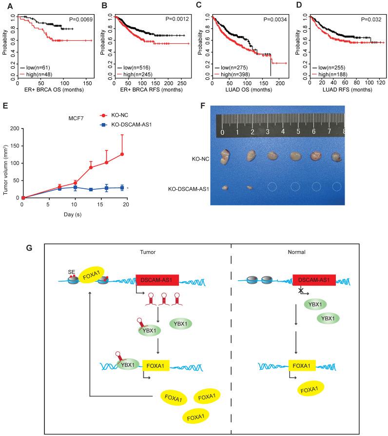
The forkhead box A1 (FOXA1) is a crucial transcription factor in initiation and development of breast, lung and prostate cancer. Previous studies about the FOXA1 transcriptional network were mainly focused on protein-coding genes. Its regulatory network of long non-coding RNAs (lncRNAs) and their role in FOXA1 oncogenic activity remains unknown. The Cancer Genome Atlas (TCGA) data, RNA-seq and ChIP-seq data were used to analyze FOXA1 regulated lncRNAs. RT-qPCR was used to detect the expression of DSCAM-AS1, RT-qPCR and Western blotting were used to determine the expression of FOXA1, estrogen receptor α (ERα) and Y box binding protein 1 (YBX1). RNA pull-down and RIP-qPCR were employed to investigate the interaction between DSCAM-AS1 and YBX1. The effect of DSCAM-AS1 on malignant phenotypes was examined through and assays. In this study, we conducted a global analysis of FOXA1 regulated lncRNAs. For detailed analysis, we chose lncRNA DSCAM-AS1, which is specifically expressed in lung adenocarcinoma, breast and prostate cancer. The expression level of DSCAM-AS1 is regulated by two super-enhancers (SEs) driven by FOXA1. High expression levels of DSCAM-AS1 was associated with poor prognosis. Knockout experiments showed DSCAM-AS1 was essential for the growth of xenograft tumors. Moreover, we demonstrated DSCAM-AS1 can regulate the expression of the master transcriptional factor FOXA1. In breast cancer, DSCAM-AS1 was also found to regulate ERα. Mechanistically, DSCAM-AS1 interacts with YBX1 and influences the recruitment of YBX1 in the promoter regions of FOXA1 and ERα. Our study demonstrated that lncRNA DSCAM-AS1 was transcriptionally activated by super-enhancers driven by FOXA1 and exhibited lineage-specific expression pattern. DSCAM-AS1 can promote cancer progression by interacting with YBX1 and regulating expression of FOXA1 and ERα.

摘要

叉头框转录因子 A1(FOXA1)是乳腺癌、肺癌和前列腺癌发生和发展的关键转录因子。先前关于 FOXA1 转录网络的研究主要集中在蛋白质编码基因上。其长链非编码 RNA(lncRNA)的调控网络及其在 FOXA1 致癌活性中的作用尚不清楚。本研究使用癌症基因组图谱(TCGA)数据、RNA-seq 和 ChIP-seq 数据来分析 FOXA1 调控的 lncRNA。使用 RT-qPCR 检测 DSCAM-AS1 的表达,使用 RT-qPCR 和 Western blotting 检测 FOXA1、雌激素受体α(ERα)和 Y 盒结合蛋白 1(YBX1)的表达。使用 RNA 下拉和 RIP-qPCR 研究 DSCAM-AS1 与 YBX1 之间的相互作用。通过 和 测定研究 DSCAM-AS1 对恶性表型的影响。在这项研究中,我们对 FOXA1 调控的 lncRNA 进行了全面分析。对于详细分析,我们选择了特异性表达于肺腺癌、乳腺癌和前列腺癌的 lncRNA DSCAM-AS1。DSCAM-AS1 的表达水平受 FOXA1 驱动的两个超级增强子(SE)调控。DSCAM-AS1 的高表达水平与预后不良相关。敲除实验表明 DSCAM-AS1 对异种移植肿瘤的生长是必不可少的。此外,我们证明 DSCAM-AS1 可以调节主转录因子 FOXA1 的表达。在乳腺癌中,还发现 DSCAM-AS1 可以调节 ERα。机制上,DSCAM-AS1 与 YBX1 相互作用,并影响 YBX1 在 FOXA1 和 ERα 启动子区域的募集。我们的研究表明,lncRNA DSCAM-AS1 由 FOXA1 驱动的超级增强子转录激活,并表现出谱系特异性表达模式。DSCAM-AS1 可以通过与 YBX1 相互作用并调节 FOXA1 和 ERα 的表达来促进癌症进展。

https://cdn.ncbi.nlm.nih.gov/pmc/blobs/2fb7/7482804/b652949a4ffb/thnov10p10823g001.jpg

文献AI研究员

20分钟写一篇综述,助力文献阅读效率提升50倍。

立即体验

用中文搜PubMed

大模型驱动的PubMed中文搜索引擎

马上搜索

文档翻译

学术文献翻译模型,支持多种主流文档格式。

立即体验