Suppr超能文献

雌激素受体 α 非依赖配体调控的腔面长非编码 RNA 增强子在乳腺癌细胞中的作用

Luminal lncRNAs Regulation by ERα-Controlled Enhancers in a Ligand-Independent Manner in Breast Cancer Cells.

机构信息

Center for Molecular Systems Biology, University of Turin, Orbassano, 10043 Turin, Italy.

Department of Clinical and Biological Sciences, University of Turin, Orbassano, 10043 Turin, Italy.

出版信息

Int J Mol Sci. 2018 Feb 16;19(2):593. doi: 10.3390/ijms19020593.

Abstract

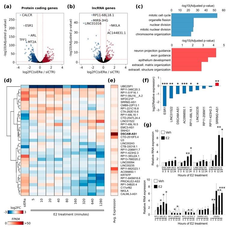
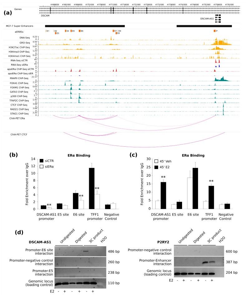
Estrogen receptor-α (ERα) is a ligand-inducible protein which mediates estrogenic hormones signaling and defines the luminal BC phenotype. Recently, we demonstrated that even in absence of ligands ERα (apoERα) binds chromatin sites where it regulates transcription of several protein-coding and lncRNA genes. Noteworthy, apoERα-regulated lncRNAs marginally overlap estrogen-induced transcripts, thus representing a new signature of luminal BC genes. By the analysis of H3K27ac enrichment in hormone-deprived MCF-7 cells, we defined a set of Super Enhancers (SEs) occupied by apoERα, including one mapped in proximity of the DSCAM-AS1 lncRNA gene. This represents a paradigm of apoERα activity since its expression is largely unaffected by estrogenic treatment, despite the fact that E2 increases ERα binding on DSCAM-AS1 promoter. We validated the enrichment of apoERα, p300, GATA3, FoxM1 and CTCF at both DSCAM-AS1 TSS and at its associated SE by ChIP-qPCR. Furthermore, by analyzing MCF-7 ChIA-PET data and by 3C assays, we confirmed long range chromatin interaction between the SE and the DSCAM-AS1 TSS. Interestingly, CTCF and p300 binding showed an enrichment in hormone-depleted medium and in the presence of ERα, elucidating the dynamics of the estrogen-independent regulation of DSCAM-AS1 expression. The analysis of this lncRNA provides a paradigm of transcriptional regulation of a luminal specific apoERα regulated lncRNA.

摘要

雌激素受体-α(ERα)是一种配体诱导蛋白,介导雌激素信号转导,并定义了腔 B 型乳腺癌的表型。最近,我们证明了即使没有配体,ERα(apoERα)也能结合染色质上的位点,在这些位点上调节几个蛋白质编码基因和 lncRNA 基因的转录。值得注意的是,apoERα 调节的 lncRNA 与雌激素诱导的转录物略有重叠,因此代表了腔 B 型乳腺癌基因的一个新特征。通过分析激素剥夺的 MCF-7 细胞中 H3K27ac 的富集情况,我们定义了一组由 apoERα 占据的超级增强子(SEs),其中一个位于 DSCAM-AS1 lncRNA 基因的附近。这代表了 apoERα 活性的一个范例,因为尽管 E2 增加了 ERα 在 DSCAM-AS1 启动子上的结合,但它的表达受雌激素处理的影响不大。我们通过 ChIP-qPCR 验证了 apoERα、p300、GATA3、FoxM1 和 CTCF 在 DSCAM-AS1 TSS 及其相关 SE 上的富集。此外,通过分析 MCF-7 ChIA-PET 数据和 3C 实验,我们证实了 SE 和 DSCAM-AS1 TSS 之间的长距离染色质相互作用。有趣的是,CTCF 和 p300 的结合在激素耗尽的培养基中以及在 ERα 的存在下表现出富集,阐明了 DSCAM-AS1 表达的雌激素非依赖性调节的动力学。对该 lncRNA 的分析提供了一个腔 B 型乳腺癌中 apoERα 调节的 lncRNA 转录调控的范例。

https://cdn.ncbi.nlm.nih.gov/pmc/blobs/e41c/5855815/51975e447cdb/ijms-19-00593-g001.jpg

文献AI研究员

20分钟写一篇综述,助力文献阅读效率提升50倍。

立即体验

用中文搜PubMed

大模型驱动的PubMed中文搜索引擎

马上搜索

文档翻译

学术文献翻译模型,支持多种主流文档格式。

立即体验