Suppr超能文献

HMG20B 通过稳定 LSD1 与染色质上的 GFI1 的结合来发挥作用,从而抑制转录并阻止白血病细胞分化。

HMG20B stabilizes association of LSD1 with GFI1 on chromatin to confer transcription repression and leukemia cell differentiation block.

机构信息

Leukaemia Biology Laboratory, Cancer Research UK Manchester Institute, The University of Manchester, Manchester Cancer Research Centre Building, 555 Wilmslow Road, Manchester, M20 4GJ, UK.

Stem Cell and Leukaemia Proteomics Laboratory, Manchester Academic Health Science Centre, The University of Manchester, Wolfson Molecular Imaging Centre, 27 Palatine Road, Manchester, M20 3LJ, UK.

出版信息

Oncogene. 2022 Oct;41(44):4841-4854. doi: 10.1038/s41388-022-02471-y. Epub 2022 Sep 28.

Abstract

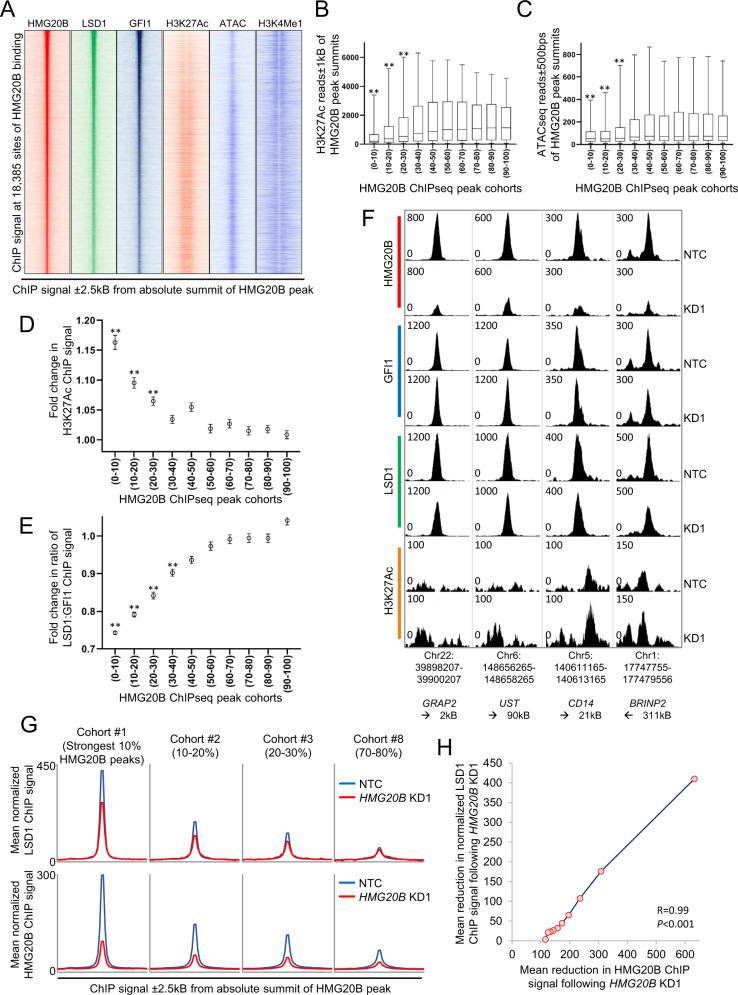
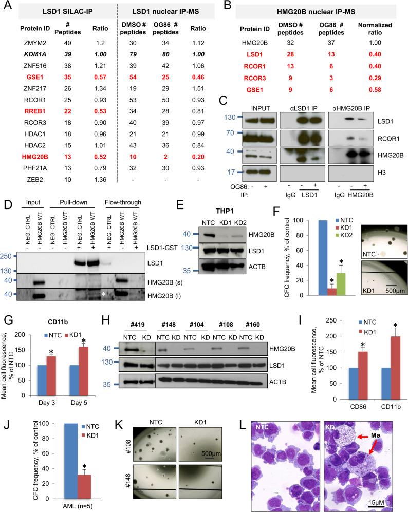
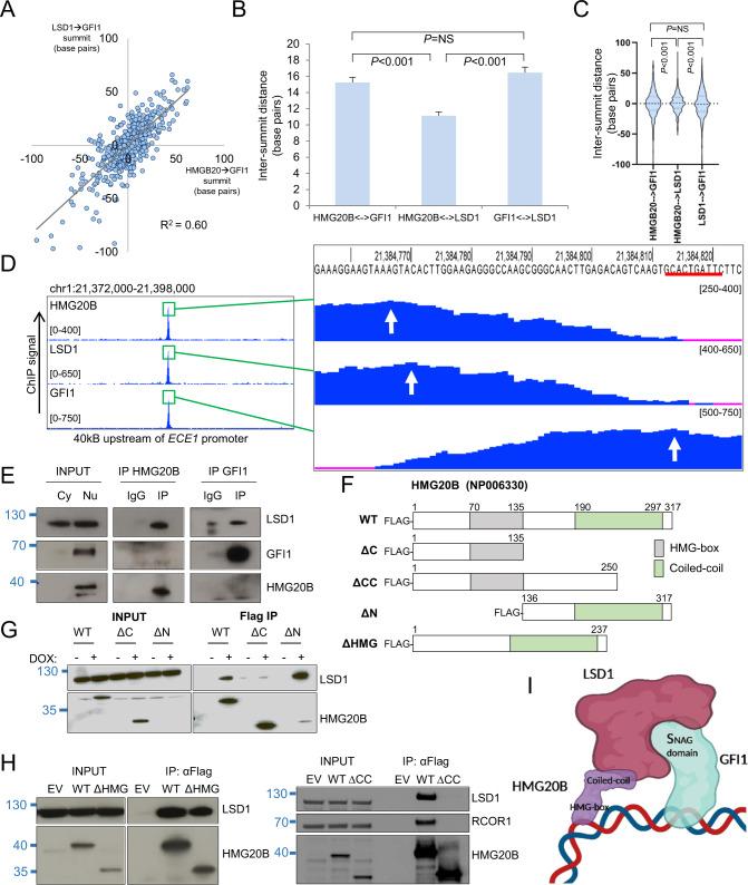
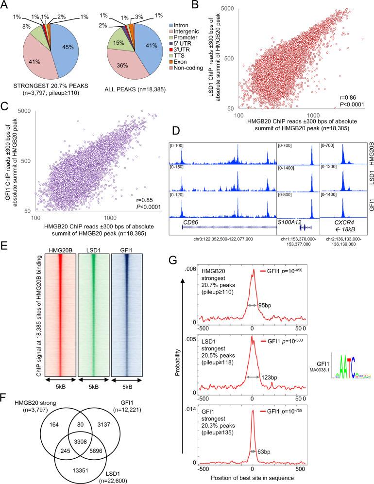
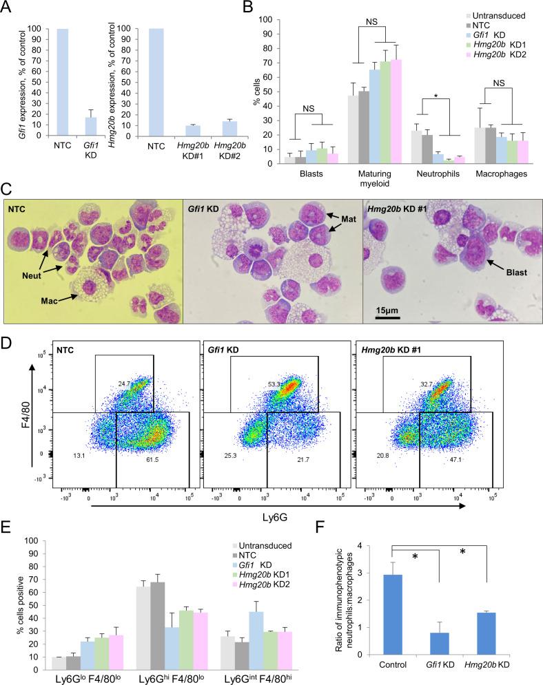
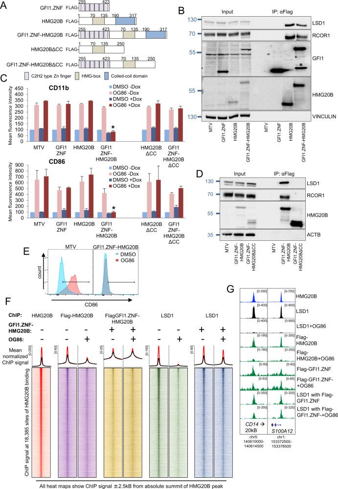
Pharmacologic inhibition of LSD1 induces molecular and morphologic differentiation of blast cells in acute myeloid leukemia (AML) patients harboring MLL gene translocations. In addition to its demethylase activity, LSD1 has a critical scaffolding function at genomic sites occupied by the SNAG domain transcription repressor GFI1. Importantly, inhibitors block both enzymatic and scaffolding activities, in the latter case by disrupting the protein:protein interaction of GFI1 with LSD1. To explore the wider consequences of LSD1 inhibition on the LSD1 protein complex we applied mass spectrometry technologies. We discovered that the interaction of the HMG-box protein HMG20B with LSD1 was also disrupted by LSD1 inhibition. Downstream investigations revealed that HMG20B is co-located on chromatin with GFI1 and LSD1 genome-wide; the strongest HMG20B binding co-locates with the strongest GFI1 and LSD1 binding. Functional assays demonstrated that HMG20B depletion induces leukemia cell differentiation and further revealed that HMG20B is required for the transcription repressor activity of GFI1 through stabilizing LSD1 on chromatin at GFI1 binding sites. Interaction of HMG20B with LSD1 is through its coiled-coil domain. Thus, HMG20B is a critical component of the GFI1:LSD1 transcription repressor complex which contributes to leukemia cell differentiation block.

摘要

药物抑制 LSD1 可诱导携带 MLL 基因易位的急性髓系白血病(AML)患者的原始细胞发生分子和形态分化。除了去甲基酶活性外,LSD1 在 SNAG 结构域转录抑制因子 GFI1 占据的基因组位点上具有关键的支架功能。重要的是,抑制剂可阻断酶和支架活性,在后一种情况下,通过破坏 GFI1 与 LSD1 的蛋白-蛋白相互作用来阻断。为了探索 LSD1 抑制对 LSD1 蛋白复合物的更广泛影响,我们应用了质谱技术。我们发现 HMG 盒蛋白 HMG20B 与 LSD1 的相互作用也被 LSD1 抑制所破坏。下游研究表明,HMG20B 在染色质上与 GFI1 和 LSD1 广泛共定位;最强的 HMG20B 结合与最强的 GFI1 和 LSD1 结合共定位。功能测定表明,HMG20B 耗竭可诱导白血病细胞分化,进一步表明 HMG20B 通过稳定 LSD1 在染色质上的 GFI1 结合位点,对 GFI1 的转录抑制活性是必需的。HMG20B 与 LSD1 的相互作用是通过其卷曲螺旋结构域。因此,HMG20B 是 GFI1:LSD1 转录抑制复合物的关键组成部分,有助于白血病细胞分化阻滞。

https://cdn.ncbi.nlm.nih.gov/pmc/blobs/7bc0/9616719/7ee49e7ca55b/41388_2022_2471_Fig1_HTML.jpg

文献AI研究员

20分钟写一篇综述,助力文献阅读效率提升50倍。

立即体验

用中文搜PubMed

大模型驱动的PubMed中文搜索引擎

马上搜索

文档翻译

学术文献翻译模型,支持多种主流文档格式。

立即体验