Suppr超能文献

黏膜相关恒定T细胞可预测接受异基因造血干细胞移植患者的急性移植物抗宿主病发病率增加。

Mucosal-associated invariant T cells predict increased acute graft-versus-host-disease incidence in patients receiving allogeneic hematopoietic stem cell transplantation.

作者信息

Wang Zhao, Zhang Sudong, Zhang Xiaoyu, Liu Li, Zhou Lukun, Shen Yuyan, Zhang Rongli, He Yi, Yang Donglin, Jiang Erlie, Feng Xiaoming, Zhou Jiaxi, Cheng Tao, Han Mingzhe, Feng Sizhou

机构信息

State Key Laboratory of Experimental Hematology, National Clinical Research Center for Blood Diseases, Haihe Laboratory of Cell Ecosystem, Institute of Hematology & Blood Diseases Hospital, Chinese Academy of Medical Sciences & Peking Union Medical College, 288 Nanjing Road, Tianjin, 300020, China.

Department of Hematology, Tianjin First Central Hospital, School of Medicine, Nankai University, Tianjin, 300192, China.

出版信息

Cancer Cell Int. 2022 Sep 30;22(1):297. doi: 10.1186/s12935-022-02703-x.

Abstract

BACKGROUND

Mucosal-associated invariant T (MAIT) cells are innate-like T cells, some studies have reported that the number of circulating MAIT cells reduced in patients with acute graft-versus-host-disease (aGVHD) development. However, the role of donor MAIT cells on aGVHD development and subsequent functional change still remain unclear.

METHODS

The study recruited 86 patients with hematological malignancies who underwent allogeneic hematopoietic cell transplantation (HCT) from May 1, 2018 to June 30, 2019. MAIT cells, their subset, and cytokine levels were measured by flow cytometry. Gray's test was used to assess the impact of graft MAIT cell proportion and number on aGVHD incidence. The Cox proportional hazard model was used in the multivariate analysis. The comparison for continuous variables was assessed using Mann-Whitney analysis. RNA-sequencing was performed to investigate the possible molecular pathway changes.

RESULTS

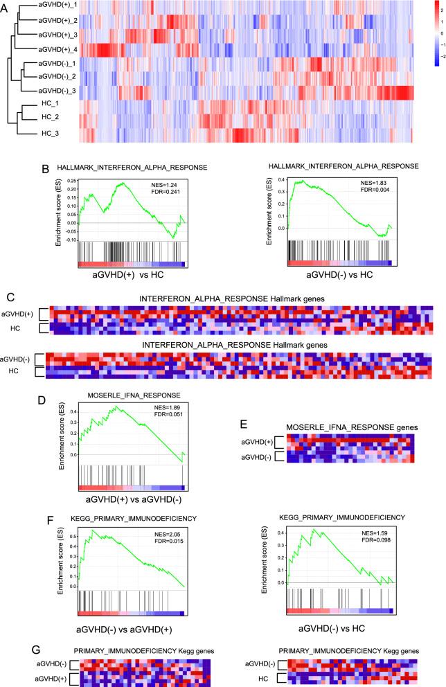
Our study showed that the proportion of MAIT cells in grafts was not different from normal controls, but the CD4/8 subsets were altered. Taking the median of the proportion and number of MAIT cells in the graft as the threshold, the results showed that the incidence of grade B-D aGVHD in patients with MAIT cell proportion ≥ 3.03% was significantly higher than that in patients with MAIT cell proportion < 3.03% (56.3%, 95% CI 37.1-71.2 versus 23.1%, 95% CI 13.8-46.2; P = 0.038).The number of MAIT cells in the graft was not associated with aGVHD development (P = 0.173), however, when the graft contained more CD4 positive, CD8 positive, and CD4/CD8 double-positive MAIT cells, the incidence of aGVHD was significantly increased (P = 0.019, P = 0.035 and P = 0.027, respectively). Besides, reduced frequencies and counts of circulating MAIT cells were observed in patients with aGVHD when compared to patients without aGVHD, accompanied by enhanced production of Tumor necrosis factor-α, Interferon-γ and upregulated programmed death-1, CXC Chemokine Receptor-6 (CXCR6) and CD38 expression. Gene set enrichment analysis of MAIT cell RNA-seq data showed interferon-α response pathway upregulated in aGVHD patients when compared with patients without aGVHD and healthy controls.

CONCLUSIONS

Our study shows that MAIT cells in grafts and peripheral blood are both closely related to the aGVHD development post allogeneic HCT. Interferon-α response pathway perhaps is a critical regulation mechanism for the MAIT cell involvement in aGVHD development.

摘要

背景

黏膜相关恒定T(MAIT)细胞是固有样T细胞,一些研究报道,在发生急性移植物抗宿主病(aGVHD)的患者中,循环MAIT细胞数量减少。然而,供体MAIT细胞在aGVHD发生及随后功能变化中的作用仍不清楚。

方法

本研究招募了86例血液系统恶性肿瘤患者,这些患者于2018年5月1日至2019年6月30日接受了异基因造血细胞移植(HCT)。通过流式细胞术检测MAIT细胞、其亚群及细胞因子水平。采用Gray检验评估移植物中MAIT细胞比例和数量对aGVHD发生率的影响。多因素分析采用Cox比例风险模型。连续变量的比较采用Mann-Whitney分析。进行RNA测序以研究可能的分子途径变化。

结果

我们的研究表明,移植物中MAIT细胞的比例与正常对照无差异,但CD4/8亚群发生了改变。以移植物中MAIT细胞比例和数量的中位数为阈值,结果显示,MAIT细胞比例≥3.03%的患者中B-D级aGVHD的发生率显著高于MAIT细胞比例<3.03%的患者(56.3%,95%CI 37.1-71.2与23.1%,95%CI 13.8-46.2;P=0.038)。移植物中MAIT细胞的数量与aGVHD的发生无关(P=0.173),然而,当移植物中含有更多CD4阳性、CD8阳性及CD4/CD8双阳性MAIT细胞时,aGVHD的发生率显著增加(分别为P=0.019、P=0.035和P=0.027)。此外,与未发生aGVHD的患者相比,发生aGVHD的患者循环MAIT细胞的频率和数量降低,同时肿瘤坏死因子-α、干扰素-γ的产生增加,程序性死亡-1、CXC趋化因子受体6(CXCR6)和CD38的表达上调。对MAIT细胞RNA-seq数据进行基因集富集分析显示,与未发生aGVHD的患者和健康对照相比,aGVHD患者中干扰素-α反应途径上调。

结论

我们的研究表明,移植物和外周血中的MAIT细胞均与异基因HCT后aGVHD的发生密切相关。干扰素-α反应途径可能是MAIT细胞参与aGVHD发生的关键调节机制。

https://cdn.ncbi.nlm.nih.gov/pmc/blobs/4c11/9526319/b376e4d258e8/12935_2022_2703_Fig1_HTML.jpg

文献AI研究员

20分钟写一篇综述,助力文献阅读效率提升50倍。

立即体验

用中文搜PubMed

大模型驱动的PubMed中文搜索引擎

马上搜索

文档翻译

学术文献翻译模型,支持多种主流文档格式。

立即体验