Suppr超能文献

淫羊藿苷通过靶向miR-1-3p/TNKS2/Wnt/β-连环蛋白信号轴抑制卵巢癌肿瘤生长。

Icariin attenuates the tumor growth by targeting miR-1-3p/TNKS2/Wnt/β-catenin signaling axis in ovarian cancer.

作者信息

Fu Yanjin, Liu Haiquan, Long Mengsha, Song Linliang, Meng Zuyu, Lin Shaozi, Zhang Yiyao, Qin JiaJia

机构信息

School of Traditional Chinese Medicine, Jinan University, Guangzhou, China.

Huizhou Traditional Chinese Medicine Hospital, Guangzhou University of Traditional Chinese Medicine, Huizhou, Guangdong, China.

出版信息

Front Oncol. 2022 Sep 14;12:940926. doi: 10.3389/fonc.2022.940926. eCollection 2022.

Abstract

PURPOSE

Despite various therapy advances, ovarian cancer remains an incurable disease for which survival rates have only modestly improved. Natural products are important sources of anti-cancer lead compounds. Icariin exhibited broad anti-cancer efficacy. However, the mechanism of icariin against ovarian cancer is poorly elucidated.

METHODS

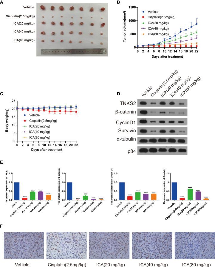
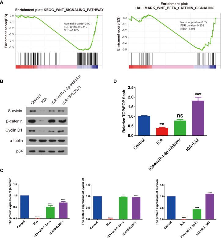
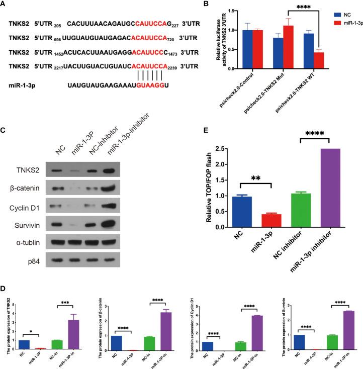
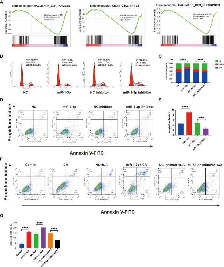
Cell viability was detected to evaluate the effect of icariin on SKOV-3 cells. The cell cycle and apoptosis were analyzed. The transcript of SKOV-3 cells was profiled by RNA-seq. GSEA and DEGs analyses were performed to interpret gene expression data. Western blot and TOP/FOP flash assay were applied to detect Wnt/β-catenin signaling. MiRDB database and dual-luciferase reporter assay was applied to study the regulation of miR-1-3p on TNKS2. Anti-tumor efficacy of icariin was evaluated by xenograft mouse model. Immunohistochemistry was performed with antibodies against Ki67.

RESULTS

Icariin significantly suppressed the proliferation of SKOV-3 cells. Furthermore, icariin stalled cell cycle and induced apoptosis by blocking TNKS2/Wnt/β-catenin pathway through upregulating the level of miR-1-3p. Finally, icariin dramatically suppressed tumor growth .

CONCLUSIONS

In this study, we demonstrated for the first time that icariin significantly attenuated the growth of ovarian tumor in xenograft mouse model. Furthermore, we systematically revealed that icariin attenuates the tumor progression by suppressing TNKS2/Wnt/β-catenin signaling upregulating the level of miR-1-3p in ovarian cancer with transcriptome analysis.

摘要

目的

尽管治疗取得了各种进展,但卵巢癌仍然是一种无法治愈的疾病,其生存率仅略有提高。天然产物是抗癌先导化合物的重要来源。淫羊藿苷具有广泛的抗癌功效。然而,淫羊藿苷抗卵巢癌的机制尚不清楚。

方法

检测细胞活力以评估淫羊藿苷对SKOV-3细胞的作用。分析细胞周期和凋亡情况。通过RNA测序对SKOV-3细胞的转录本进行分析。进行基因集富集分析(GSEA)和差异表达基因(DEG)分析以解读基因表达数据。应用蛋白质免疫印迹法和TOP/FOP荧光素酶报告基因检测法检测Wnt/β-连环蛋白信号通路。应用MiRDB数据库和双荧光素酶报告基因检测法研究miR-1-3p对TNKS2的调控作用。通过异种移植小鼠模型评估淫羊藿苷的抗肿瘤疗效。用抗Ki67抗体进行免疫组织化学检测。

结果

淫羊藿苷显著抑制SKOV-3细胞的增殖。此外,淫羊藿苷通过上调miR-1-3p水平阻断TNKS2/Wnt/β-连环蛋白通路,从而使细胞周期停滞并诱导凋亡。最后,淫羊藿苷显著抑制肿瘤生长。

结论

在本研究中,我们首次证明淫羊藿苷在异种移植小鼠模型中显著减弱卵巢肿瘤的生长。此外,通过转录组分析,我们系统地揭示了淫羊藿苷通过抑制TNKS2/Wnt/β-连环蛋白信号通路和上调miR-1-3p水平来减弱卵巢癌的肿瘤进展。

https://cdn.ncbi.nlm.nih.gov/pmc/blobs/7a57/9516086/144ddaf4abdc/fonc-12-940926-g001.jpg

文献AI研究员

20分钟写一篇综述,助力文献阅读效率提升50倍。

立即体验

用中文搜PubMed

大模型驱动的PubMed中文搜索引擎

马上搜索

文档翻译

学术文献翻译模型,支持多种主流文档格式。

立即体验