Suppr超能文献

一种可溶性自然杀伤细胞嵌合抗原受体介导自然杀伤细胞对靶标CD20淋巴瘤细胞的特异性细胞毒性。

A Soluble NK-CAR Mediates the Specific Cytotoxicity of NK Cells toward the Target CD20 Lymphoma Cells.

作者信息

Liu Rongjiao, Luo Qizhi, Luo Weiguang, Wan Ling, Zhu Quan, Yin Xiangli, Lu Xiaofang, Song Zixuan, Wei Leiyan, Xiang Zhiqing, Zou Yizhou

机构信息

1Department of Immunology, School of Basic Medical of Central South University, Changsha, Hunan, China.

2Department of Laboratory Medicine, Henan Provincial People's Hospital; People's Hospital of Zhengzhou University, Zhengzhou, China.

出版信息

Aging Dis. 2022 Oct 1;13(5):1576-1588. doi: 10.14336/AD.2022.0415.

Abstract

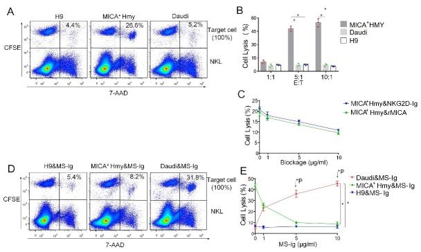
The structures of chimeric antigen receptors (CARs) currently designed for natural killer (NK) cells are mostly based on knowledge gained about CAR-T cells. Although these CAR-NK cells have shown promising effects, there are still many limitations to their application. In this study, we designed a soluble NK-CAR since the membrane protein NKG2D expressed by NK cells can directly trigger NK cell cytotoxicity by binding with the ligand MICA. This CAR is composed of three segments: the extracellular domain of MICA, an anti-CD20 single-chain variable fragment (anti-CD20 ScFv), and a human IgG Fc component. The nucleotide sequence of the soluble NK-CAR was cloned into a eukaryotic expression vector and expressed in suspension HEK293 cells, and the recombinant NK-CAR protein was then purified in a protein A column. The novel NK-CAR exhibited bifunctional activity, recognizing both the CD20 antigen of target cells and the NKG2D receptor of NKL cells. The NK-CAR activated the NKG2D receptor signaling pathway, causing NKL cells to express CD107a and secrete interferon-gamma. The soluble NK-CAR mediated the NKL cell killing of CD20 Daudi cells in vitro, with a 1 µg/mL concentration inducing the maximum killing effect. Moreover, 51.7% (p < 0.01) of Daudi cells were killed at the effector-to-target ratio of 10:1. In the presence of recombinant rMICA and NKG2D-Ig proteins, this killing effect was reduced to 30% (P < 0.01) owing to competitive interference. Our results highlight the clinical application potential of this novel immunotherapy for killing target tumor cells.

摘要

目前为自然杀伤(NK)细胞设计的嵌合抗原受体(CAR)结构大多基于对CAR-T细胞的认识。尽管这些CAR-NK细胞已显示出有前景的效果,但其应用仍存在许多局限性。在本研究中,由于NK细胞表达的膜蛋白NKG2D可通过与配体MICA结合直接触发NK细胞的细胞毒性,我们设计了一种可溶性NK-CAR。这种CAR由三个部分组成:MICA的细胞外结构域、抗CD20单链可变片段(抗CD20 ScFv)和人IgG Fc成分。将可溶性NK-CAR的核苷酸序列克隆到真核表达载体中,并在悬浮HEK293细胞中表达,然后在蛋白A柱上纯化重组NK-CAR蛋白。这种新型NK-CAR表现出双功能活性,既能识别靶细胞的CD20抗原,又能识别NKL细胞的NKG2D受体。NK-CAR激活NKG2D受体信号通路,使NKL细胞表达CD107a并分泌干扰素-γ。可溶性NK-CAR在体外介导NKL细胞对CD20 Daudi细胞的杀伤作用,1 µg/mL浓度时诱导最大杀伤效果。此外,在效应细胞与靶细胞比例为10:1时,51.7%(p < 0.01)的Daudi细胞被杀伤。在存在重组rMICA和NKG2D-Ig蛋白的情况下,由于竞争性干扰,这种杀伤效果降至30%(P < 0.01)。我们的结果突出了这种新型免疫疗法在杀伤靶肿瘤细胞方面的临床应用潜力。

https://cdn.ncbi.nlm.nih.gov/pmc/blobs/7dd1/9466963/22d4b2823bb8/AD-13-5-1576-g1.jpg

文献AI研究员

20分钟写一篇综述,助力文献阅读效率提升50倍。

立即体验

用中文搜PubMed

大模型驱动的PubMed中文搜索引擎

马上搜索

文档翻译

学术文献翻译模型,支持多种主流文档格式。

立即体验