Suppr超能文献

鸡肠道微生物群通过 IFN-I 调节对致病性传染性支气管炎病毒感染的抵抗力。

Chicken intestinal microbiota modulation of resistance to nephropathogenic infectious bronchitis virus infection through IFN-I.

机构信息

College of Life Science and Agriculture Forestry, Qiqihar University, Qiqihar, 161006, Heilongjiang, China.

Department of Surgery of Spine and Spinal Cord, Henan Provincial People's Hospital, Zhengzhou, 450003, Henan, China.

出版信息

Microbiome. 2022 Oct 3;10(1):162. doi: 10.1186/s40168-022-01348-2.

Abstract

BACKGROUND

Mammalian intestinal microbiomes are necessary for antagonizing systemic viral infections. However, very few studies have identified whether poultry commensal bacteria play a crucial role in protecting against systemic viral infections. Nephropathogenic infectious bronchitis virus (IBV) is a pathogenic coronavirus that causes high morbidity and multiorgan infection tropism in chickens.

RESULTS

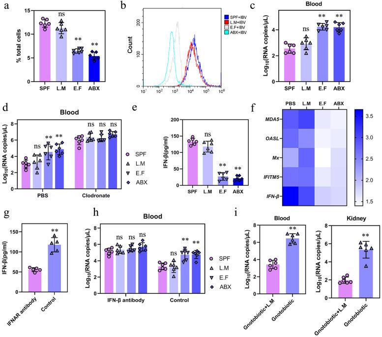
In this study, we used broad-spectrum oral antibiotics (ABX) to treat specific pathogen free (SPF) chickens to deplete the microbiota before infection with nephropathogenic IBV to analyze the impact of microbiota on IBV infections in vivo. Depletion of the SPF chicken microbiota increases pathogenicity and viral burden following IBV infection. The gnotobiotic chicken infection model further demonstrated that intestinal microbes are resistant to nephropathogenic IBV infection. In addition, ABX-treated chickens showed a severe reduction in macrophage activation, impaired type I IFN production, and IFN-stimulated gene expression in peripheral blood mononuclear cells and the spleen. Lactobacillus isolated from SPF chickens could restore microbiota-depleted chicken macrophage activation and the IFNAR-dependent type I IFN response to limit IBV infection. Furthermore, exopolysaccharide metabolites of Lactobacillus spp. could induce IFN-β.

CONCLUSIONS

This study revealed the resistance mechanism of SPF chicken intestinal microbiota to nephropathogenic IBV infection, providing new ideas for preventing and controlling nephropathogenic IBV. Video abstract.

摘要

背景

哺乳动物肠道微生物群对于拮抗全身性病毒感染是必需的。然而,很少有研究确定家禽共生菌是否在保护宿主免受全身性病毒感染方面发挥关键作用。肾病变型传染性支气管炎病毒(IBV)是一种致病性冠状病毒,可引起鸡的高发病率和多器官感染嗜性。

结果

在本研究中,我们使用广谱口服抗生素(ABX)处理无特定病原体(SPF)鸡,在感染肾病变型 IBV 之前耗尽其肠道微生物群,以分析微生物群对鸡体内 IBV 感染的影响。SPF 鸡微生物群的耗竭增加了 IBV 感染后的致病性和病毒载量。无菌鸡感染模型进一步表明肠道微生物可抵抗肾病变型 IBV 感染。此外,ABX 处理的鸡表现出巨噬细胞活化严重减少,外周血单核细胞和脾脏中 I 型 IFN 产生和 IFN 刺激基因表达受损。从 SPF 鸡中分离出的乳酸菌可恢复耗竭的鸡巨噬细胞活化和 IFNAR 依赖性 I 型 IFN 反应,从而限制 IBV 感染。此外,乳酸菌的胞外多糖代谢物可诱导 IFN-β。

结论

本研究揭示了 SPF 鸡肠道微生物群抵抗肾病变型 IBV 感染的机制,为预防和控制肾病变型 IBV 提供了新的思路。

https://cdn.ncbi.nlm.nih.gov/pmc/blobs/d287/9528109/de86d387d91b/40168_2022_1348_Fig1_HTML.jpg

文献AI研究员

20分钟写一篇综述,助力文献阅读效率提升50倍。

立即体验

用中文搜PubMed

大模型驱动的PubMed中文搜索引擎

马上搜索

文档翻译

学术文献翻译模型,支持多种主流文档格式。

立即体验