Suppr超能文献

与鼻咽癌复发或转移相关的基质中CD8 T细胞和NK细胞的分布

Distribution of CD8 T Cells and NK Cells in the Stroma in Relation to Recurrence or Metastasis of Nasopharyngeal Carcinoma.

作者信息

Li Yi, Dong Hui, Dong Yudi, Wu Qiaoyuan, Jiang Ni, Luo Qing, Chen Fang

机构信息

Department of Cancer Research Laboratory, Department of Pathology, Affiliated Hospital of Zunyi Medical University, Zunyi, Guizhou, People's Republic of China.

出版信息

Cancer Manag Res. 2022 Sep 27;14:2913-2926. doi: 10.2147/CMAR.S365230. eCollection 2022.

Abstract

OBJECTIVE

The purpose of this study was to explore the expression and distribution of tumor-infiltrating immune cells (TIICs) and their relationship with recurrence and metastasis of nasopharyngeal carcinoma (NPC).

METHODS

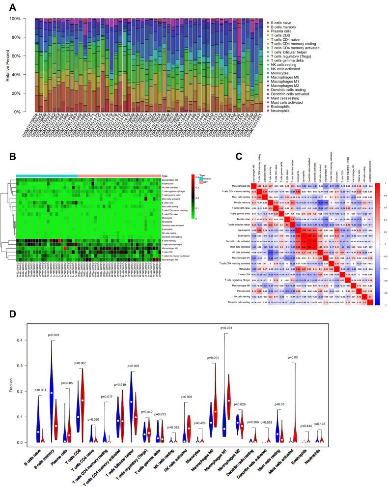
The gene expression profiles of NPC were downloaded from GEO database (GSE53819 and GSE64634). The abundance of TIICs in NPC samples was calculated by the CIBERSORT algorithm, and TIICs with higher expression were screened in NPC. Then, we performed immunohistochemistry experiments to evaluate the expression of selected TIICs in 94 NPC samples from the Affiliated Hospital of Zunyi Medical University. We further explored the relationship between TIICs and recurrence and metastasis of NPC.

RESULTS

The results based on the GEO database showed that the expression of CD8 T cells, NK cells, macrophages and plasma cells was higher than that in normal tissues. Immunohistochemistry results showed that CD8 T cells, NK cells, macrophages and plasma cells were mainly expressed in the stroma, and the expression of CD8 T cells and NK cells in the stroma of patients without recurrence or metastasis was significantly higher than that in patients with recurrence or metastasis of NPC. Kaplan-Meier analysis showed that patients with high CD8 T cells and high NK cells expression in the stroma had favorable recurrence or metastasis-free survival and overall survival (P<0.05). Univariate and multivariate Cox analyses indicated that CD8 T cells and NK cells in the stroma were independent factors for the recurrence or metastasis of NPC.

CONCLUSION

The expression of CD8 T cells, NK cells, macrophages and plasma cells is significantly higher than that in normal tissues. Among them, the expression of CD8 T cells and NK cells is closely related to the recurrence and metastasis of NPC. They are independent factors affecting the recurrence and metastasis of NPC.

摘要

目的

本研究旨在探讨肿瘤浸润免疫细胞(TIICs)的表达和分布及其与鼻咽癌(NPC)复发和转移的关系。

方法

从GEO数据库(GSE53819和GSE64634)下载NPC的基因表达谱。通过CIBERSORT算法计算NPC样本中TIICs的丰度,并在NPC中筛选出表达较高的TIICs。然后,我们进行免疫组织化学实验,以评估遵义医科大学附属医院94例NPC样本中所选TIICs的表达。我们进一步探讨了TIICs与NPC复发和转移的关系。

结果

基于GEO数据库的结果显示,CD8 T细胞、自然杀伤细胞(NK细胞)、巨噬细胞和浆细胞的表达高于正常组织。免疫组织化学结果显示,CD8 T细胞、NK细胞、巨噬细胞和浆细胞主要表达于基质中,无复发或转移患者基质中CD8 T细胞和NK细胞的表达明显高于NPC复发或转移患者。Kaplan-Meier分析显示,基质中CD8 T细胞和NK细胞高表达的患者具有良好的无复发或转移生存期和总生存期(P<0.05)。单因素和多因素Cox分析表明,基质中的CD8 T细胞和NK细胞是NPC复发或转移的独立因素。

结论

CD8 T细胞、NK细胞、巨噬细胞和浆细胞的表达明显高于正常组织。其中,CD8 T细胞和NK细胞的表达与NPC的复发和转移密切相关。它们是影响NPC复发和转移的独立因素。

https://cdn.ncbi.nlm.nih.gov/pmc/blobs/de08/9526428/60be4191bfe4/CMAR-14-2913-g0001.jpg

文献AI研究员

20分钟写一篇综述,助力文献阅读效率提升50倍。

立即体验

用中文搜PubMed

大模型驱动的PubMed中文搜索引擎

马上搜索

文档翻译

学术文献翻译模型,支持多种主流文档格式。

立即体验