Suppr超能文献

鉴定新型铜死亡相关lncRNA特征以预测乳腺癌患者的预后和免疫微环境

Identification of novel cuproptosis-related lncRNA signatures to predict the prognosis and immune microenvironment of breast cancer patients.

作者信息

Jiang Zi-Rong, Yang Lin-Hui, Jin Liang-Zi, Yi Li-Mu, Bing Ping-Ping, Zhou Jun, Yang Jia-Sheng

机构信息

Department of Surgical Oncology, Ningde Municipal Hospital of Ningde Normal University, Teaching Hospital of Fujian Medical University, Ningde, China.

Institute of Medical Biology, Chinese Academy of Medical Sciences and Peking Union Medical College, Kunming, China.

出版信息

Front Oncol. 2022 Sep 20;12:988680. doi: 10.3389/fonc.2022.988680. eCollection 2022.

Abstract

BACKGROUND

Cuproptosis is a new modality of cell death regulation that is currently considered as a new cancer treatment strategy. Nevertheless, the prognostic predictive value of cuproptosis-related lncRNAs in breast cancer (BC) remains unknown. Using cuproptosis-related lncRNAs, this study aims to predict the immune microenvironment and prognosis of BC patients. and develop new therapeutic strategies that target the disease.

METHODS

The Cancer Genome Atlas (TCGA) database provided the RNA-seq data along with the corresponding clinical and prognostic information. Univariate and multivariate Cox regression analyses were performed to acquire lncRNAs associated with cuproptosis to establish predictive features. The Kaplan-Meier method was used to calculate the overall survival rate (OS) in the high-risk and low-risk groups. High risk and low risk gene sets were enriched to explore functional discrepancies among risk teams. The mutation data were analyzed using the "MAFTools" r-package. The ties of predictive characteristics and immune status had been explored by single sample gene set enrichment analysis (ssGSEA). Last, the correlation between predictive features and treatment condition in patients with BC was analyzed. Based on prognostic risk models, we assessed associations between risk subgroups and immune scores and immune checkpoints. In addition, drug responses in at-risk populations were predicted.

RESULTS

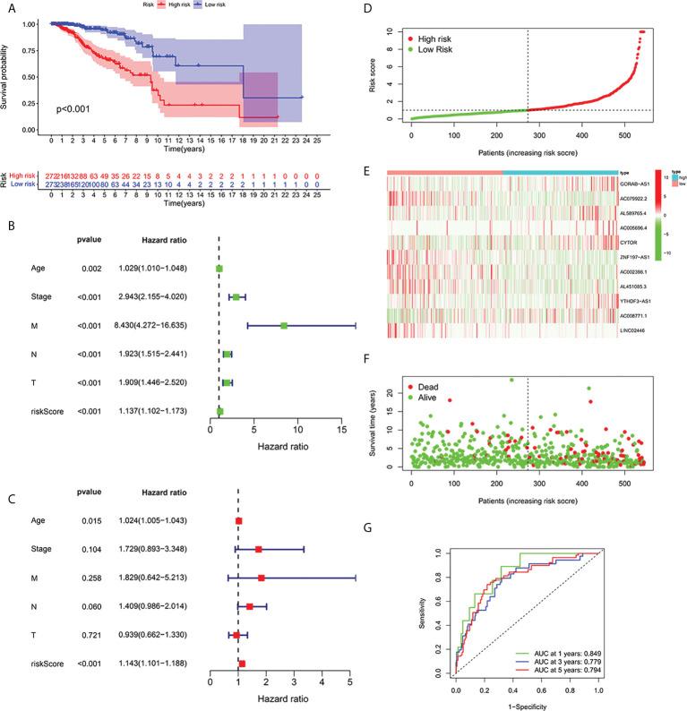
We identified a set of 11 Cuproptosis-Related lncRNAs (GORAB-AS1, AC 079922.2, AL 589765.4, AC 005696.4, Cytor, ZNF 197-AS1, AC 002398.1, AL 451085.3, YTH DF 3-AS1, AC 008771.1, LINC 02446), based on which to construct the risk model. In comparison to the high-risk group, the low-risk patients lived longer (p < 0.001). Moreover, cuproptosis-related lncRNA profiles can independently predict prognosis in BC patients. The AUC values for receiver operating characteristics (ROC) of 1-, 3-, and 5-year risk were 0.849, 0.779, and 0.794, respectively. Patients in the high-risk group had lower OS than those in the low-risk group when they were divided into groups based on various clinicopathological variables. The tumor burden mutations (TMB) correlation analysis showed that high TMB had a worse prognosis than low-TMB, and gene mutations were found to be different in high and low TMB groups, such as PIK3CA (36% versus 32%), SYNE1 (4% versus 6%). Gene enrichment analysis indicated that the differential genes were significantly concentrated in immune-related pathways. The predictive traits were significantly correlated with the immune status of BC patients, according to ssGSEA results. Finally, high-risk patients showed high sensitivity in anti-CD276 immunotherapy and conventional chemotherapeutic drugs such as imatinib, lapatinib, and pazopanib.

CONCLUSION

We successfully constructed of a cuproptosis-related lncRNA signature, which can independently predict the prognosis of BC patients and can be used to estimate OS and clinical treatment outcomes in BRCA patients. It will serve as a foundation for further research into the mechanism of cuproptosis-related lncRNAs in breast cancer, as well as for the development of new markers and therapeutic targets for the disease.

摘要

背景

铜死亡是一种新的细胞死亡调控方式,目前被视为一种新的癌症治疗策略。然而,铜死亡相关lncRNA在乳腺癌(BC)中的预后预测价值仍不清楚。本研究旨在利用铜死亡相关lncRNA预测BC患者的免疫微环境和预后,并开发针对该疾病的新治疗策略。

方法

癌症基因组图谱(TCGA)数据库提供了RNA测序数据以及相应的临床和预后信息。进行单变量和多变量Cox回归分析,以获取与铜死亡相关的lncRNA,从而建立预测特征。采用Kaplan-Meier方法计算高风险组和低风险组的总生存率(OS)。对高风险和低风险基因集进行富集分析,以探索风险组之间的功能差异。使用“MAFTools”R包分析突变数据。通过单样本基因集富集分析(ssGSEA)探索预测特征与免疫状态之间的关系。最后,分析BC患者预测特征与治疗情况之间的相关性。基于预后风险模型,我们评估了风险亚组与免疫评分和免疫检查点之间的关联。此外,还预测了高危人群的药物反应。

结果

我们鉴定出一组11个铜死亡相关lncRNA(GORAB-AS1、AC 079922.2、AL 589765.4、AC 005696.4、Cytor、ZNF 197-AS1、AC 002398.1、AL 451085.3、YTH DF 3-AS1、AC 008771.1、LINC 02446),并基于此构建风险模型。与高风险组相比,低风险患者的生存期更长(p < 0.001)。此外,铜死亡相关lncRNA谱可以独立预测BC患者的预后。1年、3年和5年风险的受试者工作特征曲线(ROC)的AUC值分别为0.849、0.779和0.794。当根据各种临床病理变量进行分组时,高风险组患者的OS低于低风险组。肿瘤负荷突变(TMB)相关性分析表明,高TMB患者的预后比低TMB患者更差,并且在高TMB组和低TMB组中发现基因突变存在差异,如PIK3CA(36%对32%)、SYNE1(4%对6%)。基因富集分析表明,差异基因显著集中在免疫相关途径中。根据ssGSEA结果,预测特征与BC患者的免疫状态显著相关。最后,高风险患者在抗CD276免疫治疗以及伊马替尼、拉帕替尼和帕唑帕尼等传统化疗药物治疗中表现出高敏感性。

结论

我们成功构建了一个铜死亡相关lncRNA特征,它可以独立预测BC患者的预后,并可用于估计BRCA患者的OS和临床治疗结果。这将为进一步研究铜死亡相关lncRNA在乳腺癌中的作用机制以及开发该疾病的新标志物和治疗靶点奠定基础。

https://cdn.ncbi.nlm.nih.gov/pmc/blobs/5d52/9531154/e77fdffec65e/fonc-12-988680-g001.jpg

文献AI研究员

20分钟写一篇综述,助力文献阅读效率提升50倍。

立即体验

用中文搜PubMed

大模型驱动的PubMed中文搜索引擎

马上搜索

文档翻译

学术文献翻译模型,支持多种主流文档格式。

立即体验