Suppr超能文献

西瑞香素通过STAT3信号通路调节结肠癌细胞中的线粒体自噬。

Cirsiliol regulates mitophagy in colon cancer cells via STAT3 signaling.

作者信息

Jiang Tao, Peng Lulu, Wang Qian, Huang Bingyu, Peng Dewei, Men Lintong, Jiang Yue, Zhu Mengying, Wang Moran, Lin Li, Lv Jiagao, Li Sheng

机构信息

Department of Geriatrics, Tongji Hospital, Tongji Medical College, Huazhong University of Science and Technology, Wuhan, China.

Division of Cardiology, Department of Internal Medicine, Tongji Hospital, Tongji Medical College, Huazhong University of Science and Technology, Jiefang Avenue 1095, P.O. Box 430030, Wuhan, People's Republic of China.

出版信息

Cancer Cell Int. 2022 Oct 7;22(1):304. doi: 10.1186/s12935-022-02732-6.

Abstract

BACKGROUND

Mitophagy is a type of selective autophagy for dysfunctional mitochondria and plays a key role in tumorigenesis and cancer progression. However, whether mitophagy plays a role in colon cancer remains unclear. Cirsiliol is a natural product and has been found to exert anti-cancer effects in multiple tumors. The effects of cirsiliol in the tumorigenesis and progression of colon cancer remain unknown.

METHODS

CCK8 assay, plate cloning assay, and cell scratch assay were performed to determine cell viability, colony formation, and wound healing abilities of HCT116 and SW480 cells. JC-1 staining, H2DCFDA staining, and Mito-Tracker Red staining were carried out to evaluate mitochondrial membrane potential (Δψm), intracellular reactive oxygen species (ROS) level, and mitochondrial morphology. Molecular docking technology was utilized to predict interaction of cirsiliol and signal transducer and activator of transcription 3 (STAT3). Immunofluorescence staining was used to measure nuclear translocation of STAT3. The protein levels of phosphorylated STAT3 (Y705), total STAT3, and mitophagy proteins were detected by western blot.

RESULTS

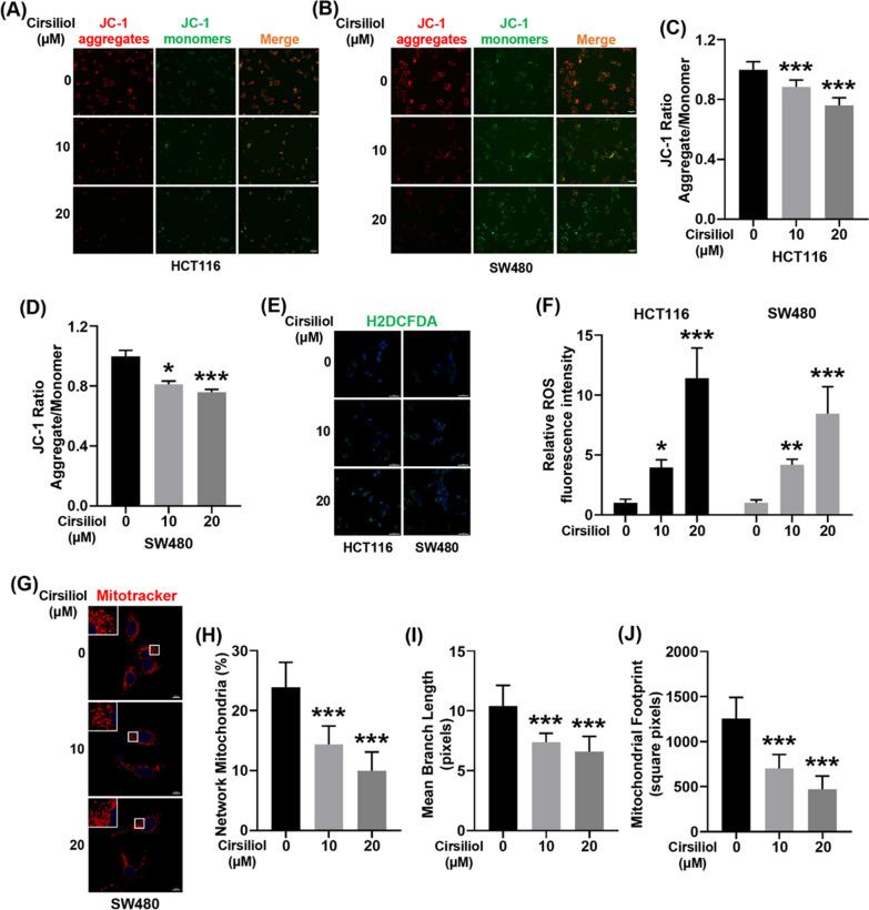
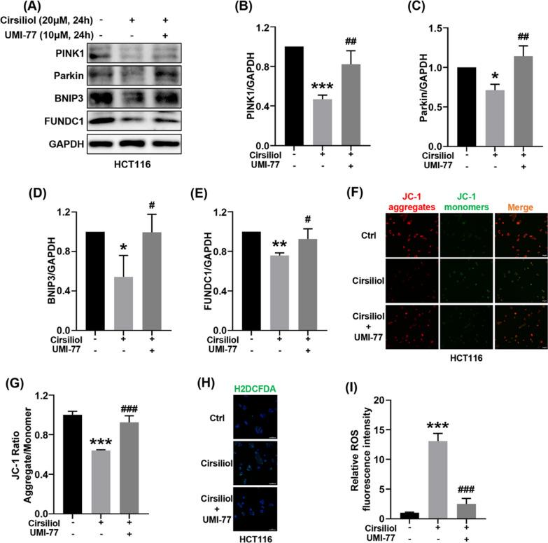
In this study, we first found that cirsiliol inhibited cell viability, colony formation, and wound healing abilities of HCT116 and SW480 colon cancer cells. Moreover, cirsiliol suppressed Δψm, increased ROS production, and disrupted mitochondrial morphology via inhibiting the levels of mitophagy proteins including PINK1, Parkin, BNIP3, and FUNDC1. Application of mitophagy activator improved the levels of mitophagy-related proteins, and ameliorated Δψm and ROS levels. According to the result of molecular docking, we found that cirsiliol potentially bound to the SH2 domain of STAT3, the key domain for the functional activation of STAT3. Moreover, it was found that cirsiliol inhibited constitutive and IL‑6‑induced STAT3 phosphorylation and nuclear translocation by western blot and immunofluorescence analysis. Comparing with cirsiliol group, we found that overexpression of STAT3 restored the expressions of mitophagy proteins.

CONCLUSIONS

Cirsiliol targets STAT3 to inhibit colon cancer cell proliferation by regulating mitophagy.

摘要

背景

线粒体自噬是一种针对功能失调线粒体的选择性自噬,在肿瘤发生和癌症进展中起关键作用。然而,线粒体自噬在结肠癌中是否发挥作用仍不清楚。cirsiliol是一种天然产物,已发现其在多种肿瘤中发挥抗癌作用。cirsiliol在结肠癌发生和进展中的作用尚不清楚。

方法

进行CCK8测定、平板克隆测定和细胞划痕测定,以确定HCT116和SW480细胞的细胞活力、集落形成和伤口愈合能力。进行JC-1染色、H2DCFDA染色和线粒体追踪红染色,以评估线粒体膜电位(Δψm)、细胞内活性氧(ROS)水平和线粒体形态。利用分子对接技术预测cirsiliol与信号转导和转录激活因子3(STAT3)的相互作用。采用免疫荧光染色检测STAT3的核转位。通过蛋白质印迹法检测磷酸化STAT3(Y705)、总STAT3和线粒体自噬蛋白的水平。

结果

在本研究中,我们首先发现cirsiliol抑制HCT116和SW480结肠癌细胞的细胞活力、集落形成和伤口愈合能力。此外,cirsiliol通过抑制包括PINK1、Parkin、BNIP3和FUNDC1在内的线粒体自噬蛋白水平,抑制Δψm,增加ROS产生,并破坏线粒体形态。应用线粒体自噬激活剂可提高线粒体自噬相关蛋白水平,并改善Δψm和ROS水平。根据分子对接结果,我们发现cirsiliol可能与STAT3的SH2结构域结合(STAT3功能激活的关键结构域)。此外,通过蛋白质印迹和免疫荧光分析发现cirsiliol抑制组成型和IL-6诱导的STAT3磷酸化和核转位。与cirsiliol组相比,我们发现STAT3过表达恢复了线粒体自噬蛋白的表达。

结论

cirsiliol通过靶向STAT3调节线粒体自噬来抑制结肠癌细胞增殖。

https://cdn.ncbi.nlm.nih.gov/pmc/blobs/3051/9541001/fdce25910bb3/12935_2022_2732_Fig1_HTML.jpg

文献AI研究员

20分钟写一篇综述,助力文献阅读效率提升50倍。

立即体验

用中文搜PubMed

大模型驱动的PubMed中文搜索引擎

马上搜索

文档翻译

学术文献翻译模型,支持多种主流文档格式。

立即体验