Suppr超能文献

红花中6-羟基山柰酚3,6-二葡萄糖苷-7-葡萄糖醛酸苷对内皮损伤和血栓形成的影响及机制

Effects and mechanisms of 6-hydroxykaempferol 3,6---glucoside-7--glucuronide from Safflower on endothelial injury and on thrombosis .

作者信息

Wang Li-Wei, He Jiang-Feng, Xu Hai-Yan, Zhao Peng-Fei, Zhao Jie, Zhuang Cong-Cong, Ma Jian-Nan, Ma Chao-Mei, Liu Yong-Bin

机构信息

State Key Laboratory of Reproductive Regulation and Breeding of Grassland Livestock, School of Life Sciences, Inner Mongolia University, Hohhot, China.

Key Laboratory of Herbage and Endemic Crop Biology of Ministry of Education, School of Life Sciences, Inner Mongolia University, Hohhot, China.

出版信息

Front Pharmacol. 2022 Sep 13;13:974216. doi: 10.3389/fphar.2022.974216. eCollection 2022.

Abstract

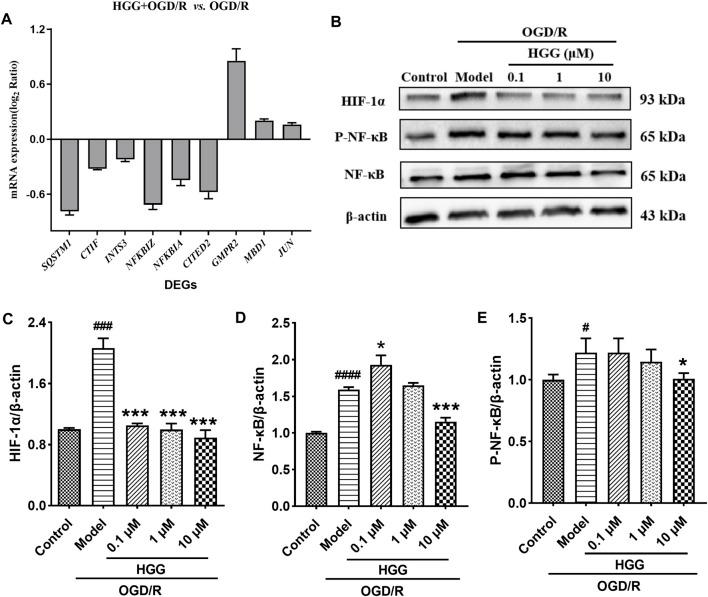
The florets of L. (Safflower) is an important traditional medicine for promoting blood circulation and removing blood stasis. However, its bioactive compounds and mechanism of action need further clarification. This study aims to investigate the effect and possible mechanism of 6-hydroxykaempferol 3,6---glucoside-7--glucuronide (HGG) from Safflower on endothelial injury , and to verify its anti-thrombotic activity . The endothelial injury on human umbilical vein endothelial cells (HUVECs) was induced by oxygen-glucose deprivation followed by reoxygenation (OGD/R). The effect of HGG on the proliferation of HUVECs under OGD/R was evaluated by MTT, LDH release, Hoechst-33342 staining, and Annexin V-FITC apoptosis assay. RNA-seq, RT-qPCR, Enzyme-linked immunosorbent assay and Western blot experiments were performed to uncover the molecular mechanism. The anti-thrombotic effect of HGG was evaluated using phenylhydrazine (PHZ)-induced zebrafish thrombosis model. HGG significantly protected OGD/R induced endothelial injury, and decreased HUVECs apoptosis by regulating expressions of hypoxia inducible factor-1 alpha (HIF-1α) and nuclear factor kappa B (NF-κB) at both transcriptome and protein levels. Moreover, HGG reversed the mRNA expression of pro-inflammatory cytokines including , , and , and reduced the release of IL-6 after OGD/R. In addition, HGG exhibited protective effects against PHZ-induced zebrafish thrombosis and improved blood circulation. HGG regulates the expression of HIF-1α and NF-κB, protects OGD/R induced endothelial dysfunction and has anti-thrombotic activity in PHZ-induced thrombosis .

摘要

红花的小花是一种促进血液循环、活血化瘀的重要传统药物。然而,其生物活性化合物和作用机制尚需进一步阐明。本研究旨在探讨红花中的6-羟基山奈酚3,6-二葡萄糖苷-7-葡萄糖醛酸苷(HGG)对内皮损伤的影响及其可能机制,并验证其抗血栓活性。采用氧糖剥夺复氧法(OGD/R)诱导人脐静脉内皮细胞(HUVECs)发生内皮损伤。通过MTT法、乳酸脱氢酶(LDH)释放法、Hoechst-33342染色法和膜联蛋白V-异硫氰酸荧光素(Annexin V-FITC)凋亡检测法评估HGG对OGD/R条件下HUVECs增殖的影响。通过RNA测序(RNA-seq)、逆转录定量聚合酶链反应(RT-qPCR)、酶联免疫吸附测定和蛋白质免疫印迹实验揭示其分子机制。利用苯肼(PHZ)诱导的斑马鱼血栓形成模型评估HGG的抗血栓作用。HGG显著保护OGD/R诱导的内皮损伤,并通过在转录组和蛋白质水平调节缺氧诱导因子-1α(HIF-1α)和核因子κB(NF-κB)的表达降低HUVECs凋亡。此外,HGG逆转了OGD/R后包括白细胞介素-1β(IL-1β)、白细胞介素-6(IL-6)和肿瘤坏死因子-α(TNF-α)在内的促炎细胞因子的mRNA表达,并减少了IL-6的释放。此外,HGG对PHZ诱导的斑马鱼血栓形成具有保护作用,并改善了血液循环。HGG调节HIF-1α和NF-κB的表达,保护OGD/R诱导的内皮功能障碍,并在PHZ诱导的血栓形成中具有抗血栓活性。

https://cdn.ncbi.nlm.nih.gov/pmc/blobs/f6cd/9541210/e5a02fc88bc6/fphar-13-974216-g001.jpg

文献AI研究员

20分钟写一篇综述,助力文献阅读效率提升50倍。

立即体验

用中文搜PubMed

大模型驱动的PubMed中文搜索引擎

马上搜索

文档翻译

学术文献翻译模型,支持多种主流文档格式。

立即体验